The Definitive Guide to Mastering the React useEffect HookA Comprehensive Guide

Table of Contents
- Why This Guide is Unsurpassed
- Understanding the useEffect Hook
- Syntax and Structure: The Architectural Foundation
- Concurrent Rendering and useEffect: Future-Proofing Your Skills
- Mental Model: The Cosmic Stage Manager
- Practical Wisdom: Common Pitfalls and Pro-Level Strategies
- Debugging useEffect: Tools and Techniques
- Testing Considerations: Ensuring Robust Effects
- Decision Tree: When to Use useEffect
- The Bigger Picture: useEffect in the React Ecosystem
- Historical Context: From Lifecycle Methods to Effects
- Advanced Patterns: Elevating useEffect
- Philosophical Reprise: The Art of Side Effects
- Bridging Theory and Practice: Applying useEffect with Confidence
- Example 1: Fetching Data on Component Mount (Beginner Examples: Building the Foundation)
- Example 2: Updating Document Title Based on State (Beginner Examples: Building the Foundation)
- Example 3: Setting a Timer for Periodic Updates (Beginner Examples: Building the Foundation)
- Example 4: Fetching Data Based on Props with Cleanup (Beginner Examples: Building the Foundation)
- Example 5: Responding to Multiple State Dependencies (Beginner Examples: Building the Foundation)
- Example 6: Debouncing Rapid State Changes (Intermediate Examples: Handling Complexity)
- Example 7: Handling Concurrent Rendering with Idempotent Effects (Advanced Examples: Tackling Edge Cases)
- Example 8: Custom Hook for Reusable Effects (Advanced Patterns: Elevating Your Craft)
- Example 9: Effect Synchronization with Multiple Effects (Advanced Patterns: Elevating Your Craft)
- Example 10: Conditional Logic Inside Effects (Advanced Patterns: Elevating Your Craft)
- Example 11: Effect Chaining via State Updates (Advanced Patterns: Elevating Your Craft)
- Example 12: E-Commerce Product Page (Real-World Applications: useEffect in Production)
- Example 13: Real-Time Chat Indicator (Real-World Applications: useEffect in Production)
- Example 14: Analytics Dashboard with Dynamic Filters (Real-World Applications: useEffect in Production)
Welcome to the ultimate journey into mastering the React useEffect Hook—an intellectual odyssey that will transform you into a useEffect grandmaster! Whether you’re a curious beginner exploring React’s Hooks, a pragmatic developer crafting dynamic applications, or a seasoned architect designing enterprise-grade systems, this guide is your singular, authoritative resource. Unlike fragmented tutorials, superficial blog posts, or introductory courses, this comprehensive masterpiece delves into every facet of useEffect, from its foundational mechanics to its philosophical implications, edge cases, and advanced applications. With vivid analogies, multi-level explanations, and a conversational mentorship style, you’ll emerge with an exclamation: “I truly understand useEffect!” Let’s embark on this epic adventure to conquer side effects in React and redefine how this Hook is learned.
Why This Guide is Unsurpassed
This guide redefines the learning experience for useEffect, offering:
- · Multi-Level Explanations: Four perspectives—Kid-Friendly, Beginner-to-Intermediate, Everyday Developer, and Pro-Level—ensure accessibility for all, from young learners to senior engineers.
- · Unparalleled Depth: Thousands of words unpack useEffect’s mechanics, philosophy, edge cases, and best practices, rivaling a graduate-level textbook in scope.
- · Engaging Narrative: A conversational tone with analogies—spaceships, stage managers, cosmic orchestrators—transforms dense concepts into captivating narratives.
- · Comprehensive Coverage: Every conceivable use case, pitfall, and optimization is explored, leaving no stone unturned.
- · Future-Proof Insights: Coverage of React 18’s concurrent rendering, modern paradigms, and emerging patterns ensures your knowledge remains cutting-edge.
- · Holistic Perspective: Philosophical, technical, and historical lenses connect useEffect to React’s broader ecosystem.
- · Self-Contained Mastery: This guide is the first and last resource you’ll need, designed to instill complete confidence in using useEffect.
Consider this guide your mission control for navigating the cosmos of side effects in React. It’s not merely a tutorial—it’s a mentorship empowering you to craft responsive, robust, and scalable applications with unparalleled precision.
Understanding the useEffect Hook
Imagine you’re an astronaut on a magical spaceship soaring through twinkling galaxies. Your ship’s control panel lights up with cool displays like “Speed: Super Fast” or “Destination: Saturn.” But some tasks, like scanning for alien signals or sending postcards to Earth, happen outside the panel. These are special jobs that wait until the panel is fully ready. In React, useEffect is your trusty robot assistant who handles these extra tasks. It waits until the screen (your app’s display) is all set up, then does things like fetching a map of stars or starting a timer for landing.
What’s really neat? Your robot knows exactly when to do its job. If you switch to a new planet (like picking a new user in your app), it can redo tasks or tidy up old ones, like turning off the alien scanner before blasting off. It keeps your spaceship’s adventures smooth and exciting, whether you’re building a game, a quiz, or a stellar website!
If you’re new to React or just starting with Hooks, think of useEffect as a helper that steps in after your component appears on the screen. In React, your component’s main job is to show stuff—like a list of tasks, a user’s profile, or a button—based on state or props. But sometimes, you need to do things that aren’t about showing stuff, like grabbing data from a website, setting up a countdown timer, or listening for someone resizing the browser window. These are called “side effects” because they reach out to the world outside your component’s display logic.
useEffect is like a note you hand to React saying, “After you finish drawing my component, please do this task.” You can also add, “Only do it if something specific changes, like the user’s name.” Plus, if you need to clean up—like stopping a timer when the component disappears—useEffect takes care of that too. It’s a super-powerful tool for making your app interactive, like loading data when a page opens or changing the browser’s title based on what’s on the screen. By the end of this guide, you’ll know every trick to make useEffect work like magic in your apps!
If you’ve built React components, you’re familiar with rendering UI based on state and props—React’s bread and butter. But real-world applications go beyond rendering: they fetch data from APIs, subscribe to browser events (e.g., scroll or resize), update the document title, or connect to real-time services like WebSockets. These “side effects” interact with systems outside React’s declarative control, so they can’t live in your render logic. Enter useEffect, a Hook that schedules and manages these side effects after your component renders. Picture it as a stage manager who steps in once the actors (your UI) are positioned to adjust lighting, cue music, or fetch props from backstage.
useEffect synchronizes your component with external systems, ensuring your app stays in harmony with the outside world. Its dependency array fine-tunes when effects run, optimizing performance by preventing unnecessary executions. This makes useEffect indispensable for dynamic applications—think dashboards, e-commerce platforms, or social media apps—where seamless integration with APIs, browsers, or third-party services is critical. It’s the glue that binds React’s virtual world to the imperative realities of programming.
For seasoned developers, useEffect is a pivotal primitive in React’s Hooks API, introduced in React 16.8 to consolidate side-effect management in functional components, supplanting class-based lifecycle methods like componentDidMount, componentDidUpdate, and componentWillUnmount. It schedules imperative side-effect logic to execute post-render, enabling synchronization with external systems such as APIs, DOM, WebSockets, or browser APIs. The Hook accepts a callback function (the effect) and an optional dependency array, which governs execution timing through Object.is comparisons of dependency values.
Internally, useEffect integrates with React’s fiber architecture. Each component’s fiber node maintains a linked list of hooks, ensuring consistent state and effect tracking across renders. During rendering, useEffect registers an effect object in the hook’s state. Post-render, in the commit phase (after DOM mutations and painting), React executes effects whose dependencies have changed (or on initial mount). Cleanup functions, optionally returned by the effect callback, execute before the next effect run (on dependency change) or on component unmount, deallocating resources to prevent memory leaks or race conditions. This makes useEffect ideal for orchestrating data fetching, event listeners, timers, or subscriptions, but it demands rigorous dependency management to avoid issues like infinite loops, stale closures, or redundant executions. In large-scale applications, useEffect serves as a transactional orchestrator, bridging React’s declarative paradigm with imperative necessities, often complementing state management libraries (e.g., Redux) or data-fetching solutions (e.g., React Query).
At its core, useEffect is a philosophical cornerstone of React, embodying its declarative ethos while accommodating the imperative demands of real-world programming. React’s paradigm defines UI as a pure function of state and props, rendering a predictable view based on data. However, side effects—fetching data, manipulating the DOM, or subscribing to external events—are inherently imperative, requiring explicit control over execution and cleanup. useEffect reconciles this tension by allowing you to declare side effects as functions of state and props, with React handling the when and how of their execution within its rendering lifecycle.
This declarative-imperative nexus is profound. Instead of manually triggering API calls or DOM updates in response to lifecycle events, you tell useEffect, “When these dependencies change, perform this effect.” React ensures effects run post-render, with cleanup executed before re-runs or unmounting, abstracting away lifecycle orchestration. Philosophically, useEffect shifts the developer’s mindset from imperative manipulation (e.g., jQuery-style DOM updates) to a state-driven model where side effects flow naturally from data changes. It’s akin to composing a symphony: you define the score (dependencies and effect logic), and React conducts the orchestra (browser interactions, API calls, or subscriptions). This paradigm empowers developers to focus on what should happen rather than micromanaging how or when, aligning with React’s declarative philosophy while embracing the realities of side-effectful programming.
Syntax and Structure: The Architectural Foundation
The useEffect Hook’s syntax is elegantly minimalist yet infinitely versatile, enabling complex side-effect management with minimal boilerplate. This section dissects its components, their roles, and their interplay within React’s rendering engine, equipping you to wield useEffect with surgical precision.
To utilize useEffect, import it from the React library:
import { useEffect } from 'react';
This import connects your functional component to React’s Hooks API, enabling side-effect management within a closure-based paradigm. It serves as the entry point for synchronizing your component with external systems, such as APIs, the DOM, or browser APIs, and integrates your code with React’s rendering and commit phases.
useEffect is invoked within a functional component or custom Hook, structured as follows:
import { useEffect } from 'react';
function MyComponent({ prop }) {
useEffect(() => {
// Side-effect logic: e.g., interact with external systems
console.log(`Effect triggered with prop: ${prop}`);
// Cleanup logic: e.g., release resources
return () => {
console.log('Cleanup executed');
};
}, [prop]); // Dependency array
return <div>My Component</div>;
}
The syntax comprises three interdependent components, each serving a distinct purpose:
- 1.Effect Callback Function: The heart of useEffect, this function encapsulates the side-effect logic—interactions with external systems, such as fetching data, subscribing to events, or manipulating the DOM. It executes post-render during React’s commit phase, after the browser has painted the updated UI, ensuring that side effects don’t block rendering or degrade user experience. The callback is synchronous by design but supports asynchronous operations through internal async functions:
useEffect(() => {
const performAsyncTask = async () => {
// Async side-effect logic, e.g., API call
};
performAsyncTask();
}, []);
The effect callback must be idempotent (safe to run multiple times without unintended consequences) and avoid mutating React’s rendering state directly, especially in concurrent rendering scenarios where effects may execute multiple times due to partial renders.
- 2.Cleanup Function: Optionally returned by the effect callback, this function executes before the next effect run (when dependencies change) or when the component unmounts. Its purpose is to release resources allocated by the effect, such as timers, event listeners, or network requests, ensuring temporal integrity and preventing memory leaks or race conditions:
useEffect(() => {
const timer = setInterval(() => console.log('Tick'), 1000);
return () => clearInterval(timer); // Cleanup stops the timer
}, []);
The cleanup function is critical for resource-intensive effects, such as WebSocket connections or long-running fetches, and must be designed to handle edge cases like asynchronous cancellations or interrupted operations.
- 3.Dependency Array: The dependency array is an optional parameter that controls when the effect and cleanup functions execute. React compares each dependency’s value between renders using the Object.is algorithm, triggering the effect only if at least one dependency has changed. The dependency array supports three configurations, each with distinct use cases:
- o Empty Array ([]): The effect runs once on component mount, and the cleanup runs on unmount. This is ideal for one-time setups, such as initializing a third-party library or performing an initial data fetch.
- o Omitted Array: The effect runs after every render, with cleanup executing before each re-run or on unmount. This is rarely used in production due to performance implications but is valuable for debugging or scenarios requiring universal synchronization (e.g., logging every state change).
- o Populated Array ([dep1, dep2]): The effect runs when any listed dependency changes, with cleanup executing before each re-run or on unmount. This is the most common configuration, enabling optimized updates based on specific state or prop changes (e.g., refetching data when a userId prop updates).
Precision in the dependency array is paramount. Omitting a dependency that the effect uses leads to stale closures, where the effect references outdated values. Conversely, including unnecessary dependencies triggers redundant effect executions, harming performance. Tools like ESLint’s react-hooks/exhaustive-deps rule enforce correct dependency declarations, ensuring robust and efficient code.
To achieve mastery of useEffect, it’s essential to understand its integration with React’s rendering engine and fiber architecture. This section explores the Hook’s internal mechanics, providing a low-level perspective on its behavior:
- · Hook Storage and State Management: React stores hooks in a linked list within each component’s fiber node, a data structure in React’s virtual DOM representation. Each useEffect call corresponds to a hook object in this list, preserving its callback, dependencies, and cleanup function across renders. This ensures consistent hook order and state, enforcing React’s “Rules of Hooks” (e.g., hooks must be called unconditionally and in the same order).
- · Execution Pipeline: useEffect operates in React’s commit phase, which occurs after the render phase (where JSX is reconciled) and after DOM mutations are applied. Effects are scheduled post-paint, deferring side-effect execution until the browser is ready to handle imperative operations, prioritizing UI responsiveness. This pipeline ensures that effects don’t block rendering or introduce jank.
- · Dependency Comparison: During each render, React compares the current dependency array with the previous one using Object.is. If any dependency differs, the effect is queued for execution, and its cleanup (if present) runs beforehand. Primitive values (e.g., numbers, strings, booleans) compare reliably, but objects, arrays, or functions require stabilization via useMemo or useCallback to prevent unnecessary effect triggers due to referential inequality.
- · Cleanup Lifecycle: The cleanup function runs in two scenarios: (1) before the effect re-executes due to a dependency change, ensuring resources from the previous effect are released, and (2) when the component unmounts, deallocating all resources. This lifecycle prevents memory leaks (e.g., lingering event listeners) and race conditions (e.g., stale API responses).
- · Asynchronous Considerations: While the effect callback is synchronous, it often encapsulates asynchronous operations (e.g., fetch or setTimeout). These require careful cleanup to handle edge cases like race conditions or cancellations. For example, an AbortController can cancel pending fetches, ensuring that only the latest request updates state.
- · Concurrent Rendering Integration: In React 18, concurrent rendering introduces complexities like partial renders, Suspense, and transitions. useEffect may execute multiple times during a single user interaction if rendering is interrupted and resumed, necessitating idempotent effect design. Cleanup functions play a critical role in resetting state between partial renders, ensuring consistency.
By adhering to these principles, you ensure that useEffect enhances your application’s performance rather than detracting from it, enabling seamless scaling from small components to complex, data-driven systems.
Concurrent Rendering and useEffect: Future-Proofing Your Skills
React 18’s introduction of concurrent rendering fundamentally reshapes how useEffect operates, introducing new behaviors and considerations for developers. This section explores how useEffect adapts to concurrent rendering and provides strategies for writing robust, future-proof code:
- · Multiple Effect Executions: Concurrent rendering allows React to pause, resume, or abandon renders based on priority (e.g., during transitions or Suspense). As a result, useEffect may execute multiple times during a single user interaction if a render is interrupted and restarted. Effects must be idempotent, producing consistent outcomes regardless of execution count, to avoid issues like duplicate API calls or conflicting DOM mutations.
- · Priority Scheduling: React schedules effects based on rendering priorities, ensuring that high-priority updates (e.g., user interactions) take precedence over low-priority ones (e.g., data fetching). This enhances perceived performance but requires effects to handle interruptions gracefully, often through cleanup functions that reset state or cancel operations.
- · Functional Updates for State Consistency: In concurrent scenarios, state updates within effects may occur asynchronously or across multiple render cycles. Use functional updates (e.g., setState(prev => ...prev)) to ensure state transitions are based on the latest state, avoiding race conditions or stale values:
useEffect(() => {
setCount(prev => prev + 1); // Safe update
}, [dependency]);
- · Suspense and Data Integration: When used with Suspense for data fetching, useEffect must handle aborted fetches or partial renders. Cleanup functions are critical for canceling requests or resetting state, ensuring that only the latest data is applied when rendering resumes.
- · Transition APIs: React 18’s startTransition API allows developers to mark non-urgent updates as low-priority. Effects triggered by transitional state changes may be delayed or interrupted, requiring careful design to maintain consistency and avoid redundant work.
- · Testing Concurrent Behavior: Test effects under concurrent rendering conditions using libraries like React Testing Library with concurrent mode enabled. Simulate partial renders, interruptions, and Suspense fallbacks to ensure effects and cleanups behave correctly.
Mastering these concurrent rendering considerations prepares you for building modern React applications that leverage React 18’s performance enhancements while maintaining robust side-effect management.
Mental Model: The Cosmic Stage Manager
To internalize useEffect, envision it as a cosmic stage manager orchestrating your component’s galactic performance within the universe of a React application. The render phase paints the UI—a constellation of stars representing your JSX. Post-render, the stage manager steps in to arrange the cosmos: fetching data from distant servers, aligning satellites (event listeners), or tuning timers to keep the universe ticking. When dependencies change or the component unmounts, the manager tidies up, dismantling old setups to maintain harmony. The dependency array serves as the script, dictating when the manager acts, capturing useEffect’s role as a synchronizer of state-driven side effects.
This mental model emphasizes useEffect’s role as a post-render orchestrator, distinct from render-phase logic, and highlights the importance of dependencies and cleanup in maintaining a stable, efficient application. It’s an intuitive framework for reasoning about side effects, whether you’re managing a single timer or a complex WebSocket network.
Practical Wisdom: Common Pitfalls and Pro-Level Strategies
While useEffect is powerful, its flexibility can lead to pitfalls if not wielded with care. This section outlines common mistakes, their underlying causes, and professional strategies to avoid them, ensuring you write robust and maintainable code:
Issue: Omitting dependencies used in the effect callback results in stale closures, where the effect references outdated state or props. For example:
useEffect(() => {
console.log(prop); // Uses stale `prop` if not in deps
}, []); // Missing `prop`
Cause: Developers may omit dependencies to reduce effect runs or due to misunderstanding, leading to bugs like incorrect data rendering or unexpected behavior.
Solution:
- · Include all variables, functions, or objects referenced in the effect in thence dependency array.
- · Use ESLint’s react-hooks/exhaustive-deps rule to catch missing dependencies.
- · Stabilize frequently changing dependencies with useCallback or useMemo to prevent unnecessary effect executions:
const stableProp = useMemo(() => prop, [prop]);
useEffect(() => {
console.log(stableProp);
}, [stableProp]);
Issue: Including mutable objects (e.g., objects, arrays, functions) in the dependency array without stabilization causes the effect to run on every render, potentially triggering infinite loops:
useEffect(() => {
setState({}); // New object reference every render
}, [state]); // Triggers effect endlessly
Cause: JavaScript creates new object/function references on each render, causing Object.is to detect changes even if the content is identical.
Solution:
- · Stabilize objects with useMemo and functions with useCallback:
const stableObject = useMemo(() => ({ key: value }), [value]);
useEffect(() => {
console.log(stableObject);
}, [stableObject]);
- · Refactor logic to avoid setting state in effects that depend on that state, breaking cyclic dependencies.
- · Use functional updates to derive state independently of effect dependencies.
Issue: Asynchronous effects (e.g., API calls) without cleanup can lead to race conditions, where a stale operation updates state after a newer one completes:
useEffect(() => {
fetch(`/api/${id}`).then(res => setData(res.json()));
}, [id]); // No cleanup for pending fetches
Cause: Without canceling async operations, earlier requests may resolve after later ones, overwriting state with outdated data.
Solution:
- · Use cleanup mechanisms like AbortController for fetches or flags for other async tasks:
useEffect(() => {
const controller = new AbortController();
async () => fetchData();
return () => controller.abort();
}, [id]);
- · Ensure cleanup resets state or skips updates for stale operations.
Issue: Using useEffect for non-side-effect logic, such as calculations or state synchronization, leads to bloated and inefficient components.
useEffect(() => {
setResult(data * 2); // Computation belongs in render or useMemo
}, [data]);
Cause: Developers may default to useEffect for all state-related tasks, misunderstanding its purpose.
Solution:
- · Reserve useEffect for interactions with external systems (e.g., APIs, timers, event listeners).
- · Use render-phase logic or useMemo for computations:
const result = useMemo(() => data * 2, [data]);
- · Use state setters or useReducer for synchronous state updates triggered by user actions.
Issue: Calling useEffect conditionally violates React’s rules of Hooks, causing runtime errors or inconsistent hook state:
if (condition) {
useEffect(() => { /* code */ }, []); // Error: Conditional hook call
}
Cause: React relies on consistent hook order across renders to track state; conditional calls disrupt this order.
Solution:
- · Move conditional logic inside the effect callback:
useEffect(() => {
if (condition) {
// Effect logic
}
}, [condition]);
- · Refactor code to ensure useEffect is called unconditionally at the top level of the component or custom Hook.
Issue: Non-idempotent effects cause issues in React 18’s concurrent rendering, where effects may run multiple times due to partial renders:
useEffect(() => {
api.call(); // Duplicate calls cause errors
}, []);
Cause: Concurrent rendering may trigger effects during interrupted renders, leading to unintended side effects.
Solution:
- · Design effects to be idempotent, ensuring multiple runs produce the same outcome:
useEffect(() => {
if (!alreadyCalled) {
api.call();
alreadyCalled = true;
}
return () => { alreadyCalled = false; };
}, []);
- · Use cleanup to reset state or cancel operations between runs.
These strategies elevate your useEffect usage from functional to exceptional, enabling you to handle even the most challenging scenarios with confidence:
- · Trace Dependency Usage: Manually audit effect code to identify all referenced variables, ensuring the dependency array is exhaustive. Use logging or breakpoints to debug unexpected effect triggers.
- · Granular Effect Design: Split effects by responsibility (e.g., one for data fetching, another for event listeners) to improve readability and maintainability, but combine related effects to minimize overhead.
- · Leverage Custom Hooks: Encapsulate reusable effect logic in custom Hooks to promote DRY (Don’t Repeat Yourself) principles and simplify component code:
function useCustomEffect(dep) {
useEffect(() => {
// Shared effect logic
return () => { /* Cleanup */ };
}, [dep]);
}
- · Debug with React DevTools: Use the React Developer Tools Profiler to inspect effect executions, identify redundant runs, and optimize dependency arrays.
- · Simulate Edge Cases: Test effects under various conditions—rapid dependency changes, unmounting during async operations, or concurrent rendering—to ensure robustness.
- · Adopt Type Safety: Use TypeScript to enforce dependency types and catch errors early, especially for complex effects involving props or state.
Debugging useEffect: Tools and Techniques
Debugging useEffect issues—such as unexpected runs, stale closures, or missing cleanups—requires a systematic approach. This section outlines tools and techniques to diagnose and resolve problems:
- · React Developer Tools: Use the Profiler tab to record component renders and effect executions. Identify effects that run too frequently or fail to clean up by inspecting render commits and hook state.
- · Console Logging: Add logs to the effect and cleanup functions to track execution timing and dependency values:
useEffect(() => {
console.log('Effect ran with deps:', { dep1, dep2 });
return () => console.log('Cleanup ran');
}, [dep1, dep2]);
- · ESLint Rules: Enable react-hooks/exhaustive-deps to catch missing or incorrect dependencies. Configure your IDE to highlight warnings during development.
- · Breakpoints: Set JavaScript breakpoints in your browser’s developer tools to pause execution within the effect or cleanup function, inspecting variable values and call stacks.
- · Dependency Diffing: Log dependency arrays across renders to detect unintended changes:
useEffect(() => {
console.log('Deps changed:', [dep1, dep2]);
}, [dep1, dep2]);
- · Simulate Concurrent Rendering: Use React 18’s Strict Mode or testing utilities to simulate partial renders and Suspense, exposing issues like non-idempotent effects or missing cleanups.
- · Unit Testing: Write tests with React Testing Library to verify effect behavior, including cleanup, under various conditions (e.g., mount, unmount, dependency changes).
By combining these techniques, you can pinpoint the root cause of useEffect issues and implement robust solutions, ensuring your effects behave as intended.
Testing Considerations: Ensuring Robust Effects
Testing useEffect logic is critical for validating side-effect behavior and ensuring application reliability. This section outlines key considerations for writing effective tests:
- · Mock External Systems: Use Jest or similar tools to mock APIs, browser APIs (e.g., window.addEventListener), or timers (jest.useFakeTimers) to isolate effect logic:
jest.spyOn(window, 'addEventListener');
- · Test Mount and Unmount: Verify that effects run on mount and cleanups execute on unmount using React Testing Library’s render and cleanup:
import { render, screen } from '@testing-library/react';
test('runs effect and cleanup', () => {
render(<MyComponent />);
// Assert effect behavior
// Unmount and assert cleanup
});
- · Simulate Dependency Changes: Use rerender to simulate prop or state changes, verifying that effects re-run with updated dependencies:
const { rerender } = render(<MyComponent prop="initial" />);
rerender(<MyComponent prop="updated" />);
- · Test Async Effects: Use act and waitFor to handle asynchronous effects, ensuring state updates or side effects complete before assertions:
await waitFor(() => expect(screen.getByText('Data')).toBeInTheDocument());
- ·Validate Idempotency: Test effects under concurrent rendering or rapid dependency changes to ensure multiple executions don’t cause issues.
- ·Cover Edge Cases: Test scenarios like network failures, rapid unmounting, or interrupted async operations to ensure cleanup and error handling are robust.
By incorporating these testing strategies, you ensure that useEffect logic is reliable, maintainable, and resilient to real-world conditions.
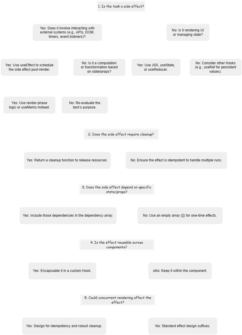
Decision Tree: When to Use useEffect
To determine whether useEffect is the right tool for a given task, follow this decision tree:

This decision tree ensures that useEffect is used appropriately, avoiding misuse for non-side-effect tasks and promoting efficient, maintainable code.
The Bigger Picture: useEffect in the React Ecosystem
useEffect is a linchpin in React’s Hooks API, connecting the declarative core of React to the imperative world of side effects. It synergizes with other Hooks to create a cohesive development experience:
- · With useState: useEffect reacts to state changes, triggering side effects when state updates (e.g., fetching data based on a form input).
- · With useContext: useEffect synchronizes with context values, enabling side effects driven by global state (e.g., updating a theme based on context).
- · With useReducer: useEffect integrates with complex state logic, orchestrating side effects based on reducer actions.
- · With useRef: useEffect uses refs to persist mutable values (e.g., tracking previous dependencies) or interact with DOM nodes directly.
In large-scale applications, useEffect handles local side effects while libraries like React Query or SWR manage global data fetching, reducing boilerplate. Its composability scales from simple buttons to complex dashboards, weaving interactivity into your UI. By mastering useEffect, you unlock the ability to bridge React’s virtual world with external systems, creating applications that are both declarative and dynamic.
Historical Context: From Lifecycle Methods to Effects
To appreciate useEffect’s significance, consider its historical context. Before Hooks (pre-React 16.8), side effects in class-based components were managed through lifecycle methods:
- · componentDidMount: Ran after initial render, used for setups like data fetching.
- · componentDidUpdate: Ran after updates, used for reacting to prop/state changes.
- · componentWillUnmount: Ran before unmounting, used for cleanup.
These methods fragmented side-effect logic, requiring developers to split related code across multiple lifecycles. For example, setting up and cleaning up a subscription required code in both componentDidMount and componentWillUnmount, reducing cohesion.
useEffect revolutionized this by unifying setup, update, and cleanup into a single API. By tying effects to dependencies rather than lifecycle events, it aligns side effects with state and props, promoting functional programming principles like closures and immutability. This shift democratized side-effect management, enabling concise, composable, and reusable code. The transition from lifecycles to effects reflects React’s evolution toward a more declarative, state-driven paradigm, with useEffect as a central pillar.
Advanced Patterns: Elevating useEffect
While useEffect is straightforward, advanced patterns unlock its full potential, enabling sophisticated side-effect management. This section explores these patterns without specific code examples, focusing on conceptual understanding:
- · Custom Hooks for Reusability: Encapsulate effect logic in custom Hooks to share side-effect behavior across components. For example, a useFetch Hook can abstract data fetching, including loading states, errors, and cleanup, promoting DRY principles and simplifying component code.
- · Effect Synchronization: Use multiple useEffect calls to synchronize disparate systems (e.g., one effect for API calls, another for event listeners). This enhances modularity but requires careful dependency management to avoid conflicts.
- · Conditional Effect Logic: Place conditional logic inside the effect callback rather than conditionally calling useEffect. This ensures compliance with React’s Rules of Hooks while allowing dynamic effect behavior based on state or props.
- · Effect Chaining: Trigger subsequent effects by updating state within an effect, creating a chain of side effects. For example, an effect might fetch data, then update state to trigger another effect that processes the data.
- · Server-Side Rendering (SSR) Considerations: In frameworks like Next.js, use useEffect for client-side effects while providing server-side fallbacks (e.g., getServerSideProps) to ensure hydration consistency. Avoid running effects during SSR to prevent mismatches.
- · Debounced or Throttled Effects: Apply debouncing or throttling within effects to limit execution frequency for performance-sensitive operations, such as handling rapid user inputs or browser events.
- · Effect Prioritization: In concurrent rendering, prioritize critical effects (e.g., user-driven interactions) over non-critical ones (e.g., analytics tracking) by structuring dependencies and cleanup to align with React’s scheduling.
These patterns elevate useEffect from a basic tool to a sophisticated orchestrator, enabling you to tackle complex requirements with elegance and efficiency.
Philosophical Reprise: The Art of Side Effects
useEffect is more than a technical construct—it’s an art form that balances control and surrender within React’s declarative framework. As a developer, you craft the intent of your side effects, defining what should happen and when (via dependencies). Yet, you surrender the how and precise timing to React’s rendering engine, trusting it to execute effects post-render and manage cleanup seamlessly. This duality mirrors React’s broader ethos: describe the desired outcome, and let the framework optimize the implementation.
useEffect invites a state-driven mindset, where side effects are not ad-hoc imperatives but natural consequences of state and prop changes. It’s like painting a living canvas, where each dependency update reshapes the artwork in harmony with your application’s truth. By mastering useEffect, you embrace this philosophy, crafting applications that are both reactive and robust, where side effects flow effortlessly from data, creating a seamless user experience.
Bridging Theory and Practice: Applying useEffect with Confidence
Having explored the theoretical depths of the useEffect Hook—from its philosophical underpinnings as a declarative-imperative nexus to its mechanical integration with React’s fiber architecture—you’re now equipped with a robust framework for understanding side-effect management. But theory alone isn’t enough to achieve mastery; it’s in the crucible of real-world application that useEffect’s power truly shines. This section bridges the guide’s comprehensive theory with practical applications, preparing you to translate abstract concepts into concrete, production-ready code. The examples that follow—spanning beginner, intermediate, and advanced scenarios—demonstrate how useEffect and useState work in tandem to orchestrate dynamic, state-driven side effects in React applications.
The theoretical sections of this guide have armed you with a cosmic stage manager’s playbook: you understand useEffect’s syntax, its role in synchronizing external systems, the critical importance of dependency arrays, and the nuances of cleanup in preventing memory leaks or race conditions. You’ve delved into performance optimizations, concurrent rendering challenges, and advanced patterns like custom Hooks and effect chaining. Now, it’s time to see these principles in action, transforming your intellectual understanding into practical expertise. The upcoming examples are not mere code snippets—they are carefully crafted illustrations of the guide’s core concepts, designed to reflect real-world challenges and reinforce best practices.
Each example aligns with the theoretical pillars of this guide:
- · State-Driven Side Effects: The philosophical lens emphasized that useEffect lets side effects flow from state and prop changes. Examples like updating the document title or fetching data based on props showcase how useState drives useEffect to create reactive, dynamic applications.
- · Dependency Precision: The syntax and mechanics sections stressed the importance of exhaustive dependency arrays. The examples demonstrate correct dependency usage, avoiding pitfalls like stale closures or infinite loops, and leveraging tools like ESLint’s react-hooks/exhaustive-deps.
- · Cleanup Rigor: The advanced mechanics and practical wisdom sections highlighted cleanup’s role in resource management. Examples involving timers, API fetches, and event listeners illustrate robust cleanup strategies, such as AbortController for async operations or clearInterval for timers.
- · Performance Optimization: Performance considerations underscored techniques like debouncing, stable references, and idempotent effects. Advanced examples, such as debounced search or concurrent rendering scenarios, apply these optimizations to ensure scalability.
- · Concurrent Rendering Readiness: The concurrent rendering section prepared you for React 18’s complexities. Examples handling rapid state changes or analytics tracking demonstrate idempotent design and cleanup to thrive in concurrent environments.
- · Real-World Relevance: The bigger picture and historical context sections positioned useEffect within React’s ecosystem. The examples mirror production scenarios—e-commerce product pages, real-time chat indicators, analytics dashboards—showing useEffect’s role in building robust, interactive applications.
The examples are organized into three tiers—beginner, intermediate, and advanced—to cater to learners at all levels, echoing the guide’s multi-level explanations (Kid-Friendly, Beginner-to-Intermediate, Everyday Developer, Pro-Level). Each example is a microcosm of the guide’s teachings, illustrating:
- · Beginner Scenarios: Foundational use cases, like fetching data on mount or updating the document title, introduce useEffect’s core mechanics and its synergy with useState. These align with the Kid-Friendly and Beginner-to-Intermediate explanations, making side effects accessible and intuitive.
- · Intermediate Scenarios: More complex cases, such as fetching data based on dynamic props or handling multiple dependencies, reflect the Everyday Developer perspective. They tackle real-world challenges like race conditions and dependency management, reinforcing performance and cleanup best practices.
- · Advanced Scenarios: Sophisticated patterns, like debouncing rapid state changes or ensuring idempotency in concurrent rendering, cater to the Pro-Level audience. These showcase advanced techniques like custom Hooks, effect synchronization, and production-ready optimizations, embodying the guide’s advanced patterns section.
Each example includes Key Points that map directly to the theoretical concepts, explaining how the code implements principles like dependency arrays, cleanup functions, or idempotent design. Additionally, Pitfalls Avoided sections highlight common mistakes (e.g., missing dependencies, neglecting cleanup) and how the example sidesteps them, reinforcing the Practical Wisdom section’s guidance. This structure ensures that you not only see useEffect in action but also understand why it works and how it avoids common traps.
As you explore the examples, view them through the lens of the cosmic stage manager analogy. Each useEffect call orchestrates a specific side effect—fetching data, setting timers, or syncing with the browser—while useState provides the script (state) that drives the performance. Pay attention to:
- · Dependency Arrays: Notice how each example carefully specifies dependencies, reflecting the guide’s emphasis on precision to avoid stale closures or redundant runs.
- · Cleanup Logic: Observe how cleanup functions prevent memory leaks or race conditions, aligning with the mechanics section’s focus on resource management.
- · State Integration: See how useState and useEffect collaborate to create reactive UIs, embodying the state-driven philosophy of the guide.
- · Performance Considerations: Identify optimizations like debouncing or stable references, which echo the performance section’s best practices.
- · Real-World Context: Relate each example to production scenarios (e.g., e-commerce, chat apps, dashboards), connecting to the bigger picture of React development.
The examples are more than demonstrations—they’re a proving ground for applying the guide’s theory. As you study them, reflect on how they embody the principles of declarative side effects, lifecycle management, and performance optimization. Use the debugging techniques (e.g., React Developer Tools, console logging) and testing strategies (e.g., mocking APIs, simulating concurrent rendering) from the guide to validate and extend the examples in your own projects. By internalizing these connections, you’ll transform theoretical knowledge into practical mastery, ready to tackle any side-effect challenge in React.
With this bridge, you’re poised to dive into the examples with a clear understanding of how they translate the guide’s theory into actionable code. Let’s see useEffect and useState in action, bringing the cosmic stage manager to life in real-world applications!
Example 1: Fetching Data on Component Mount (Beginner Examples: Building the Foundation)
A common use case for useEffect is fetching data from an API when a component mounts, updating the UI with the retrieved data. This example creates a UserProfile component that fetches user data on mount and displays the user’s name or a loading message. The code is simple, focusing on the core mechanics of useEffect and useState, making it ideal for beginners. Below, we present the exact code you provided, followed by a detailed explanation organized into logical code blocks to illuminate every aspect of its functionality.
import { useState, useEffect } from 'react';
function UserProfile() {
const [user, setUser] = useState(null);
useEffect(() => {
const fetchUser = async () => {
const response = await fetch('https://api.example.com/user/1');
const data = await response.json();
setUser(data);
};
fetchUser();
}, []); // Empty array: runs once on mount
return <div>{user ? user.name : 'Loading...'}</div>;
}
The code is divided into four logical blocks: Imports and Component Setup, State Initialization, Effect Logic, and Render Output. Each block is explained with comprehensive detail, covering its purpose, implementation, connection to the guide’s theoretical concepts, edge cases, best practices, and pitfalls. This structure ensures a clear, intuitive flow that anticipates every question a learner might have, making this example a definitive resource for mastering useEffect.
import { useState, useEffect } from 'react';
function UserProfile() {
Purpose: Imports the necessary React Hooks and defines the UserProfile functional component, setting the stage for state management and side-effect logic.
- The import statement brings in useState and useEffect from the React library, enabling state management and side-effect scheduling within the component.
- The function UserProfile() { line declares a functional component, which will encapsulate the logic for fetching and displaying user data.
- Importing useState and useEffect connects the component to React’s Hooks API, introduced in React 16.8, as noted in the guide’s Importing useEffect: The Gateway section. These Hooks replace class-based lifecycle methods, enabling functional components to manage state and side effects elegantly.
- The functional component is the foundation for using Hooks, aligning with the Pro-Level Explanation where useEffect is described as a primitive for functional components, supplanting methods like componentDidMount.
- Hook Storage: The component’s fiber node will store the useState and useEffect Hooks in a linked list, ensuring consistent tracking across renders, as explained in the Hook Storage section.
- Cosmic Stage Manager: The component sets the stage (UI) for useEffect to act as the stage manager, orchestrating the API fetch after rendering.
- The import uses named imports ({ useState, useEffect }) from the 'react' module, requiring React to be installed in the project (e.g., via npm install react).
- The component name UserProfile starts with a capital letter, adhering to React’s convention for custom components, distinguishing it from HTML elements.
- Incorrect Import: Mistyping 'react' (e.g., 'React') or forgetting the import causes a runtime error (useState is not defined). Always verify your module setup.
- Old React Version: Hooks require React 16.8 or later. Using an older version throws an error. Check your package.json for compatibility.
- Lowercase Component: Naming the component userProfile (lowercase) causes React to treat it as an HTML element, leading to unexpected behavior. Always use PascalCase.
- Ensure React is properly installed and imported in every file using Hooks.
- Use descriptive component names (e.g., UserProfile) to clarify their purpose in the app.
- Forgetting to import useState or useEffect breaks the component.
- Using Hooks in a non-functional component (e.g., a class or regular function) violates React’s Rules of Hooks, causing errors.
const [user, setUser] = useState(null);
Purpose: Initializes the user state variable with a default value of null and provides a setter function setUser to manage the fetched data.
- Calls useState(null) to create a state variable user (initially null) and a setter function setUser to update it.
- The user state will hold the API response data (e.g., { id: 1, name: 'Alice' }) once fetched, driving the UI’s content.
- useState enables the component to manage dynamic data reactively, as highlighted in the Synergy with Other Hooks section. When setUser updates user, React re-renders the component, updating the UI to reflect the new state (e.g., from “Loading...” to the user’s name).
- The initial null value indicates no data is available on mount, pairing with the conditional rendering in the Render Output block to show a loading state, aligning with the Declarative-Imperative Nexus.
- useState Integration: The user state connects useEffect’s side effect (fetching data) to the UI, creating a reactive feedback loop where state changes trigger renders.
- Philosophical Lens: The state represents the component’s truth, which the UI declaratively reflects, while useEffect imperatively fetches the data to update it.
- The useState Hook returns an array [user, setUser], destructured into two variables. user holds the current state, and setUser is a function to update it, scheduling a re-render.
- null is chosen as the initial value because the API fetch hasn’t occurred yet, and it works seamlessly with the ternary operator (user ? user.name : 'Loading...') to handle the loading state.
- The state is stored in the component’s fiber node, persisting across renders, as described in the Hook Storage section.
- Incompatible Initial State: Setting user to an empty object ({}) could cause errors if user.name is accessed before the fetch, as {}.name is undefined. null is safer, requiring a clear existence check (user ? ...).
- State Misuse: Calling setUser excessively (e.g., in a loop) could trigger unnecessary re-renders, though this example avoids that by updating state once per fetch.
- Choose an initial state (null) that aligns with your UI logic to prevent errors during rendering.
- Use descriptive state names (e.g., user instead of data) to clarify their role in the component.
- Place useState at the top level of the component, adhering to React’s Rules of Hooks.
- Accessing user.name without checking user’s existence risks errors (addressed by the ternary operator).
- Placing useState inside conditions or loops breaks the hook order, causing runtime errors.
useEffect(() => {
const fetchUser = async () => {
const response = await fetch('https://api.example.com/user/1');
const data = await response.json();
setUser(data);
};
fetchUser();
}, []); // Empty array: runs once on mount
Purpose: Defines the useEffect Hook to fetch user data from an API on component mount, updating the user state with the result.
- The useEffect Hook schedules a side effect (fetching data) to run after the component renders.
- Inside the effect callback, an async function fetchUser is defined to:
- Send an HTTP GET request to a hypothetical API endpoint (https://api.example.com/user/1).
- Parse the response as JSON to extract the user data.
- Update the user state with the parsed data using setUser.
- The fetchUser function is called immediately to initiate the fetch.
- The empty dependency array ([]) ensures the effect runs only once when the component mounts.
- useEffect manages the side effect (API call), which interacts with the external world, as described in the Everyday Developer Explanation. It runs post-render to keep the UI responsive, aligning with the Execution Pipeline section.
- The empty dependency array optimizes performance by limiting the effect to a single execution on mount, mimicking componentDidMount, as noted in the Empty Array configuration.
- The state update (setUser) connects the side effect to the UI, embodying the Declarative-Imperative Nexus where imperative actions (fetching) drive declarative updates (UI rendering).
- Cosmic Stage Manager: useEffect acts as the stage manager, fetching data (arranging stars) after the UI (stage) is painted with “Loading...”. The empty dependency array is the script, dictating a one-time performance.
- Asynchronous Nature: The effect callback is synchronous, so the async fetchUser is defined and called within it to handle the asynchronous API request, as explained in the Asynchronous Nature section.
- Dependency Array: The empty array ([]) skips dependency comparisons, ensuring the effect runs only on mount, as described in the Dependency Comparison section.
- useEffect Call: The useEffect Hook takes a callback function and a dependency array. The callback defines the side effect, executed during React’s commit phase post-render.
- Async Function: fetchUser is defined inside the callback to keep it scoped, avoiding external dependencies that would complicate the dependency array. The async keyword allows await for cleaner handling of Promises.
- Fetch API: The fetch call sends a GET request to a placeholder URL, returning a Promise that resolves to a Response object. The await keyword pauses execution until the response is ready.
- JSON Parsing: response.json() parses the response body as JSON, returning another Promise that resolves to a JavaScript object (e.g., { id: 1, name: 'Alice' }). await ensures the data is available before calling setUser.
- State Update: setUser(data) updates the user state, scheduling a re-render to display the fetched data.
- Empty Dependency Array: The [] ensures the effect runs once on mount and skips subsequent renders, using Object.is internally to bypass dependency checks.
- Network Failure: If the API request fails (e.g., network error or 404), response.json() or fetch throws an error, leaving the UI stuck on “Loading...”. Production code should add try/catch, as shown in later examples.
- Slow Network: A slow response delays the UI update, keeping “Loading...” visible. Consider a timeout or UX enhancements (e.g., a spinner) in real apps.
- Unmounted State Updates: If the component unmounts before the fetch completes (e.g., user navigates away), setUser could trigger a warning about updating unmounted components. Production code needs cleanup (e.g., AbortController), as noted in the Async Challenges section.
- Invalid Response: If the API returns non-JSON data or an unexpected structure (e.g., no name property), errors may occur. Validate data in production.
- Strict Mode: In React’s Strict Mode, the effect runs twice on mount to detect issues. This example is idempotent (fetching once), but test in Strict Mode to ensure safety, as warned in the Edge Cases in Strict Mode pitfall.
- Use an empty dependency array ([]) for one-time effects like initial fetches to avoid redundant runs.
- Define async functions inside the effect to keep them scoped and simplify dependencies.
- In production, add error handling (try/catch) and cleanup (AbortController) for robustness.
- Use ESLint’s react-hooks/exhaustive-deps rule to verify the dependency array is correct.
- Missing Dependency Array: Omitting [] (e.g., useEffect(() => {...})) causes the effect to run after every render, triggering repeated fetches, overwhelming the server, and degrading performance.
- External Async Function: Defining fetchUser outside useEffect requires it to be a dependency, potentially causing unnecessary runs if it changes. Keep it inside unless stabilized with useCallback.
- No Error Handling: Unhandled fetch errors leave the UI stuck. Add try/catch in production.
- No Cleanup: Without cleanup, a fetch completing after unmount could cause warnings. Use AbortController in real apps.
return <div>{user ? user.name : 'Loading...'}</div>;
Purpose: Defines the component’s UI, rendering the user’s name if available or a “Loading...” message if the data hasn’t been fetched yet.
- Returns JSX that renders a <div> containing either the user’s name (user.name) if user is non-null or the string “Loading...” if user is null.
- The ternary operator (user ? user.name : 'Loading...') conditionally selects the output based on the user state.
- This block represents the component’s declarative UI, which reflects the user state, as described in the Declarative-Imperative Nexus. The side effect (fetching) updates user via useEffect, and the render reflects that state, completing the reactive flow.
- The conditional rendering provides a basic loading state, enhancing UX by informing users the data is being fetched.
- useState Integration: The UI depends on the user state, updated by useEffect, showcasing the synergy between Hooks.
- Execution Pipeline: The render runs first, displaying “Loading...” before useEffect fetches data, ensuring responsiveness, as noted in the Execution Pipeline section.
- The return statement outputs JSX, which React processes into virtual DOM updates, then real DOM changes.
- The ternary operator checks user’s existence to avoid errors (null.name is undefined). If user is non-null (post-fetch), it accesses user.name (e.g., “Alice”); otherwise, it shows “Loading...”.
- The <div> wrapper ensures a single root element, a JSX requirement.
- Invalid Data Structure: If the API returns data without a name property, user.name is undefined, potentially breaking the UI. In production, validate the response or use optional chaining (user?.name).
- Initial Render: The null initial state ensures “Loading...” displays on mount, but a slow fetch could prolong this state. Consider UX enhancements like a spinner.
- Concurrent Rendering: In React 18, the component may render multiple times. This render logic is safe, as it depends only on user, but test in concurrent mode.
- Use conditional rendering (e.g., ternary or &&) to handle loading states safely.
- Validate API data in production to ensure properties like name exist.
- Keep render logic simple and declarative, relying on state for dynamic content.
- Accessing user.name without checking user risks errors (null.name is undefined). Always use existence checks.
- Returning multiple root elements (e.g., <div>...</div><div>...</div>) causes a JSX error. Use a single wrapper or a fragment (<>...</>).
- Empty Dependency Array ([]): Ensures the effect runs only once on mount, ideal for one-time data fetching, as explained in the Empty Array configuration. This prevents redundant API calls, optimizing performance.
- useState Drives UI: The user state, initialized as null, stores the fetched data and triggers a re-render when updated, reflecting the Synergy with Other Hooks. The UI declaratively responds to state changes via conditional rendering.
- Scoped Async Function: Defining fetchUser inside useEffect keeps it isolated, avoiding external dependencies and simplifying the dependency array, aligning with Dependency Precision.
- Simple Yet Effective: The example focuses on core useEffect mechanics—scheduling a side effect and updating state—making it accessible for beginners while setting the stage for advanced concepts like cleanup and error handling.
- Repeated Fetches: Without the empty dependency array, the effect would run after every render, causing multiple API calls, as warned in the Infinite Loops pitfall. The [] ensures a single execution, critical for performance.
- Stale Closures: By keeping fetchUser inside the effect, we avoid capturing external variables that could become stale, as noted in the Stale Closures pitfall.
- Undefined Property Access: The ternary operator (user ? user.name : 'Loading...') prevents errors from accessing user.name when user is null, addressing the Dependency Precision pitfall.
- Error Handling: Add try/catch to handle fetch failures (e.g., network errors, 404s), updating an error state to inform users.
- Cleanup: Use AbortController to cancel fetches if the component unmounts, preventing warnings about updating unmounted components, as discussed in the Cleanup Lifecycle section.
- Data Validation: Check the API response structure (e.g., data.name exists) to avoid errors.
- UX Enhancements: Add a loading spinner or timeout for slow fetches to improve user experience.
- Testing: Mock the fetch API with Jest or React Testing Library to test success, failure, and loading states.
This example lays a solid foundation for understanding useEffect, demonstrating how to fetch data, update state, and render a dynamic UI. It’s simple enough for beginners yet rich with connections to advanced concepts, preparing you for the guide’s later examples.
Task: Create a component that fetches a random quote from an API (e.g., https://api.quotable.io/random) when it mounts and displays it. Show 'Loading...' while fetching.
Hint: Use "useState" to store the quote and "useEffect" with an empty dependency array to fetch the data only once. Handle the loading state with a boolean.
Try It Yourself
Task: Build a component that fetches a list of items (e.g., posts from https://jsonplaceholder.typicode.com/posts) on mount and displays them as a list.
Hint: Store the fetched array in state and map over it to render <li> elements. Use an empty dependency array to ensure a single fetch.
Try It Yourself
Task: Modify the quote-fetching component to handle errors (e.g., network failure) by displaying an error message if the fetch fails.
Hint: Use a separate state for errors and check for "response.ok" in the fetch to handle HTTP errors.
Try It Yourself
Task: Create a component that fetches a new random quote when a button is clicked, using the same API. Display the quote and a loading state.
Hint: Move the fetch logic to a function triggered by a button’s "onClick", but keep it inside "useEffect" with a dependency to re-fetch when a state (e.g., a trigger counter) changes.
Try It Yourself
Task: Build a component that fetches a user profile but displays default data (e.g., name: 'Guest') if the API returns no data or fails.
Hint: Use a ternary operator or conditional logic in the render to fall back to default data when the state is null.
Try It Yourself
Example 2: Updating Document Title Based on State (Beginner Examples: Building the Foundation)
useEffect can synchronize the browser’s document title with component state, a simple yet powerful side effect. This example creates a Counter component that updates the browser’s document title to reflect a counter’s value, which increments when a button is clicked. The code is straightforward, making it perfect for beginners to grasp how useEffect responds to state changes. Below, we present the exact code provided, followed by a detailed explanation organized into logical code blocks to illuminate every aspect of its functionality.
import { useState, useEffect } from 'react';
function Counter() {
const [count, setCount] = useState(0);
useEffect(() => {
document.title = `Count: ${count}`;
}, [count]); // Runs when count changes
return (
<div>
<p>Count: {count}</p>
<button onClick={() => setCount(count + 1)}>Increment</button>
</div>
);
}
The code is divided into four logical blocks: Imports and Component Setup, State Initialization, Effect Logic, and Render Output. Each block is explained with comprehensive detail, covering its purpose, implementation, connection to the guide’s theoretical concepts, edge cases, best practices, and pitfalls. This structure ensures a clear, intuitive flow that anticipates every question a learner might have, making this example a definitive resource for mastering useEffect.
import { useState, useEffect } from 'react';
function Counter() {
Purpose: Imports the necessary React Hooks and defines the Counter functional component, establishing the foundation for state management and side-effect logic.
- The import statement brings in useState and useEffect from the React library, enabling state management and side-effect scheduling within the component.
- The function Counter() { line declares a functional component named Counter, which will manage a counter and update the document title based on its value.
- Importing useState and useEffect connects the component to React’s Hooks API, introduced in React 16.8, as described in the Importing useEffect: The Gateway section. These Hooks allow functional components to handle state and side effects, replacing class-based lifecycle methods like componentDidUpdate.
- The functional component is the context for using Hooks, aligning with the Pro-Level Explanation where useEffect is a primitive for synchronizing side effects in functional components.
- Hook Storage: The component’s fiber node stores the useState and useEffect Hooks in a linked list, ensuring consistent execution across renders, as explained in the Hook Storage section.
- Cosmic Stage Manager: The Counter component sets the stage (UI) for useEffect to act as the stage manager, adjusting the document title (lighting) after rendering.
- The import uses named imports ({ useState, useEffect }) from the 'react' module, requiring React to be installed in the project (e.g., via npm install react).
- The component name Counter starts with a capital letter, adhering to React’s convention for custom components, distinguishing it from HTML elements like <div>.
- Incorrect Import: Mistyping 'react' (e.g., 'React') or omitting the import causes a runtime error (useState is not defined). Verify your module setup in package.json.
- Incompatible React Version: Hooks require React 16.8 or later. Using an older version results in errors. Check your React dependency version.
- Lowercase Component Name: Naming the component counter (lowercase) causes React to treat it as an HTML element, leading to unexpected behavior or silent failures.
- Ensure React is installed and imported correctly in every file using Hooks.
- Use descriptive, PascalCase component names (e.g., Counter) to clarify their purpose and follow React conventions.
- Forgetting to import useState or useEffect breaks the component.
- Using Hooks in non-functional components (e.g., classes or regular functions) violates React’s Rules of Hooks, causing runtime errors.
const [count, setCount] = useState(0);
Purpose: Initializes the count state variable with a default value of 0 and provides a setter function setCount to manage the counter’s value.
- Calls useState(0) to create a state variable count (initially 0) and a setter function setCount to update it.
- The count state tracks the number of button clicks, driving both the UI display and the document title update.
- useState enables reactive state management, as highlighted in the Synergy with Other Hooks section. When setCount updates count, React re-renders the component, updating the UI and triggering the useEffect side effect to synchronize the document title.
- The initial value 0 sets the counter’s starting point, ensuring the UI and title reflect a consistent state on mount, aligning with the Declarative-Imperative Nexus where state drives the UI declaratively.
- useState Integration: The count state connects the user’s interaction (button clicks) to the side effect (title update) via useEffect, creating a reactive feedback loop.
- Philosophical Lens: The count state is the component’s truth, which both the UI and the side effect (document title) reflect, embodying state-driven programming.
- The useState Hook returns an array [count, setCount], destructured into two variables. count holds the current state value, and setCount is a function to update it, scheduling a re-render.
- The initial value 0 is a number, chosen to represent the counter’s starting state. It’s displayed in the UI (<p>Count: {count}</p>) and used in the effect (Count: ${count}), ensuring consistency.
- The state is stored in the component’s fiber node, persisting across renders, as described in the Hook Storage section.
- Invalid Initial State: Setting count to a non-numeric value (e.g., null) could cause issues in the UI or effect (e.g., Count: null in the title). A number (0) is appropriate for a counter.
- Frequent State Updates: Rapidly calling setCount (e.g., via multiple clicks) queues multiple re-renders, but React batches updates in event handlers, mitigating performance concerns in this case.
- Choose an initial state (0) that aligns with the component’s logic to ensure correct UI and side-effect behavior.
- Use descriptive state names (e.g., count instead of value) to clarify their role.
- Place useState at the top level of the component, adhering to React’s Rules of Hooks.
- Placing useState inside conditions, loops, or nested functions breaks the hook order, causing runtime errors.
- Updating state unnecessarily (e.g., setting count to the same value) wastes renders, though this example avoids that.
useEffect(() => {
document.title = `Count: ${count}`;
}, [count]); // Runs when count changes
Purpose: Defines the useEffect Hook to synchronize the browser’s document title with the count state, updating it whenever count changes.
- The useEffect Hook schedules a side effect to update the document.title property with the string Count: ${count} (e.g., 'Count: 0', 'Count: 1').
- The dependency array [count] ensures the effect runs only when count changes, triggered by setCount calls from button clicks.
- useEffect manages the side effect (updating the document title), which interacts with the browser’s DOM, as described in the Everyday Developer Explanation. It runs post-render to keep the UI responsive, aligning with the Execution Pipeline section.
- The dependency array [count] optimizes performance by limiting effect execution to state changes, reflecting the Dependency Array section’s emphasis on precise dependency management.
- The effect demonstrates state-driven side effects, where the title reflects the component’s state, embodying the Declarative-Imperative Nexus.
- Cosmic Stage Manager: useEffect acts as the stage manager, adjusting the document title (lighting) after the UI (stage) is painted with the current count. The [count] dependency array is the script, dictating when to act.
- Dependency Comparison: React compares count with its previous value using Object.is to determine if the effect should run, as explained in the Dependency Comparison section.
- Philosophical Lens: The effect declares the title update as a function of count, letting React orchestrate the imperative DOM interaction, aligning with the declarative ethos.
- useEffect Call: The useEffect Hook takes a callback function and a dependency array. The callback defines the side effect, executed during React’s commit phase post-render.
- Title Update: The assignment document.title = Count: ${count}; sets the browser’s title, a lightweight DOM operation that doesn’t require cleanup. The template literal Count: ${count} embeds the count state, updating the title dynamically.
- Dependency Array: The [count] array lists count as a dependency, meaning the effect runs on mount (initial render) and whenever count changes. React uses Object.is to compare the current count with its previous value, triggering the effect only on changes (e.g., from 0 to 1).
- No Cleanup: The effect doesn’t return a cleanup function, as document.title updates are idempotent and don’t allocate resources like timers or listeners, aligning with the Cleanup Lifecycle section’s guidance for lightweight effects.
- Missing Dependency: Omitting count from the dependency array (e.g., [] or no array) causes a stale closure, where the title remains stuck at the initial count (e.g., “Count: 0”), as warned in the Stale Closures pitfall.
- Multiple Components: If multiple components update document.title, the last-rendered component’s title overwrites others. In production, consider a centralized title management strategy (e.g., a parent component or library).
- Concurrent Rendering: In React 18, the effect may run multiple times due to partial renders. This effect is idempotent (setting the same title is safe), but test in concurrent mode, as noted in the Concurrent React section.
- Strict Mode: In Strict Mode, the effect runs twice on mount to detect issues. This example is safe, as the title update is idempotent, but always verify behavior in Strict Mode.
- Browser Limitations: Some browsers may truncate long titles or ignore updates in certain contexts (e.g., background tabs), though this is rare and not an issue here.
- Include all variables used in the effect (e.g., count) in the dependency array to avoid stale closures.
- Keep effects focused on a single task (title update) for clarity, as advised in the Effect Granularity section.
- Use ESLint’s react-hooks/exhaustive-deps rule to catch missing dependencies.
- Test the effect’s behavior in Strict Mode and concurrent rendering to ensure robustness.
- Missing Dependency: Omitting [count] causes the effect to capture the initial count, resulting in an outdated title after updates.
- Unnecessary Dependencies: Including unused variables in [count] (e.g., [count, setCount]) triggers redundant runs, though this example avoids that.
- Complex Effect Logic: Adding unrelated tasks (e.g., logging) to the effect reduces clarity. Keep effects single-purpose.
- Conditional useEffect: Placing useEffect inside an if statement breaks React’s Rules of Hooks, causing errors.
return (
<div>
<p>Count: {count}</p>
<button onClick={() => setCount(count + 1)}>Increment</button>
</div>
);
Purpose: Defines the component’s UI, displaying the current count and providing a button to increment it.
- Returns JSX that renders a <div> containing:
- A <p> element showing the current count (e.g., “Count: 0”).
- A <button> that, when clicked, calls setCount(count + 1) to increment count.
- The UI reflects the count state and enables user interaction to update it.
- This block represents the component’s declarative UI, which responds to the count state, as described in the Declarative-Imperative Nexus. The button’s click updates count via useState, triggering a re-render and the useEffect side effect, completing the reactive flow.
- The UI is simple yet interactive, making it an ideal beginner example for understanding state-driven rendering and side effects.
- useState Integration: The UI depends on count, updated by setCount, showcasing the synergy between useState and useEffect.
- Execution Pipeline: The render runs first, displaying the UI before useEffect updates the title, ensuring responsiveness, as noted in the Execution Pipeline section.
- Philosophical Lens: The UI declaratively reflects the count state, while useEffect imperatively synchronizes the title, embodying React’s state-driven paradigm.
- The return statement outputs JSX, processed by React into virtual DOM updates, then real DOM changes.
- The <p>Count: {count}</p> element embeds the count state, dynamically updating with each render.
- The <button> uses an onClick event handler with an arrow function () => setCount(count + 1), which increments count by reading its current value and setting the new value. React batches state updates in event handlers, ensuring efficient rendering.
- The <div> wrapper ensures a single root element, a JSX requirement.
- Rapid Clicks: Multiple quick clicks queue state updates, but React batches them in event handlers, ensuring count increments correctly (e.g., 0 to 1 to 2).
- Stale State in Handler: The arrow function captures the current count, but in async contexts (not applicable here), you’d use functional updates (setCount(prev => prev + 1)) to avoid stale state, as noted in the Concurrent Optimizations section.
- Concurrent Rendering: In React 18, the UI may render multiple times. This render logic is safe, depending only on count, but test in concurrent mode.
- Accessibility: The button lacks an aria-label for screen readers. In production, add accessibility attributes to ensure inclusivity.
- Use simple, declarative JSX to reflect state, keeping render logic predictable.
- Ensure event handlers (e.g., onClick) update state correctly, using functional updates for complex cases.
- Wrap JSX in a single root element (e.g., <div> or <>) to comply with JSX rules.
- In production, enhance accessibility with aria-label or title attributes on interactive elements.
- Omitting the root element (e.g., returning <p>...</p><button>...</button>) causes a JSX error.
- Using a stale state value in the handler (not an issue here but relevant in async callbacks) can cause incorrect updates.
- Overcomplicating the render with side-effect logic (e.g., updating document.title directly) violates React’s separation of concerns.
- Dependency Array [count]: Ensures the effect runs only when count changes, keeping the document title in sync with the state, as explained in the Dependency Array section. This optimizes performance by avoiding unnecessary runs.
- No Cleanup Needed: Updating document.title is lightweight and idempotent, requiring no cleanup function, as noted in the Cleanup Lifecycle section. This simplifies the effect for beginners.
- useState Drives Effect: The count state, updated by button clicks, triggers the effect, demonstrating the state-driven flow described in the Philosophical Lens. The UI and title both reflect count, creating a cohesive experience.
- Simple Side Effect: The example focuses on a single, straightforward side effect (title update), making it accessible while illustrating useEffect’s core mechanics.
- Stale Closure: Omitting count from the dependency array (e.g., [] or no array) causes the effect to capture the initial count (e.g., 0), leaving the title outdated after increments, as warned in the Stale Closures pitfall. Including [count] ensures the effect uses the latest state.
- Redundant Runs: Including unnecessary dependencies (e.g., [count, setCount]) triggers the effect unnecessarily, as setCount is stable. The [count] array is precise, avoiding this issue.
- Every-Render Execution: Omitting the dependency array entirely (useEffect(() => {...})) runs the effect after every render, wasting resources for a lightweight operation like document.title.
- Centralized Title Management: If multiple components update document.title, conflicts may arise. Use a parent component or a library (e.g., React Helmet, though outside this guide’s scope) to coordinate titles.
- Accessibility: Add an aria-label to the button (e.g., aria-label="Increment counter") for screen reader users.
- Title Formatting: In production, ensure titles are concise and meaningful for SEO and user clarity (e.g., include the app name: “MyApp | Count: 3”).
- Testing: Test the effect with React Testing Library, mocking document.title to verify updates on mount and state changes.
- Edge Case Handling: Consider scenarios where the title update is ignored (e.g., background tabs), though this is rare and not critical here.
This example builds a solid foundation for understanding useEffect, showing how to synchronize a simple side effect with state changes. It’s accessible for beginners yet rich with connections to advanced concepts like dependency management and reactive flows, preparing you for the guide’s later examples.
Task: Create a component with an input field where the document title updates to 'Input: [value]' as the user types.
Hint: Use "useState" for the input value and "useEffect" to update "document.title" with the input state as a dependency.
Try It Yourself
Task: Build a component with a checkbox that toggles the document title between 'Active' and 'Inactive' based on its state.
Hint: Use a boolean state for the checkbox and update the title in "useEffect" with the boolean as a dependency.
Try It Yourself
Task: Create a counter component where the document title shows 'Low' if the count is < 5, 'Medium' if 5–10, and 'High' if > 10.
Hint: Use conditional logic inside "useEffect" to set the title based on the count state.
Try It Yourself
Task: Build a component that takes a 'pageName' prop and updates the document title to 'Viewing: [pageName]' when mounted or when 'pageName' changes.
Hint: Use the "pageName" prop in the dependency array to update the title dynamically.
Try It Yourself
Task: Create a component with an input field and a counter. The document title should show 'Input: [value], Count: [count]'.
Hint: Use two states for input and count, and include both in the dependency array.
Try It Yourself
Example 3: Setting a Timer for Periodic Updates (Beginner Examples: Building the Foundation)
useEffect can manage timers, a classic side effect that requires careful cleanup to prevent resource leaks. This example creates a Clock component that displays the current time, updating every second using a timer. The code is simple yet introduces the critical concept of cleanup, making it an excellent beginner example for understanding useEffect’s lifecycle management. Below, we present the exact code provided, followed by a detailed explanation organized into logical code blocks to illuminate every aspect of its functionality.
import { useState, useEffect } from 'react';
function Clock() {
const [time, setTime] = useState(new Date());
useEffect(() => {
const timer = setInterval(() => {
setTime(new Date());
}, 1000);
return () => clearInterval(timer); // Cleanup on unmount
}, []); // Empty array: runs once on mount
return <div>{time.toLocaleTimeString()}</div>;
}
The code is divided into four logical blocks: Imports and Component Setup, State Initialization, Effect Logic, and Render Output. Each block is explained with comprehensive detail, covering its purpose, implementation, connection to the guide’s theoretical concepts, edge cases, best practices, and pitfalls. This structure ensures a clear, intuitive flow that anticipates every question a learner might have, making this example a definitive resource for mastering useEffect.
import { useState, useEffect } from 'react';
function Clock() {
Purpose: Imports the necessary React Hooks and defines the Clock functional component, establishing the foundation for state management and timer-based side-effect logic.
- The import statement brings in useState and useEffect from the React library, enabling state management and side-effect scheduling within the component.
- The function Clock() { line declares a functional component named Clock, which will manage and display a real-time clock using a timer.
- Importing useState and useEffect connects the component to React’s Hooks API, introduced in React 16.8, as described in the Importing useEffect: The Gateway section. These Hooks allow functional components to handle state and side effects, replacing class-based lifecycle methods like componentDidMount and componentWillUnmount.
- The functional component is the context for using Hooks, aligning with the Pro-Level Explanation where useEffect is a primitive for managing side effects like timers in functional components.
- Hook Storage: The component’s fiber node stores the useState and useEffect Hooks in a linked list, ensuring consistent execution across renders, as explained in the Hook Storage section.
- Cosmic Stage Manager: The Clock component sets the stage (UI) for useEffect to act as the stage manager, igniting a timer (comet) to update the time periodically.
- The import uses named imports ({ useState, useEffect }) from the 'react' module, requiring React to be installed in the project (e.g., via npm install react).
- The component name Clock starts with a capital letter, adhering to React’s convention for custom components, distinguishing it from HTML elements like <div>.
- Incorrect Import: Mistyping 'react' (e.g., 'React') or omitting the import causes a runtime error (useState is not defined). Verify your module setup in package.json.
- Incompatible React Version: Hooks require React 16.8 or later. Using an older version results in errors. Check your React dependency version.
- Lowercase Component Name: Naming the component clock (lowercase) causes React to treat it as an HTML element, leading to unexpected behavior or silent failures.
- Ensure React is installed and imported correctly in every file using Hooks.
- Use descriptive, PascalCase component names (e.g., Clock) to clarify their purpose and follow React conventions.
- Forgetting to import useState or useEffect breaks the component.
- Using Hooks in non-functional components (e.g., classes or regular functions) violates React’s Rules of Hooks, causing runtime errors.
const [time, setTime] = useState(new Date());
Purpose: Initializes the time state variable with the current date and time (via new Date()) and provides a setter function setTime to manage periodic updates.
- Calls useState(new Date()) to create a state variable time (initially a Date object representing the current time) and a setter function setTime to update it.
- The time state drives the UI display and is updated every second by the timer to reflect the current time.
- useState enables reactive state management, as highlighted in the Synergy with Other Hooks section. When setTime updates time, React re-renders the component, refreshing the displayed time, while useEffect manages the timer that triggers these updates.
- The initial new Date() ensures the clock starts with the current time on mount, providing a seamless user experience, aligning with the Declarative-Imperative Nexus where state drives the UI declaratively.
- useState Integration: The time state connects the timer’s side effect (periodic updates) to the UI, creating a reactive feedback loop where state changes trigger renders.
- Philosophical Lens: The time state is the component’s truth, which the UI reflects, while useEffect imperatively manages the timer to keep it ticking.
- The useState Hook returns an array [time, setTime], destructured into two variables. time holds the current Date object, and setTime is a function to update it, scheduling a re-render.
- The initial value new Date() creates a Date object representing the current date and time (e.g., 2025-06-12T20:03:00). This is displayed in the UI via time.toLocaleTimeString() (e.g., “8:03:00 PM”).
- The state is stored in the component’s fiber node, persisting across renders, as described in the Hook Storage section.
- Invalid Initial State: Setting time to a non-Date value (e.g., null) would cause errors when calling time.toLocaleTimeString(). A new Date() ensures the state is valid from the start.
- Time Zone Issues: The Date object uses the user’s local time zone, which is appropriate for a client-side clock but may need adjustment for server-based or universal time displays.
- Frequent Updates: Updating time every second triggers frequent re-renders, but this is intentional for a real-time clock and efficient for a single state change.
- Choose an initial state (new Date()) that aligns with the component’s logic to ensure correct UI behavior.
- Use descriptive state names (e.g., time instead of date) to clarify their role.
- Place useState at the top level of the component, adhering to React’s Rules of Hooks.
- Calling time.toLocaleTimeString() on an invalid state (e.g., null) risks errors. Ensure the initial state is a valid Date.
- Placing useState inside conditions, loops, or nested functions breaks the hook order, causing runtime errors.
useEffect(() => {
const timer = setInterval(() => {
setTime(new Date());
}, 1000);
return () => clearInterval(timer); // Cleanup on unmount
}, []); // Empty array: runs once on mount
Purpose: Defines the useEffect Hook to set up a timer that updates the time state every second, with a cleanup function to clear the timer when the component unmounts.
- The useEffect Hook schedules a side effect to create a timer using setInterval, which calls setTime(new Date()) every 1000 milliseconds (1 second) to update the time state.
- The timer variable stores the interval ID returned by setInterval, used for cleanup.
- The cleanup function, returned by the effect callback, calls clearInterval(timer) to stop the timer when the component unmounts.
- The empty dependency array ([]) ensures the effect runs only once on mount, setting up the timer once and cleaning up on unmount.
- useEffect manages the timer, a classic side effect that interacts with the browser’s timing system, as described in the Everyday Developer Explanation. It runs post-render to keep the UI responsive, aligning with the Execution Pipeline section.
- The cleanup function prevents memory leaks by stopping the timer when the component is removed, a critical concept introduced in the Cleanup Lifecycle section.
- The empty dependency array optimizes performance by ensuring a single timer is created, avoiding multiple timers, as noted in the Empty Array configuration.
- Cosmic Stage Manager: useEffect acts as the stage manager, igniting a timer (comet) to update the time after the UI (stage) is painted. The empty dependency array is the script, dictating a one-time setup.
- Cleanup Lifecycle: The returned cleanup function ensures resources (the timer) are deallocated on unmount, preventing leaks, as emphasized in the Cleanup Phase section.
- Dependency Array: The [] skips dependency comparisons, ensuring the effect runs only on mount, as described in the Dependency Comparison section.
- useEffect Call: The useEffect Hook takes a callback function and a dependency array. The callback defines the side effect, executed during React’s commit phase post-render.
- Timer Setup: The setInterval function schedules a callback (setTime(new Date())) to run every 1000ms. The timer variable captures the interval ID, a number used to identify and clear the interval.
- State Update: The setTime(new Date()) call updates the time state with a new Date object, triggering a re-render to display the updated time.
- Cleanup Function: The return () => clearInterval(timer) statement defines a cleanup function, executed when the component unmounts (or before re-execution, though not applicable with []). The clearInterval(timer) call stops the timer, preventing it from running after the component is gone.
- Empty Dependency Array: The [] ensures the effect runs once on mount and cleanup runs on unmount, using Object.is internally to bypass dependency checks.
- Missing Cleanup: Forgetting the cleanup function leaves the interval running after unmount, causing memory leaks or errors (e.g., updating unmounted state), as warned in the Missing Cleanup pitfall.
- Multiple Timers: If the dependency array included time (e.g., [time]), the effect would run every second, creating a new timer each time, leading to overlapping intervals and erratic updates. The [] prevents this.
- Unmount During Interval: If the component unmounts mid-interval, the cleanup ensures the next tick doesn’t attempt to update state, avoiding warnings about unmounted components.
- Interval Timing: The 1000ms interval may drift slightly due to JavaScript’s single-threaded nature or system load. For precise timing (e.g., sub-second accuracy), consider alternative approaches like requestAnimationFrame, though not needed here.
- Strict Mode: In React’s Strict Mode, the effect runs twice on mount (setup, cleanup, setup) to detect issues. This example is safe, as clearInterval and setInterval are idempotent, but test in Strict Mode, as noted in the Edge Cases in Strict Mode pitfall.
- Concurrent Rendering: In React 18, the effect may run multiple times due to partial renders. The cleanup ensures no duplicate timers, making this example safe.
- Always return a cleanup function for effects that allocate resources (e.g., timers, listeners) to prevent leaks.
- Use an empty dependency array ([]) for one-time setups like timers to avoid creating multiple instances.
- Store the interval ID (timer) in a variable for cleanup, ensuring the correct interval is cleared.
- Use ESLint’s react-hooks/exhaustive-deps rule to verify the dependency array is correct.
- Test the effect’s setup and cleanup behavior in Strict Mode and concurrent rendering.
- Missing Cleanup: Forgetting return () => clearInterval(timer) causes the interval to persist, leading to memory leaks or errors.
- Incorrect Dependency Array: Using [time] or omitting the array creates multiple timers or runs the effect unnecessarily, causing performance issues or bugs.
- Unstable Timer Reference: If timer were redefined (e.g., in a loop), cleanup might clear the wrong interval. This example avoids that by defining timer once.
- Conditional useEffect: Placing useEffect inside an if statement breaks React’s Rules of Hooks, causing errors.
return <div>{time.toLocaleTimeString()}</div>;
Purpose: Defines the component’s UI, displaying the current time in a human-readable format.
- Returns JSX that renders a <div> containing the result of time.toLocaleTimeString(), which formats the time state (a Date object) as a localized time string (e.g., “8:03:00 PM”).
- The UI updates every second as setTime changes the time state.
- This block represents the component’s declarative UI, which reflects the time state, as described in the Declarative-Imperative Nexus. The timer’s side effect (via useEffect) updates time, and the render displays the result, completing the reactive flow.
- The simple UI focuses on the clock’s core functionality, making it an ideal beginner example for understanding state-driven rendering and side effects.
- useState Integration: The UI depends on time, updated by setTime in the effect, showcasing the synergy between useState and useEffect.
- Execution Pipeline: The render runs first, displaying the initial time before useEffect starts the timer, ensuring responsiveness, as noted in the Execution Pipeline section.
- Philosophical Lens: The UI declaratively reflects the time state, while useEffect imperatively manages the timer, embodying React’s state-driven paradigm.
- The return statement outputs JSX, processed by React into virtual DOM updates, then real DOM changes.
- The time.toLocaleTimeString() method converts the Date object to a localized string, formatted according to the user’s locale (e.g., “8:03:00 PM” in en-US). This updates every second as time changes.
- The <div> wrapper ensures a single root element, a JSX requirement.
- Invalid Date Object: If time were not a Date object (e.g., null), toLocaleTimeString() would throw an error. The initial new Date() and consistent setTime(new Date()) prevent this.
- Locale Variations: The output format depends on the user’s locale (e.g., 12-hour vs. 24-hour). In production, specify a locale (e.g., toLocaleTimeString('en-US')) for consistency.
- Frequent Renders: Updating time every second triggers frequent re-renders, but the UI is lightweight, so performance impact is minimal.
- Concurrent Rendering: In React 18, the UI may render multiple times. This render logic is safe, depending only on time, but test in concurrent mode.
- Accessibility: The <div> lacks semantic meaning or ARIA attributes, which may affect screen readers. In production, use a <time> element or ARIA labels.
- Use simple, declarative JSX to reflect state, keeping render logic predictable.
- Ensure the state (time) is valid for rendering methods like toLocaleTimeString().
- Wrap JSX in a single root element (e.g., <div> or <>) to comply with JSX rules.
- In production, enhance accessibility with semantic elements (e.g., <time>) or ARIA attributes.
- Calling toLocaleTimeString() on an invalid state risks errors. Ensure time is always a Date.
- Omitting the root element causes a JSX error.
- Overcomplicating the render with side-effect logic (e.g., updating the timer directly) violates React’s separation of concerns.
- Timer Setup with setInterval: The effect uses setInterval to update the time state every second, triggering re-renders to display the current time, demonstrating useEffect’s ability to manage recurring side effects.
- Cleanup Function: The return () => clearInterval(timer) ensures the timer stops on unmount, preventing memory leaks, as emphasized in the Cleanup Lifecycle section.
- Empty Dependency Array ([]): Ensures the effect runs only once on mount, setting up a single timer, as explained in the Empty Array configuration. This prevents multiple timers from overlapping.
- useState Drives Updates: The time state, updated by the timer, drives both the UI and the effect’s lifecycle, reflecting the state-driven flow described in the Philosophical Lens.
- Memory Leaks from Missing Cleanup: Forgetting the cleanup function would leave the interval running after unmount, causing memory leaks or errors when updating unmounted state, as warned in the Missing Cleanup pitfall. The clearInterval ensures proper resource deallocation.
- Multiple Timers: Using a non-empty dependency array (e.g., [time]) would recreate the timer every second, leading to overlapping intervals and erratic updates, as noted in the Infinite Loops pitfall.
- Every-Render Execution: Omitting the dependency array (useEffect(() => {...})) runs the effect after every render, creating a new timer each time, causing performance issues.
- Precision Timing: JavaScript’s setInterval may drift due to system load. For high-precision clocks, consider requestAnimationFrame or a Web Worker, though not needed here.
- Accessibility: Use a <time> element (e.g., <time>{time.toLocaleTimeString()}</time>) and ARIA attributes (e.g., aria-live="polite") to improve screen reader support.
- Locale Consistency: Specify a locale in toLocaleTimeString() (e.g., 'en-US') to ensure consistent formatting across users.
- Performance Optimization: For complex UIs, memoize the render output with useMemo (though outside this guide’s scope) to reduce re-render overhead, though not critical here.
- Testing: Test the effect with React Testing Library, mocking setInterval and clearInterval to verify setup, updates, and cleanup.
This example solidifies your understanding of useEffect, showcasing how to manage a recurring side effect (timer) with proper cleanup. It’s accessible for beginners yet rich with connections to advanced concepts like lifecycle management and resource deallocation, preparing you for the guide’s later examples.
Task: Create a component that starts a 10-second countdown when mounted and displays the remaining seconds.
Hint: Use "setInterval" in "useEffect" to decrement a state variable every second, with cleanup to clear the interval.
Try It Yourself
Task: Build a component that updates a timestamp every 5 seconds to show when the page was last refreshed.
Hint: Use "setInterval" to update a "Date" state, and format it with "toLocaleString".
Try It Yourself
Task: Create a component with a button to start/stop a timer that increments a counter every second.
Hint: Use a boolean state to control the timer and conditionally set/clear the interval in "useEffect".
Try It Yourself
Task: Build a component that shows the elapsed time (in seconds) since the component mounted.
Hint: Use "setInterval" to increment a counter state every second, with cleanup to prevent leaks.
Try It Yourself
Task: Create a component with a timer that increments every second and a button to reset it to 0.
Hint: Use a state for the counter and another for a reset trigger to re-run the effect when reset is clicked.
Try It Yourself
Example 4: Fetching Data Based on Props with Cleanup (Beginner Examples: Building the Foundation)
When fetching data based on dynamic props (e.g., a user ID), useEffect must handle dependency changes and cleanup to avoid race conditions and ensure data integrity. This example creates a UserDetails component that fetches user data based on a userId prop, manages loading and error states, and uses AbortController for cleanup. The code introduces intermediate concepts like dynamic dependencies and async cancellation, making it a perfect bridge to advanced use cases. Below, we present the exact code provided, followed by a detailed explanation organized into logical code blocks to illuminate every aspect of its functionality.
import { useState, useEffect } from 'react';
function UserDetails({ userId }) {
const [user, setUser] = useState(null);
const [loading, setLoading] = useState(true);
useEffect(() => {
const controller = new AbortController();
const fetchUser = async () => {
setLoading(true);
try {
const response = await fetch(`https://api.example.com/user/${userId}`, {
signal: controller.signal,
});
const data = await response.json();
setUser(data);
setLoading(false);
} catch (error) {
if (error.name !== 'AbortError') {
console.error('Fetch error:', error);
setLoading(false);
}
}
};
fetchUser();
return () => controller.abort(); // Cleanup on userId change or unmount
}, [userId]); // Runs when userId changes
return <div>{loading ? 'Loading...' : user ? user.name : 'Error'}</div>;
}
The code is divided into four logical blocks: Imports and Component Setup, State Initialization, Effect Logic, and Render Output. Each block is explained with comprehensive detail, covering its purpose, implementation, connection to the guide’s theoretical concepts, edge cases, best practices, and pitfalls. This structure ensures a clear, intuitive flow that anticipates every question a learner might have, making this example a definitive resource for mastering useEffect in intermediate scenarios.
import { useState, useEffect } from 'react';
function UserDetails({ userId }) {
Purpose: Imports the necessary React Hooks and defines the UserDetails functional component, which accepts a userId prop to fetch and display user data dynamically.
- The import statement brings in useState and useEffect from the React library, enabling state management and side-effect scheduling.
- The function UserDetails({ userId }) { line declares a functional component that receives a userId prop, used to fetch user-specific data from an API.
- Importing useState and useEffect connects the component to React’s Hooks API, as described in the Importing useEffect: The Gateway section. These Hooks allow functional components to handle dynamic state and side effects, replacing class-based lifecycle methods like componentDidUpdate.
- The userId prop introduces complexity, requiring useEffect to respond to prop changes, aligning with the Pro-Level Explanation where useEffect synchronizes side effects with dynamic dependencies.
- Hook Storage: The component’s fiber node stores the useState and useEffect Hooks in a linked list, ensuring consistent execution across renders, as explained in the Hook Storage section.
- Cosmic Stage Manager: The UserDetails component sets the stage (UI) for useEffect to act as the stage manager, fetching user data (arranging stars) based on the userId prop.
- The import uses named imports ({ useState, useEffect }) from the 'react' module, requiring React to be installed (e.g., via npm install react).
- The component name UserDetails follows React’s PascalCase convention for custom components.
- The { userId } parameter destructures the props object, providing direct access to the userId prop, which is assumed to be a string or number (e.g., 1) for the API URL.
- Incorrect Import: Mistyping 'react' or omitting the import causes a runtime error (useState is not defined). Verify the module setup in package.json.
- Incompatible React Version: Hooks require React 16.8 or later. Check the React dependency version.
- Invalid Prop: If userId is undefined or invalid (e.g., null), the API URL may be malformed (e.g., /user/undefined). In production, validate props before use.
- Lowercase Component: Naming the component userDetails (lowercase) causes React to treat it as an HTML element, leading to errors.
- Ensure React is installed and imported correctly.
- Use descriptive, PascalCase component names (e.g., UserDetails).
- Validate or type-check props (e.g., with PropTypes or TypeScript) in production to ensure userId is valid.
- Forgetting to import useState or useEffect breaks the component.
- Using Hooks in non-functional components violates React’s Rules of Hooks.
const [user, setUser] = useState(null);
const [loading, setLoading] = useState(true);
Purpose: Initializes two state variables: user to store the fetched user data and loading to track the fetch status, enhancing UX with feedback.
- const [user, setUser] = useState(null); creates a user state (initially null) to hold the API response (e.g., { id: 1, name: 'Alice' }) and a setter setUser.
- const [loading, setLoading] = useState(true); creates a loading state (initially true) to indicate the fetch is in progress and a setter setLoading.
- useState enables reactive state management, as highlighted in the Synergy with Other Hooks section. The user state drives the UI’s content, while loading provides feedback during async operations, aligning with the Declarative-Imperative Nexus.
- The initial states (null and true) ensure the UI starts in a loading state, preventing errors and improving UX, critical for dynamic data fetching.
- useState Integration: The user and loading states connect the fetch’s side effect to the UI, creating a reactive feedback loop where state changes trigger renders.
- Philosophical Lens: These states represent the component’s truth, which the UI reflects, while useEffect imperatively fetches data to update them.
- Each useState call returns an array [state, setState], destructured into variables. user holds the fetched data, and loading controls the UI’s loading display.
- user is null initially, indicating no data, pairing with the render logic (loading ? ... : user ? ...) to handle loading and error states.
- loading is true initially, reflecting the fetch’s start, and is set to false when the fetch completes or fails.
- States are stored in the component’s fiber node, persisting across renders, as per the Hook Storage section.
- Invalid Initial State: Setting user to an empty object ({}) risks errors if user.name is accessed before fetching. null requires explicit checks, ensuring safety.
- Loading Stuck: If the fetch never completes (e.g., server hangs), loading remains true. In production, add a timeout mechanism.
- State Overwrites: Rapid userId changes could trigger multiple fetches, but cleanup prevents out-of-order state updates.
- Choose initial states (null, true) that align with UI logic to prevent errors and ensure clear UX.
- Use descriptive state names (e.g., user, loading) for clarity.
- Place useState at the top level, adhering to React’s Rules of Hooks.
- Accessing user.name without checking user risks errors (null.name is undefined).
- Conditional useState calls break the hook order, causing runtime errors.
useEffect(() => {
const controller = new AbortController();
const fetchUser = async () => {
setLoading(true);
try {
const response = await fetch(`https://api.example.com/user/${userId}`, {
signal: controller.signal,
});
const data = await response.json();
setUser(data);
setLoading(false);
} catch (error) {
if (error.name !== 'AbortError') {
console.error('Fetch error:', error);
setLoading(false);
}
}
};
fetchUser();
return () => controller.abort(); // Cleanup on userId change or unmount
}, [userId]); // Runs when userId changes
Purpose: Defines the useEffect Hook to fetch user data based on the userId prop, with cleanup via AbortController to prevent race conditions and handle errors gracefully.
- The useEffect Hook schedules a side effect to fetch user data when userId changes.
- Creates an AbortController to manage fetch cancellation.
- Defines an async fetchUser function that:
- Sets loading to true to indicate the fetch’s start.
- Fetches data from an API using userId in the URL, with the controller’s signal.
- Parses the JSON response and updates user and loading states.
- Handles errors, ignoring AbortError for canceled fetches.
- Calls fetchUser() to initiate the fetch.
- Returns a cleanup function that calls controller.abort() to cancel the fetch on userId change or unmount.
- The dependency array [userId] ensures the effect runs when userId changes.
- useEffect manages the async side effect, responding to prop changes, as described in the Everyday Developer Explanation. It runs post-render, ensuring UI responsiveness, per the Execution Pipeline section.
- The AbortController prevents race conditions (e.g., old fetches updating state after new ones), a critical intermediate concept in the Cleanup Lifecycle section.
- The [userId] dependency array optimizes performance by limiting effect execution to prop changes, aligning with the Dependency Array section.
- Cosmic Stage Manager: useEffect orchestrates the fetch (arranging stars) based on userId, with cleanup ensuring the stage is clear for new performances.
- Cleanup Lifecycle: The controller.abort() cleanup runs before re-execution (on userId change) and on unmount, preventing stale updates, as emphasized in the Cleanup Phase section.
- Dependency Comparison: React compares userId with its previous value using Object.is to trigger the effect, as per the Dependency Comparison section.
- Asynchronous Nature: The async fetch is handled within a synchronous effect callback, aligning with the Asynchronous Nature section.
- useEffect Call: Takes a callback and [userId] dependency array. The callback defines the fetch, executed post-render.
- AbortController: new AbortController() creates a controller with a signal property to cancel fetches. The abort() method triggers cancellation.
- Async Function: fetchUser is defined inside the callback to scope it, avoiding external dependencies. It sets loading, fetches data, and updates states.
- Fetch API: The fetch call uses a dynamic URL (https://api.example.com/user/${userId}) and includes signal: controller.signal to enable cancellation. It returns a Promise resolving to a Response.
- JSON Parsing: response.json() parses the response body, returning a Promise resolving to the user data (e.g., { id: 1, name: 'Alice' }).
- State Updates: setUser(data) and setLoading(false) update states, triggering a re-render. setLoading(true) resets the loading state for each fetch.
- Error Handling: The try/catch block catches errors (e.g., network issues, invalid JSON). It ignores AbortError to avoid logging canceled fetches, logging others to the console.
- Cleanup: return () => controller.abort() cancels the fetch if userId changes or the component unmounts, preventing race conditions.
- Dependency Array: [userId] triggers the effect on mount and when userId changes, ensuring fresh data for each user.
- Race Conditions: Without cleanup, a slow fetch for an old userId could update state after a new fetch, showing incorrect data. AbortController ensures only the latest fetch prevails.
- Network Failure: Non-abort errors (e.g., 404, network issues) are logged, and loading is set to false, showing an error state. In production, store errors in state for UI display.
- Invalid userId: If userId is invalid (e.g., null), the URL may fail (e.g., /user/null). Validate props or handle 404s gracefully.
- Slow Fetch: A slow response delays the UI update. Consider a timeout or loading spinner for better UX.
- Strict Mode: The effect runs twice on mount (setup, cleanup, setup). Cleanup ensures no duplicate fetches, making this safe.
- Concurrent Rendering: In React 18, multiple renders may occur. Cleanup prevents stale state updates, ensuring safety.
- API Rate Limits: Rapid userId changes could trigger multiple fetches. In production, debounce or cache responses.
- Use AbortController for async cleanup to prevent race conditions.
- Include all used variables (userId) in the dependency array to avoid stale closures.
- Handle errors explicitly, distinguishing AbortError from others.
- Reset loading state for each fetch to ensure accurate UX feedback.
- Use ESLint’s react-hooks/exhaustive-deps rule to verify dependencies.
- Test setup and cleanup in Strict Mode and concurrent rendering.
- Missing Cleanup: Omitting controller.abort() risks race conditions, as warned in the Async Challenges pitfall.
- Incorrect Dependencies: Omitting [userId] causes stale fetches, showing outdated data. Including unused variables (e.g., user) triggers unnecessary runs.
- Unscoped Async Function: Defining fetchUser outside useEffect requires it as a dependency, complicating the array unless stabilized with useCallback.
- Logging AbortError: Logging all errors, including AbortError, clutters the console. Filter them out as shown.
return <div>{loading ? 'Loading...' : user ? user.name : 'Error'}</div>;
Purpose: Defines the component’s UI, displaying a loading message, the user’s name, or an error state based on the loading and user states.
- Returns JSX that renders a <div> with a nested ternary operator:
- If loading is true, displays “Loading...”.
- If loading is false and user is non-null, displays user.name.
- If loading is false and user is null, displays “Error”.
- The UI declaratively reflects the user and loading states, as per the Declarative-Imperative Nexus. The fetch’s side effect updates these states, and the render displays the result, completing the reactive flow.
- The ternary logic provides clear UX feedback for all states (loading, success, error), critical for intermediate async scenarios.
- useState Integration: The UI depends on user and loading, updated by useEffect, showcasing Hook synergy.
- Execution Pipeline: The render runs first, showing “Loading...” before the fetch completes, ensuring responsiveness, per the Execution Pipeline section.
- Philosophical Lens: The UI reflects the component’s state-driven truth, while useEffect manages the imperative fetch.
- The return outputs JSX, processed into virtual DOM updates, then real DOM changes.
- The nested ternary (loading ? ... : user ? ... : ...) checks loading first, then user, ensuring the correct state is displayed.
- user.name assumes the API returns a name property (e.g., “Alice”). The <div> wrapper ensures a single root element.
- Invalid Data: If user lacks a name property, user.name is undefined, breaking the UI. In production, validate data or use optional chaining (user?.name).
- Stuck Loading: If the fetch hangs, loading remains true. Add a timeout in production.
- Concurrent Rendering: In React 18, multiple renders may occur. The logic is safe, depending only on user and loading.
- Accessibility: The <div> lacks semantic meaning. Use ARIA attributes (e.g., aria-busy for loading) in production.
- Use conditional rendering to handle all states (loading, success, error).
- Validate API data to ensure properties like name exist.
- Enhance accessibility with semantic elements or ARIA attributes.
- Keep render logic declarative, relying on state.
- Accessing user.name without checking user risks errors (null.name is undefined).
- Omitting the root element causes a JSX error.
- Adding side-effect logic in the render violates React’s separation of concerns.
- Dynamic Dependency [userId]: Triggers the effect when userId changes, ensuring fresh data for each user, as per the Dependency Array section.
- AbortController Cleanup: Cancels fetches on userId change or unmount, preventing race conditions, as emphasized in the Cleanup Lifecycle section.
- State-Driven UX: user and loading states provide feedback, enhancing UX, reflecting the Synergy with Other Hooks.
- Error Handling: Ignores AbortError to avoid logging canceled fetches, ensuring clean error management.
- Race Conditions: Without AbortController, a slow fetch for an old userId could overwrite a newer fetch’s state, causing bugs, as warned in the Async Challenges pitfall.
- Stale Closures: Omitting [userId] would fetch data for the initial userId only, showing outdated data.
- Unnecessary Runs: Including unused dependencies (e.g., user) triggers redundant fetches.
- Uncleaned Fetches: Forgetting cleanup risks state updates after unmount, causing warnings.
- Error State: Store errors in state (e.g., useState(null)) to display them in the UI instead of console.error.
- Response Validation: Check response.ok or validate data structure to handle 404s or malformed responses.
- Timeout: Add a fetch timeout to prevent hanging requests.
- Caching: Cache responses for repeated userId values to reduce API calls.
- Testing: Mock fetch and AbortController to test success, failure, cancellation, and race conditions.
This example bridges beginner and advanced concepts, showing how useEffect handles dynamic props, cleanup, and async complexity. It’s a stepping stone to mastering robust React applications.
Task: Create a component that fetches a single post by ID (e.g., from https://jsonplaceholder.typicode.com/posts/[id]) and displays its title and body, with cleanup for prop changes.
Hint: Use "AbortController" to cancel fetches when the "postId" prop changes, and manage loading state.
Try It Yourself
Task: Build a component that fetches a user by ID but shows a fallback message if the user is not found (e.g., empty response).
Hint: Check for empty data in the fetch response and set a fallback state.
Try It Yourself
Task: Create a component that fetches a user by ID and retries the fetch up to 3 times if it fails before showing an error.
Hint: Use a retry counter in state and re-run the effect when it changes, stopping after 3 attempts.
Try It Yourself
Task: Build a component that fetches comments for a given 'postId' (e.g., from https://jsonplaceholder.typicode.com/posts/[postId]/comments) and displays them.
Hint: Use "AbortController" for cleanup and map the comments to a list.
Try It Yourself
Task: Create a component that fetches a user by ID but shows 'Loading...' for at least 1 second to avoid UI flicker, even if the fetch completes faster.
Hint: Use "setTimeout" in the effect to delay the loading state change, and clean up the timeout.
Try It Yourself
Example 5: Responding to Multiple State Dependencies (Beginner Examples: Building the Foundation)
useEffect can synchronize multiple state variables, requiring precise dependency management to ensure data freshness and performance. This example creates a SearchFilter component that fetches search results based on two state variables: a search query and a category filter. The component accepts initialQuery and initialCategory props, allowing dynamic initialization, and updates results when either state changes. The code introduces intermediate concepts like multiple dependencies and user-driven state updates, making it a perfect example for mastering useEffect in complex scenarios. Below, we present the exact code provided, followed by a detailed explanation organized into logical code blocks to illuminate every aspect of its functionality.
import { useState, useEffect } from 'react';
function SearchFilter({ initialQuery = '', initialCategory = 'all' }) {
const [query, setQuery] = useState(initialQuery);
const [category, setCategory] = useState(initialCategory);
const [results, setResults] = useState([]);
useEffect(() => {
const fetchResults = async () => {
const response = await fetch(
`https://api.example.com/search?q=${query}&category=${category}`
);
const data = await response.json();
setResults(data);
};
fetchResults();
}, [query, category]); // Runs when query or category changes
return (
<div>
<input
value={query}
onChange={(e) => setQuery(e.target.value)}
placeholder="Search..."
/>
<select value={category} onChange={(e) => setCategory(e.target.value)}>
<option value="all">All</option>
<option value="books">Books</option>
<option value="movies">Movies</option>
</select>
<ul>{results.map((item) => <li key={item.id}>{item.name}</li>)}</ul>
</div>
);
}
The code is divided into four logical blocks: Imports and Component Setup, State Initialization, Effect Logic, and Render Output. Each block is explained with comprehensive detail, covering its purpose, implementation, connection to the guide’s theoretical concepts, edge cases, best practices, and pitfalls. This structure ensures a clear, intuitive flow that anticipates every question a learner might have, making this example a definitive resource for mastering useEffect in intermediate scenarios.
import { useState, useEffect } from 'react';
function SearchFilter({ initialQuery = '', initialCategory = 'all' }) {
Purpose: Imports the necessary React Hooks and defines the SearchFilter functional component, which accepts initialQuery and initialCategory props to initialize the search state.
- The import statement brings in useState and useEffect from the React library, enabling state management and side-effect scheduling.
- The function SearchFilter({ initialQuery = '', initialCategory = 'all' }) { line declares a functional component that receives two optional props with default values: initialQuery (default '') and initialCategory (default 'all').
- Importing useState and useEffect connects the component to React’s Hooks API, as described in the Importing useEffect: The Gateway section. These Hooks allow functional components to manage dynamic state and side effects, replacing class-based lifecycle methods like componentDidUpdate.
- The props introduce flexibility, allowing the component to initialize with custom values, while multiple state dependencies (query, category) add complexity, aligning with the Pro-Level Explanation where useEffect synchronizes side effects with multiple state changes.
- Hook Storage: The component’s fiber node stores the useState and useEffect Hooks in a linked list, ensuring consistent execution across renders, as explained in the Hook Storage section.
- Cosmic Stage Manager: The SearchFilter component sets the stage (UI) for useEffect to act as the stage manager, fetching search results (arranging constellations) based on query and category.
- The import uses named imports ({ useState, useEffect }) from the 'react' module, requiring React to be installed (e.g., via npm install react).
- The component name SearchFilter follows React’s PascalCase convention.
- The props { initialQuery = '', initialCategory = 'all' } use destructuring with default values, ensuring initialQuery is an empty string and initialCategory is 'all' if undefined.
- Incorrect Import: Mistyping 'react' or omitting the import causes a runtime error (useState is not defined). Verify the module setup in package.json.
- Incompatible React Version: Hooks require React 16.8 or later. Check the React dependency version.
- Invalid Props: If initialQuery or initialCategory are invalid (e.g., non-strings), the initial state may cause issues. In production, validate or type-check props.
- Lowercase Component: Naming the component searchFilter (lowercase) causes React to treat it as an HTML element, leading to errors.
- Ensure React is installed and imported correctly.
- Use descriptive, PascalCase component names (e.g., SearchFilter).
- Provide default prop values to handle undefined cases.
- Validate or type-check props (e.g., with PropTypes or TypeScript) in production.
- Forgetting to import useState or useEffect breaks the component.
- Using Hooks in non-functional components violates React’s Rules of Hooks.
const [query, setQuery] = useState(initialQuery);
const [category, setCategory] = useState(initialCategory);
const [results, setResults] = useState([]);
Purpose: Initializes three state variables: query for the search term, category for the filter, and results for the fetched data, driving the component’s behavior.
- const [query, setQuery] = useState(initialQuery); creates a query state (initially initialQuery, e.g., '') to store the search term and a setter setQuery.
- const [category, setCategory] = useState(initialCategory); creates a category state (initially initialCategory, e.g., 'all') for the filter and a setter setCategory.
- const [results, setResults] = useState([]); creates a results state (initially an empty array []) to store the API response and a setter setResults.
- useState enables reactive state management, as highlighted in the Synergy with Other Hooks section. query and category drive the fetch, while results updates the UI, aligning with the Declarative-Imperative Nexus.
- The initial states ensure the component starts with defined values, preventing errors and enabling immediate rendering, critical for dynamic, user-driven components.
- useState Integration: The states connect user inputs to the fetch’s side effect and UI, creating a reactive feedback loop.
- Philosophical Lens: These states represent the component’s truth, which the UI and side effect reflect.
- Each useState call returns an array [state, setState], destructured into variables.
- query initializes to initialQuery (e.g., ''), reflecting the search input’s starting value.
- category initializes to initialCategory (e.g., 'all'), setting the default filter.
- results is an empty array [], as no data is fetched initially, pairing with the render logic to show an empty list.
- States are stored in the component’s fiber node, as per the Hook Storage section.
- Invalid Initial Props: If initialQuery or initialCategory are non-strings (e.g., null), the state may cause issues in the UI or API URL. Validate props in production.
- Empty Results: The empty [] initial state ensures safe rendering, but a failed fetch could leave it empty. In production, add a loading or error state.
- State Overwrites: Rapid input changes could trigger multiple fetches, but the effect handles this by re-running on state changes.
- Use initial states that align with UI logic (e.g., [] for results).
- Choose descriptive state names (e.g., query, category).
- Place useState at the top level, adhering to React’s Rules of Hooks.
- Conditional useState calls break the hook order, causing errors.
- Invalid initial states (e.g., null for results) risk render errors.
useEffect(() => {
const fetchResults = async () => {
const response = await fetch(
`https://api.example.com/search?q=${query}&category=${category}`
);
const data = await response.json();
setResults(data);
};
fetchResults();
}, [query, category]); // Runs when query or category changes
Purpose: Defines the useEffect Hook to fetch search results based on query and category states, re-running when either changes.
- The useEffect Hook schedules a side effect to fetch search results when query or category changes.
- Defines an async fetchResults function that:
- Fetches data from an API using a URL with query and category as parameters.
- Parses the JSON response and updates the results state.
- Calls fetchResults() to initiate the fetch.
- The dependency array [query, category] ensures the effect runs on mount and when either state changes.
- useEffect manages the async side effect, responding to multiple state changes, as per the Everyday Developer Explanation. It runs post-render, ensuring UI responsiveness, per the Execution Pipeline section.
- The [query, category] array optimizes performance by limiting effect execution to relevant state changes, aligning with the Dependency Array section.
- The effect demonstrates state-driven side effects, where results reflect user inputs, embodying the Declarative-Imperative Nexus.
- Cosmic Stage Manager: useEffect orchestrates the fetch (arranging constellations) based on query and category, with the dependency array as the script.
- Dependency Comparison: React compares query and category with their previous values using Object.is to trigger the effect, as per the Dependency Comparison section.
- Asynchronous Nature: The async fetch is handled within a synchronous effect callback, aligning with the Asynchronous Nature section.
- useEffect Call: Takes a callback and [query, category] dependency array. The callback defines the fetch, executed post-render.
- Async Function: fetchResults is defined inside the callback to scope it, avoiding external dependencies. It fetches data and updates results.
- Fetch API: The fetch call uses a dynamic URL (https://api.example.com/search?q=${query}&category=${category}), embedding query and category. It returns a Promise resolving to a Response.
- JSON Parsing: response.json() parses the response body, returning a Promise resolving to an array (e.g., [{ id: 1, name: 'Book' }]).
- State Update: setResults(data) updates results, triggering a re-render to display the new data.
- Dependency Array: [query, category] triggers the effect on mount and when either state changes, ensuring fresh results.
- Missing Dependency: Omitting query or category from [query, category] causes stale closures, fetching outdated data, as warned in the Stale Closures pitfall.
- Race Conditions: Rapid state changes could trigger multiple fetches, with older fetches updating results out of order. In production, use AbortController (as in Example 4).
- Network Failure: Unhandled errors (e.g., 404, network issues) could break the component. Add try/catch in production.
- Invalid Response: If data isn’t an array or lacks id/name, the render may fail. Validate data in production.
- Strict Mode: The effect runs twice on mount. This example is safe, but test for side effects.
- Concurrent Rendering: In React 18, multiple renders may occur. The logic is safe, but test for consistency.
- Include all used variables (query, category) in the dependency array.
- Define async functions inside the effect to simplify dependencies.
- In production, add error handling, cleanup, and loading states.
- Use ESLint’s react-hooks/exhaustive-deps rule to catch missing dependencies.
- Test the effect in Strict Mode and concurrent rendering.
- Missing Dependencies: Omitting query or category causes stale data.
- Unnecessary Dependencies: Including unused variables (e.g., results) triggers redundant fetches.
- No Error Handling: Unhandled fetch errors risk component failure.
- No Cleanup: Lack of AbortController risks race conditions.
return (
<div>
<input
value={query}
onChange={(e) => setQuery(e.target.value)}
placeholder="Search..."
/>
<select value={category} onChange={(e) => setCategory(e.target.value)}>
<option value="all">All</option>
<option value="books">Books</option>
<option value="movies">Movies</option>
</select>
<ul>{results.map((item) => <li key={item.id}>{item.name}</li>)}</ul>
</div>
);
Purpose: Defines the component’s UI, allowing users to input a search query, select a category, and view the fetched results.
- Returns JSX that renders:
- An <input> for the search query, bound to the query state.
- A <select> dropdown for the category, bound to the category state.
- A <ul> listing results, mapping each item to an <li> with its name.
- User interactions update query and category, triggering the effect to fetch new results.
- The UI declaratively reflects the query, category, and results states, as per the Declarative-Imperative Nexus. The effect updates results based on user inputs, and the render displays the outcome, completing the reactive flow.
- The interactive UI demonstrates real-world state-driven behavior, ideal for intermediate learners.
- useState Integration: The UI depends on states updated by user actions and useEffect, showcasing Hook synergy.
- Execution Pipeline: The render runs first, showing the initial UI before the fetch, ensuring responsiveness, per the Execution Pipeline section.
- Philosophical Lens: The UI reflects the component’s state-driven truth, while useEffect manages the fetch.
- The <input> uses value={query} and onChange={(e) => setQuery(e.target.value)} to create a controlled input, syncing with the query state.
- The <select> uses value={category} and onChange={(e) => setCategory(e.target.value)} for a controlled dropdown, syncing with category.
- The <ul> maps results to <li> elements, using item.id as the key for efficient DOM updates and item.name for display.
- The <div> wrapper ensures a single root element.
- Invalid Results: If results contains items without id or name, the render may fail. Validate data in production.
- Rapid Inputs: Frequent typing in <input> triggers multiple fetches. In production, debounce the input to reduce API calls.
- Empty Results: An empty results array renders an empty <ul>, which is safe but may need a “No results” message in production.
- Accessibility: The <input> and <select> lack ARIA attributes. Add aria-label in production.
- Concurrent Rendering: In React 18, multiple renders may occur. The UI is safe, but test for consistency.
- Use controlled inputs for state-driven forms.
- Provide unique key props in lists for efficient rendering.
- Enhance accessibility with ARIA attributes.
- Keep render logic declarative, relying on state.
- Uncontrolled inputs (omitting value) break state sync.
- Missing key in map causes rendering issues.
- Multiple Dependencies [query, category]: Ensures the effect runs only when necessary, optimizing performance, as per the Dependency Array section.
- State-Driven Effect: query, category, and results drive the fetch and UI, reflecting the Synergy with Other Hooks.
- Dynamic Fetch: The effect fetches data based on multiple states, demonstrating state-driven side effects.
- No Cleanup: The example omits cleanup for simplicity, but production code needs AbortController.
- Stale Closures: Omitting query or category from [query, category] causes stale fetches, showing outdated results, as warned in the Stale Closures pitfall.
- Redundant Runs: Including unused dependencies triggers unnecessary fetches.
- Uncleaned Fetches: Lack of cleanup risks race conditions, fixable with AbortController.
- Error Handling: Add try/catch to handle fetch failures.
- Cleanup: Use AbortController to prevent race conditions.
- Loading State: Add a loading state for UX feedback.
- Debouncing: Debounce frequent input changes to reduce API calls.
- Validation: Ensure data is an array with id and name properties.
- Testing: Mock fetch to test in different scenarios.
This example advances your useEffect mastery, showing how to handle multiple state dependencies in a dynamic, user-driven component.
Task: Create a component with category and max price inputs that fetches products based on both (e.g., from https://api.example.com/products?category=[category]&maxPrice=[price]).
Hint: Use two states for category and price, and include both in the dependency array.
Try It Yourself
Task: Build a component with a search query input and a sort order dropdown (e.g., ascending/descending) that fetches results based on both.
Hint: Include both query and sort order in the dependency array, and pass both to the API.
Try It Yourself
Task: Extend the product filter component to include loading and error states for the fetch operation.
Hint: Add states for loading and error, and handle them in the render and fetch logic.
Try It Yourself
Task: Add a reset button to the search filter component that resets the query and category to their initial values and triggers a new fetch.
Hint: Use a function to reset both states, which will trigger the effect due to dependency changes.
Try It Yourself
Task: Modify the search filter component to save the query and category to local storage and restore them on mount.
Hint: Use "localStorage" in "useEffect" to save and retrieve state, and run the restore logic on mount with an empty dependency array.
Try It Yourself
Example 6: Debouncing Rapid State Changes (Intermediate Examples: Handling Complexity)
For effects triggered by rapid state changes (e.g., typing in a search input), debouncing prevents excessive API calls, improving performance and user experience. This example creates a DebouncedSearch component that fetches search results based on a query state, but only after the user stops typing for 500ms. The component uses a setTimeout to debounce the fetch and includes cleanup to avoid stale or out-of-order results. The code addresses advanced concerns like timer management and performance optimization, making it a perfect example for mastering useEffect in high-interaction scenarios. Below, we present the exact code provided, followed by a detailed explanation organized into logical code blocks to illuminate every aspect of its functionality.
import { useState, useEffect } from 'react';
function DebouncedSearch() {
const [query, setQuery] = useState('');
const [results, setResults] = useState([]);
useEffect(() => {
const debounceTimer = setTimeout(() => {
if (query) {
const fetchResults = async () => {
const response = await fetch(`https://api.example.com/search?q=${query}`);
const data = await response.json();
setResults(data);
};
fetchResults();
} else {
setResults([]);
}
}, 500); // Wait 500ms after typing stops
return () => clearTimeout(debounceTimer); // Cleanup on query change or unmount
}, [query]);
return (
<div>
<input
value={query}
onChange={(e) => setQuery(e.target.value)}
placeholder="Search..."
/>
<ul>{results.map((item) => <li key={item.id}>{item.name}</li>)}</ul>
</div>
);
}
The code is divided into four logical blocks: Imports and Component Setup, State Initialization, Effect Logic, and Render Output. Each block is explained with comprehensive detail, covering its purpose, implementation, connection to the guide’s theoretical concepts, edge cases, best practices, and pitfalls. This structure ensures a clear, intuitive flow that anticipates every question a learner might have, making this example a definitive resource for mastering useEffect in advanced scenarios.
import { useState, useEffect } from 'react';
function DebouncedSearch() {
Purpose: Imports the necessary React Hooks and defines the DebouncedSearch functional component, setting the stage for state management and debounced side-effect logic.
- The import statement brings in useState and useEffect from the React library, enabling state management and side-effect scheduling.
- The function DebouncedSearch() { line declares a functional component that manages a search input and debounced API fetches.
- Importing useState and useEffect connects the component to React’s Hooks API, as described in the Importing useEffect: The Gateway section. These Hooks allow functional components to handle dynamic state and side effects, replacing class-based lifecycle methods like componentDidUpdate.
- The component tackles an advanced use case—debouncing rapid state changes—aligning with the Pro-Level Explanation where useEffect manages complex side effects with precise cleanup.
- Hook Storage: The component’s fiber node stores the useState and useEffect Hooks in a linked list, ensuring consistent execution across renders, as explained in the Hook Storage section.
- Cosmic Stage Manager: The DebouncedSearch component sets the stage (UI) for useEffect to act as the stage manager, orchestrating debounced fetches (arranging stars) based on the query.
- The import uses named imports ({ useState, useEffect }) from the 'react' module, requiring React to be installed (e.g., via npm install react).
- The component name DebouncedSearch follows React’s PascalCase convention for custom components.
- Incorrect Import: Mistyping 'react' or omitting the import causes a runtime error (useState is not defined). Verify the module setup in package.json.
- Incompatible React Version: Hooks require React 16.8 or later. Check the React dependency version.
- Lowercase Component: Naming the component debouncedSearch (lowercase) causes React to treat it as an HTML element, leading to errors.
- Ensure React is installed and imported correctly.
- Use descriptive, PascalCase component names (e.g., DebouncedSearch).
- Forgetting to import useState or useEffect breaks the component.
- Using Hooks in non-functional components violates React’s Rules of Hooks, causing runtime errors.
const [query, setQuery] = useState('');
const [results, setResults] = useState([]);
Purpose: Initializes two state variables: query for the search term and results for the fetched data, driving the component’s behavior.
- useState enables reactive state management, as highlighted in the Synergy with Other Hooks section. The query state drives the debounced fetch, while results updates the UI, aligning with the Declarative-Imperative Nexus.
- The initial states (empty string and array) ensure the component starts in a neutral state, ready for user input and safe rendering.
- useState Integration: The query and results states connect user input to the fetch’s side effect and UI, creating a reactive feedback loop.
- Philosophical Lens: These states represent the component’s truth, which the UI and side effect reflect.
- Each useState call returns an array [state, setState], destructured into variables.
- query initializes to '', reflecting an empty search input, syncing with the <input> element.
- results initializes to [], ensuring the <ul> renders empty initially, avoiding errors when mapping.
- States are stored in the component’s fiber node, as per the Hook Storage section.
- Invalid Initial State: Setting results to null could cause errors when mapping in the render. An empty array [] is safe.
- Rapid State Updates: Fast typing updates query frequently, but debouncing in the effect mitigates excessive fetches.
- Choose initial states (e.g., '', []) that align with UI logic.
- Use descriptive state names (e.g., query, results).
- Place useState at the top level, adhering to React’s Rules of Hooks.
- Conditional useState calls break the hook order, causing errors.
- Invalid initial states (e.g., null for results) risk render errors.
useEffect(() => {
const debounceTimer = setTimeout(() => {
if (query) {
const fetchResults = async () => {
const response = await fetch(`https://api.example.com/search?q=${query}`);
const data = await response.json();
setResults(data);
};
fetchResults();
} else {
setResults([]);
}
}, 500); // Wait 500ms after typing stops
return () => clearTimeout(debounceTimer); // Cleanup on query change or unmount
}, [query]);
Purpose: Defines the useEffect Hook to debounce API fetches based on the query state, executing only after 500ms of no changes, with cleanup to prevent stale results.
- The useEffect Hook schedules a side effect to handle debounced searches when query changes.
- Creates a debounceTimer using setTimeout to delay execution by 500ms.
- Inside the timeout:
- If query is non-empty, defines and calls an async fetchResults function to fetch data from an API using query, then updates results.
- If query is empty, sets results to [] to clear the list.
- Returns a cleanup function that calls clearTimeout(debounceTimer) to cancel the timer on query change or unmount.
- The dependency array [query] ensures the effect runs when query changes.
- useEffect manages the debounced side effect, optimizing performance by reducing API calls, as per the Everyday Developer Explanation. It runs post-render, ensuring UI responsiveness, per the Execution Pipeline section.
- Debouncing addresses rapid state changes, a common challenge in search inputs, aligning with the Performance Considerations for advanced use cases.
- The cleanup prevents stale or out-of-order fetches, as emphasized in the Cleanup Lifecycle section.
- Cosmic Stage Manager: useEffect orchestrates the debounced fetch (arranging stars) based on query, with the timer as a cosmic pause and cleanup ensuring a clean stage.
- Cleanup Functions: The clearTimeout cleanup runs before re-execution and on unmount, preventing stale updates, per the Cleanup Phase section.
- Dependency Comparison: React compares query with its previous value using Object.is to trigger the effect, as per the Dependency Comparison section.
- Asynchronous Nature: The async fetch is handled within a delayed synchronous callback, aligning with the Asynchronous Nature section.
- useEffect Call: Takes a callback and [query] dependency array. The callback defines the effect, executed post-render.
- Debouncing with Timer: The setTimeout schedules the fetch after 500ms, storing the timer ID in debounceTimer for cleanup.
- Conditional Fetch: The query check ensures fetches only occur for non-empty inputs, otherwise clearing results with [].
- Async Function: fetchResults is defined inside the timeout to capture the latest query. It fetches data from https://api.example.com/search?q=${query}, parses JSON, and updates results.
- Fetch API: Returns a Promise resolving to a Response, with response.json() parsing the body (e.g., [{ id: 1, name: 'Item' }]).
- Cleanup: return () => clearTimeout(debounceTimer) cancels the timer if query changes before 500ms or on unmount, preventing stale fetches.
- Dependency Array: [query] triggers the effect on mount and when query changes, ensuring timely debouncing.
- Missing Cleanup: Without clearTimeout, rapid typing could queue multiple timers, leading to out-of-order fetches or stale results, as warned in the Timing Challenges section.
- Empty Query: The if (query) check prevents fetches for empty inputs, but a slow previous fetch could delay clearing results. In production, use AbortController.
- Network Errors: Unhandled fetch errors could break the component. Add try/catch in production.
- Invalid Response: If data isn’t an array with id and name, rendering fails. Validate data in production.
- Short Typing Pauses: Pauses under 500ms reset the timer, delaying the fetch, which is correct but may feel sluggish if the delay is too long.
- Strict Mode: The effect runs twice on mount, triggering cleanup. Cleanup ensures no duplicate timers, but test for safety.
- Concurrent Rendering: In React 18, multiple renders may occur. Cleanup prevents stale state updates.
- Use setTimeout for debouncing with a reasonable delay (e.g., 500ms).
- Always include cleanup for timers to prevent stale executions.
- Include all used variables (query) in the dependency array.
- In production, add error handling, AbortController, and loading states.
- Use ESLint’s react-hooks/exhaustive-deps rule to catch missing dependencies.
- Test in Strict Mode and concurrent rendering.
- Missing Cleanup: Fails to clear the timer risks out-of-order fetches.
- Incorrect Dependencies: Omitting [query] causes stale results; including unused variables triggers unnecessary runs.
- No Error Handling: Unhandled fetch errors risk component failure.
- Long Delay: A delay too long (e.g., 2000ms) degrades UX; too short (e.g., 50ms) negates debouncing.
return (
<div>
<input
value={query}
onChange={(e) => setQuery(e.target.value)}
placeholder="Search..."
/>
<ul>{results.map((item) => <li key={item.id}>{item.name}</li>)}</ul>
</div>
);
Purpose: Defines the UI, allowing users to input a search query and view the debounced results.
- Returns JSX that renders:
- An <input> for the search query, bound to the query state.
- A <ul> listing results, mapping each item to an <li> with its name.
- User typing updates query, triggering the debounced effect.
- The UI declaratively reflects the query and results states, as per the Declarative-Imperative Nexus. The effect updates results after debouncing, and the render displays the outcome, completing the reactive flow.
- useState Integration: The UI depends on query and results, updated by useEffect and user input.
- Execution Pipeline: The render runs first, showing the UI before the effect, ensuring responsiveness.
- Philosophical Lens: The UI reflects the state-driven truth, with useEffect managing the debounced fetch.
- The <input> uses value={query} and onChange={(e) => setQuery(e.target.value)} for a controlled input.
- The <ul> maps results to <li> elements, using item.id as key and item.name for display.
- The <div> ensures a single root element.
- Invalid Results: If results lacks id or name, rendering fails. Validate data in production.
- Rapid Typing: Handled by debouncing, but rapid renders may occur briefly.
- Empty Results: An empty [] renders an empty list, safe but may need a “No results” message.
- Accessibility: The <input> lacks ARIA attributes. Add aria-label in production.
- Concurrent Rendering: Safe for multiple renders, but test in React 18.
- Use controlled inputs for state-driven forms.
- Provide unique key in lists.
- Enhance accessibility with ARIA.
- Keep render logic declarative.
- Uncontrolled inputs break state sync.
- Missing key in map causes issues.
- Side-effect logic in render violates React’s separation.
- Debouncing with setTimeout: Delays API calls by 500ms, reducing excessive requests.
- Timer Cleanup: Prevents stale fetches, ensuring correct result order.
- State-Driven Effect: query and results drive the reactive flow.
- Performance Focus: Optimizes for rapid state changes.
- Out-of-Order Fetches: Multiple timers without cleanup cause stale results, as warned in the Timing Challenges pitfall.
- Stale Closures: Missing [query] leads to outdated fetches.
- Uncleaned Timers: Risks stale state updates.
- Error Handling: Add try/catch for fetch failures.
- Cleanup: Use AbortController for fetch cancellation.
- Loading State: Add a loading state for UX.
- Validation: Ensure data is an array with id/name.
- Testing: Mock fetch and timers to verify behavior.
This example elevates your useEffect mastery, tackling the advanced challenge of debouncing in high-interaction scenarios.
Task: Create a component with an input field that searches for users by name (e.g., https://api.example.com/users?q=[query]) with a 500ms debounce.
Hint: Use "setTimeout" to debounce the fetch, and clear it in the cleanup function.
Try It Yourself
Task: Build an autocomplete component that fetches suggestions after a 300ms delay as the user types.
Hint: Debounce the fetch with a shorter delay (300ms) to improve responsiveness, and clear results when the query is empty.
Try It Yourself
Task: Extend the debounced search component to show a loading indicator during the 500ms debounce period.
Hint: Use a loading state that’s set when the query changes and cleared after the fetch completes.
Try It Yourself
Task: Modify the debounced search to only fetch if the query is at least 3 characters long.
Hint: Add a condition in the effect to check the query length before fetching.
Try It Yourself
Task: Add error handling to the debounced search component to display an error message if the fetch fails.
Hint: Use an error state and check for fetch errors, ignoring "AbortError".
Try It Yourself
Example 7: Handling Concurrent Rendering with Idempotent Effects (Advanced Examples: Tackling Edge Cases)
In React 18’s concurrent rendering, effects may run multiple times due to partial renders or interruptions, requiring careful design to ensure safety. This example creates an AnalyticsTracker component that tracks page visits based on a page prop, ensuring the effect is idempotent—safe for repeated execution—while maintaining state consistency. The component uses functional state updates and a lightweight cleanup, making it a perfect example for mastering useEffect in concurrent environments. Below, we present the exact code provided, followed by a detailed explanation organized into logical code blocks to illuminate every aspect of its functionality.
import { useState, useEffect } from 'react';
function AnalyticsTracker({ page }) {
const [visitCount, setVisitCount] = useState(0);
useEffect(() => {
// Idempotent: Safe to call multiple times
const trackPageView = () => {
// Simulate sending analytics (e.g., to a server)
console.log(`Tracking visit to ${page}, count: ${visitCount + 1}`);
setVisitCount((prev) => prev + 1);
};
trackPageView();
return () => {
// Cleanup: Log exit (optional, idempotent)
console.log(`Exiting page ${page}`);
};
}, [page]); // Runs when page changes
return <div>Page: {page}, Visits: {visitCount}</div>;
}
The code is divided into four logical blocks: Imports and Component Setup, State Initialization, Effect Logic, and Render Output. Each block is explained with comprehensive detail, covering its purpose, implementation, connection to the guide’s theoretical concepts, edge cases, best practices, and pitfalls. This structure ensures a clear, intuitive flow that anticipates every question a learner might have, making this example a definitive resource for mastering useEffect in advanced concurrent rendering scenarios.
import { useState, useEffect } from 'react';
function AnalyticsTracker({ page }) {
Purpose: Imports the necessary React Hooks and defines the AnalyticsTracker functional component, which accepts a page prop to track visits to specific pages.
- The import statement brings in useState and useEffect from the React library, enabling state management and side-effect scheduling.
- The function AnalyticsTracker({ page }) { line declares a functional component that receives a page prop (e.g., 'home') to identify the tracked page.
- Importing useState and useEffect connects the component to React’s Hooks API, as described in the Importing useEffect: The Gateway section. These Hooks allow functional components to manage state and side effects, replacing class-based lifecycle methods like componentDidUpdate.
- The page prop introduces dynamic behavior, and the focus on idempotency addresses React 18’s concurrent rendering challenges, aligning with the Concurrent React section’s advanced considerations.
- Hook Storage: The component’s fiber node stores the useState and useEffect Hooks in a linked list, ensuring consistent execution across renders, as explained in the Hook Storage section.
- Cosmic Stage Manager: The AnalyticsTracker component sets the stage (UI) for useEffect to act as the stage manager, logging analytics (casting stars) based on the page prop, with idempotency ensuring a stable performance.
- The import uses named imports ({ useState, useEffect }) from the 'react' module, requiring React to be installed (e.g., via npm install react).
- The component name AnalyticsTracker follows React’s PascalCase convention.
- The { page } parameter destructures the props object, providing access to the page prop, assumed to be a string (e.g., 'home').
- Incorrect Import: Mistyping 'react' or omitting the import causes a runtime error (useState is not defined). Verify the module setup in package.json.
- Incompatible React Version: Hooks require React 16.8 or later. Check the React dependency version.
- Invalid Prop: If page is undefined or non-string, the effect’s logging may produce unclear output (e.g., Tracking visit to undefined). In production, validate props.
- Lowercase Component: Naming the component analyticsTracker (lowercase) causes React to treat it as an HTML element, leading to errors.
- Ensure React is installed and imported correctly.
- Use descriptive, PascalCase component names (e.g., AnalyticsTracker).
- Validate or type-check props (e.g., with PropTypes or TypeScript) in production to ensure page is a valid string.
- Forgetting to import useState or useEffect breaks the component.
- Using Hooks in non-functional components violates React’s Rules of Hooks.
const [visitCount, setVisitCount] = useState(0);
Purpose: Initializes the visitCount state variable to track the number of page visits, driving the analytics logic and UI display.
- const [visitCount, setVisitCount] = useState(0); creates a visitCount state (initially 0) to count page visits and a setter setVisitCount.
- useState enables reactive state management, as highlighted in the Synergy with Other Hooks section. The visitCount state drives the UI display and is updated in the effect, aligning with the Declarative-Imperative Nexus.
- The initial value 0 ensures the counter starts accurately, providing a consistent baseline for tracking visits, critical for analytics.
- useState Integration: The visitCount state connects the effect’s analytics tracking to the UI, creating a reactive feedback loop.
- Philosophical Lens: The visitCount state represents the component’s truth, which the UI and side effect (analytics logging) reflect.
- The useState call returns an array [visitCount, setVisitCount], destructured into variables. visitCount holds the current count, and setVisitCount updates it.
- The initial value 0 is a number, suitable for a counter, displayed in the UI and used in the effect’s logging.
- The state is stored in the component’s fiber node, persisting across renders, as per the Hook Storage section.
- Invalid Initial State: Setting visitCount to a non-numeric value (e.g., null) could break arithmetic operations or UI display. The value 0 is safe.
- Concurrent Updates: In concurrent rendering, multiple effect runs could trigger state updates. The functional update in the effect mitigates this.
- Choose an initial state (0) that aligns with the component’s logic.
- Use descriptive state names (e.g., visitCount).
- Place useState at the top level, adhering to React’s Rules of Hooks.
- Conditional useState calls break the hook order, causing errors.
- Using a non-numeric initial state risks logic errors.
useEffect(() => {
// Idempotent: Safe to call multiple times
const trackPageView = () => {
// Simulate sending analytics (e.g., to a server)
console.log(`Tracking visit to ${page}, count: ${visitCount + 1}`);
setVisitCount((prev) => prev + 1);
};
trackPageView();
return () => {
// Cleanup: Log exit (optional, idempotent)
console.log(`Exiting page ${page}`);
};
}, [page]); // Runs when page changes
Purpose: Defines the useEffect Hook to track page visits with an idempotent effect, safe for multiple runs in concurrent rendering, using functional state updates and optional cleanup.
- The useEffect Hook schedules a side effect to track page visits when the page prop changes.
- Defines a trackPageView function that:
- Logs a visit to the console (simulating an analytics call) with the page and next visitCount.
- Updates visitCount using a functional update (prev => prev + 1).
- Calls trackPageView() to execute the tracking.
- Returns an optional cleanup function that logs an exit message for debugging.
- The dependency array [page] ensures the effect runs on mount and when page changes.
- useEffect manages the analytics side effect, designed to be idempotent for React 18’s concurrent rendering, as per the Concurrent React section. It runs post-render, ensuring UI responsiveness, per the Execution Pipeline section.
- Idempotency ensures safety if the effect runs multiple times due to partial renders, addressing a key advanced challenge.
- The functional update ensures state consistency, aligning with the State Update Logic section.
- The cleanup is lightweight and idempotent, suitable for debugging without side effects.
- Cosmic Stage Manager: useEffect orchestrates the analytics tracking (casting stars) based on page, with idempotency ensuring a flawless performance despite concurrent interruptions.
- Cleanup Functions: The cleanup logs exits, running before re-execution or on unmount, per the Cleanup Phase section.
- Dependency Comparison: React compares page with its previous value using Object.is to trigger the effect, as per the Dependency Comparison section.
- Idempotency: The effect’s design aligns with the Concurrency Considerations section, ensuring safe re-execution.
- useEffect Call: Takes a callback and [page] dependency array. The callback defines the effect, executed post-render.
- TrackPageView Function: Defined inside the effect to scope it, logging Tracking visit to ${page}, count: ${visitCount + 1} (e.g., “Tracking visit to home, count: 1”) and updating visitCount.
- Functional Update: setVisitCount((prev) => prev + 1) uses the previous state to increment visitCount, ensuring consistency in concurrent rendering where multiple updates may queue.
- Console Logging: Simulates an analytics API call, safe for idempotent runs as it doesn’t mutate external state.
- Cleanup: return () => console.log('Exiting page ${page}'); logs an exit message (e.g., “Exiting page home”), optional but useful for debugging. It’s idempotent, as logging has no side effects.
- Dependency Array: [page] triggers the effect on mount and when page changes, tracking each page transition.
- Concurrent Rendering: React 18 may run the effect multiple times due to partial renders. The idempotent design (logging, functional update) ensures no duplicate increments or errors, as discussed in the Concurrency Considerations section.
- Missing Dependency: Including visitCount in [page, visitCount] would trigger unnecessary runs when visitCount updates, risking infinite loops, as warned in the Infinite Loops section. The [page] array is correct.
- Stale State: The functional update avoids reliance on the current visitCount, preventing stale state issues in concurrent updates.
- Strict Mode: The effect runs twice on mount (setup, cleanup, setup). The idempotent design ensures safety, but logging appears twice, which is acceptable for debugging.
- Invalid Prop: If page is undefined, logging may be unclear. Validate props in production.
- Analytics Failures: In production, real API calls may fail. Add error handling for robustness.
- Design idempotent effects to handle concurrent rendering safely.
- Use functional updates for state changes in effects to ensure consistency.
- Include only relevant dependencies ([page]).
- Keep cleanup lightweight and idempotent when optional.
- Use ESLint’s react-hooks/exhaustive-deps rule to catch missing dependencies.
- Test in Strict Mode and React 18 production builds.
- Non-Idempotent Effects: Actions like appending to an array risk duplication, as warned in the Concurrency Considerations section.
- Incorrect Dependencies: Including visitCount triggers unnecessary runs; omitting page causes stale tracking.
- Direct State Update: Using setVisitCount(visitCount + 1) risks stale state in concurrent rendering.
- Heavy Cleanup: Non-idempotent cleanup could cause side effects.
return <div>Page: {page}, Visits: {visitCount}</div>;
Purpose: Defines the UI to display the current page and visit count.
- Returns JSX displaying a <div> with the page (e.g., “home”) and visitCount (e.g., 1).
- The UI declaratively reflects the page prop and visitCount state, as per the Declarative-Imperative Nexus. The effect updates visitCount, and the render displays the result, completing the reactive flow.
- The simple UI focuses on the analytics tracking, ideal for demonstrating advanced concurrent rendering concepts.
- useState Integration: The UI depends on visitCount, updated by useEffect, showcasing Hook synergy.
- Execution Pipeline: The render runs first, showing the initial state before the effect, ensuring responsiveness, per the Execution Pipeline section.
- Philosophical Lens: The UI reflects the component’s state-driven truth, with useEffect managing the analytics side effect.
- The <div> outputs Page: {page}, Visits: {visitCount} (e.g., “Page: home, Visits: 1”).
- The <div> ensures a single root element, per JSX requirements.
- Invalid Prop: If page is undefined, the UI may render unclearly (e.g., “Page: undefined”). Validate props in production.
- Concurrent Rendering: Multiple renders in React 18 are safe, as the UI depends on stable state.
- Accessibility: The <div> lacks semantic meaning. Use ARIA or semantic elements in production.
- Rapid Prop Changes: Fast page changes trigger multiple effect runs, but idempotency ensures correct visitCount.
- Use declarative JSX to reflect state and props.
- Validate inputs (page) to ensure correct UI output.
- Enhance accessibility with semantic elements or ARIA.
- Keep render logic simple and declarative.
- Omitting the root element causes JSX errors.
- Side-effect logic in the render violates React’s separation of concerns.
- Unvalidated props risk unclear UI.
- Idempotent Effect: Safe for multiple runs in concurrent rendering, per the Concurrent React section.
- Functional Updates: Ensures state consistency in concurrent updates.
- Light Cleanup: Optional logging is idempotent and aids debugging.
- Dependency-Driven: Runs only on page changes, optimizing performance.
- Non-Idempotent Effects: Duplicating data (e.g., array appends) in concurrent rendering causes bugs, as warned in the Concurrency Considerations section.
- Stale State: Non-functional updates risk incorrect counts.
- Incorrect Dependencies: Risks stale or excessive tracking.
- Missing Cleanup: Could cause unintended side effects in complex apps.
- Real Analytics: Replace console.log with an API call, ensuring idempotency.
- Error Handling: Add try/catch for API failures.
- Validation: Ensure page is a valid string.
- Testing: Mock analytics calls and test in Strict Mode and concurrent rendering.
- Analytics Scope: Track user sessions to avoid over-counting in rapid page switches.
This example cements your mastery of useEffect, tackling concurrent rendering with idempotent design for professional-grade React apps.
Task: Create a component that tracks page views for a given page prop and displays the view count, ensuring idempotency.
Hint: Use a functional update in setState to increment the count safely, and log the view in the effect.
Try It Yourself
Task: Build a component that tracks the number of button clicks and logs each click, ensuring the effect is idempotent.
Hint: Use a state for click count and log in the effect with the count as a dependency.
Try It Yourself
Task: Create a component that logs the time a user navigates to a page (via a page prop) and displays the last visit time.
Hint: Store the timestamp in state and update it in an idempotent effect when the page changes.
Try It Yourself
Task: Build a component that logs and displays the window size whenever it changes, ensuring idempotency.
Hint: Use an event listener in "useEffect" for "resize" events and clean it up on unmount.
Try It Yourself
Task: Create a component that logs when a user is active (e.g., moves the mouse) and displays the last activity time, ensuring idempotency.
Hint: Use an event listener for "mousemove" and update a timestamp state.
Try It Yourself
Example 8: Custom Hook for Reusable Effects (Advanced Patterns: Elevating Your Craft)
To achieve useEffect mastery, leverage advanced patterns that encapsulate reusable logic, optimize performance, and handle complex scenarios. These patterns build on useEffect and useState, aligning with the guide’s theoretical foundation and preparing you for professional-grade React development.
Encapsulating useEffect logic in a custom Hook promotes DRY (Don’t Repeat Yourself) code, making side effects like data fetching reusable across components. This example defines a useFetch custom Hook that manages data fetching with state, cleanup, and error handling, and demonstrates its use in a UserList component. The pattern showcases advanced techniques like abstraction, dependency management, and robust error handling, making it a cornerstone for mastering useEffect. Below, we present the exact code provided, followed by a detailed explanation organized into logical code blocks to illuminate every aspect of its functionality.
import { useState, useEffect } from 'react';
function useFetch(url) {
const [data, setData] = useState(null);
const [loading, setLoading] = useState(true);
const [error, setError] = useState(null);
useEffect(() => {
const controller = new AbortController();
const fetchData = async () => {
setLoading(true);
try {
const response = await fetch(url, { signal: controller.signal });
const result = await response.json();
setData(result);
setLoading(false);
} catch (err) {
if (err.name !== 'AbortError') {
setError(err);
setLoading(false);
}
}
};
fetchData();
return () => controller.abort();
}, [url]);
return { data, loading, error };
}
function UserList() {
const { data, loading, error } = useFetch('https://api.example.com/users');
if (loading) return <div>Loading...</div>;
if (error) return <div>Error: {error.message}</div>;
return (
<ul>
{data.map((user) => (
<li key={user.id}>{user.name}</li>
))}
</ul>
);
}
The code is divided into five logical blocks: Imports and Hook Setup, Hook State Initialization, Hook Effect Logic, Component Implementation, and Component Render Output. Each block is explained with comprehensive detail, covering its purpose, implementation, connection to the guide’s theoretical concepts, edge cases, best practices, and pitfalls. This structure ensures a clear, intuitive flow that anticipates every question a learner might have, making this example a definitive resource for mastering useEffect in advanced patterns.
import { useState, useEffect } from 'react';
function useFetch(url) {
Purpose: Imports the necessary React Hooks and defines the useFetch custom Hook, which accepts a url parameter to fetch data dynamically.
- The import statement brings in useState and useEffect from the React library, enabling state management and side-effect scheduling within the Hook.
- The function useFetch(url) { line declares a custom Hook that takes a url parameter (e.g., 'https://api.example.com/users') to fetch data from.
- Custom Hooks abstract useEffect and useState logic, promoting reuse and reducing boilerplate, as emphasized in the Synergy with Other Hooks section.
- The Hook encapsulates complex fetch logic, including cleanup and error handling, aligning with the Pro-Level Explanation for managing reusable side effects.
- It’s designed for dynamic inputs (url), making it versatile across components.
- Hook Storage: The Hook’s useState and useEffect calls are stored in the calling component’s fiber node, ensuring consistent execution, as per the Hook Storage section.
- Cosmic Stage Manager: useFetch acts as a specialized stage manager, orchestrating data fetching (arranging constellations) for any component, with useEffect handling the performance.
- The import uses named imports ({ useState, useEffect }) from the 'react' module, requiring React to be installed (e.g., via npm install react).
- The Hook name useFetch follows React’s custom Hook convention, starting with use to signal Hook usage and enable linting rules.
- The url parameter is expected to be a string, used in the fetch call.
- Incorrect Import: Mistyping 'react' or omitting the import causes a runtime error (useState is not defined). Verify the module setup in package.json.
- Incompatible React Version: Hooks require React 16.8 or later. Check the React dependency version.
- Invalid URL: If url is undefined or malformed, the fetch fails. In production, validate the url parameter.
- Non-Hook Usage: Calling useFetch outside a component or Hook violates React’s Rules of Hooks, causing errors.
- Ensure React is installed and imported correctly.
- Use the use prefix for custom Hooks to follow conventions and enable linting.
- Validate or type-check parameters (e.g., with TypeScript) in production.
- Document the Hook’s API (e.g., expected url format, return value) for clarity.
- Forgetting to import useState or useEffect breaks the Hook.
- Using a non-use name (e.g., fetchData) disables Hook-specific linting.
- Calling Hooks conditionally or in non-Hook contexts violates React’s Rules of Hooks.
const [data, setData] = useState(null);
const [loading, setLoading] = useState(true);
const [error, setError] = useState(null);
Purpose: Initializes three state variables within the useFetch Hook: data for fetched results, loading for fetch status, and error for fetch failures, providing a complete state management solution.
- const [data, setData] = useState(null); creates a data state (initially null) to store the API response (e.g., [{ id: 1, name: 'Alice' }]).
- const [loading, setLoading] = useState(true); creates a loading state (initially true) to indicate the fetch is in progress.
- const [error, setError] = useState(null); creates an error state (initially null) to store any fetch errors.
- The Hook manages multiple states (data, loading, error) to provide a comprehensive fetching solution, reducing component-level boilerplate.
- These states enable robust UX (loading feedback, error display), aligning with the Declarative-Imperative Nexus for reactive UI updates.
- useState Integration: The states drive the Hook’s output, connecting the fetch’s side effect to the calling component’s UI, as per the Synergy with Other Hooks section.
- Philosophical Lens: These states represent the Hook’s truth, which the component’s UI reflects, with useEffect managing the fetch.
- Each useState call returns an array [state, setState], destructured into variables.
- data is null initially, indicating no data, safe for conditional rendering (e.g., data && data.map(...)).
- loading is true initially, reflecting the fetch’s start, and toggles to false on completion or error.
- error is null initially, set to an Error object on failure (except for AbortError).
- States are stored in the calling component’s fiber node, as per the Hook Storage section.
- Invalid Initial State: Setting data to an empty array ([]) could mislead rendering logic expecting null for no data. null requires explicit checks, ensuring clarity.
- Stuck Loading: If the fetch hangs, loading remains true. In production, add a timeout mechanism.
- Error Overwrites: Rapid url changes could trigger multiple fetches, but cleanup prevents out-of-order state updates.
- Choose initial states (null, true, null) that align with the Hook’s logic.
- Use descriptive state names (e.g., data, loading, error).
- Place useState at the top level of the Hook, adhering to React’s Rules of Hooks.
- Conditional useState calls break the hook order, causing errors.
- Invalid initial states risk incorrect UI behavior.
useEffect(() => {
const controller = new AbortController();
const fetchData = async () => {
setLoading(true);
try {
const response = await fetch(url, { signal: controller.signal });
const result = await response.json();
setData(result);
setLoading(false);
} catch (err) {
if (err.name !== 'AbortError') {
setError(err);
setLoading(false);
}
}
};
fetchData();
return () => controller.abort();
}, [url]);
Purpose: Defines the useEffect Hook within useFetch to fetch data from the provided url, with cleanup via AbortController to prevent race conditions and robust error handling.
- The useEffect Hook schedules a side effect to fetch data when url changes.
- Creates an AbortController to manage fetch cancellation.
- Defines an async fetchData function that:
- Sets loading to true.
- Fetches data from url with the controller’s signal.
- Parses the JSON response and updates data and loading.
- Handles errors, ignoring AbortError and setting error for others.
- Calls fetchData() to initiate the fetch.
- Returns a cleanup function that calls controller.abort() to cancel the fetch on url change or unmount.
- The dependency array [url] ensures the effect runs when url changes.
- The Hook abstracts complex useEffect logic (fetching, cleanup, error handling) into a reusable unit, reducing duplication across components.
- It handles dynamic dependencies (url) and race conditions, aligning with the Dependency Array and Cleanup Lifecycle sections.
- The error handling and cleanup make it production-ready, addressing real-world concerns.
- Cosmic Stage Manager: useEffect orchestrates the fetch (arranging constellations) based on url, with cleanup ensuring a clean stage, as per the Cosmic Stage Manager analogy.
- Cleanup Functions: The controller.abort() cleanup runs before re-execution or on unmount, preventing race conditions, per the Cleanup Phase section.
- Dependency Comparison: React compares url with its previous value using Object.is, as per the Dependency Comparison section.
- Asynchronous Nature: The async fetch is managed within a synchronous effect callback, per the Asynchronous Nature section.
- useEffect Call: Takes a callback and [url] dependency array. The callback defines the fetch, executed post-render.
- AbortController: Creates a controller with a signal for cancellation. The abort() method cancels the fetch.
- Async Function: fetchData is scoped inside the callback, setting loading, fetching data, and updating states.
- Fetch API: Uses fetch(url, { signal: controller.signal }) to fetch data, returning a Response. response.json() parses the body (e.g., [{ id: 1, name: 'Alice' }]).
- State Updates: setData(result), setLoading(false), and setError(err) update states, triggering re-renders in the calling component.
- Error Handling: Ignores AbortError to avoid logging canceled fetches, setting error for other failures.
- Cleanup: Cancels the fetch on url change or unmount, preventing race conditions.
- Dependency Array: [url] triggers the effect on mount and url changes, ensuring fresh data.
- Race Conditions: Without cleanup, a slow fetch for an old url could overwrite a newer fetch’s state. AbortController ensures only the latest fetch prevails.
- Network Failure: Non-abort errors (e.g., 404) set error and clear loading, handled by the component’s render.
- Invalid URL: A malformed url causes a fetch failure, setting error. Validate url in production.
- Slow Fetch: A slow response delays UI updates. Consider a timeout in production.
- Strict Mode: The effect runs twice on mount (setup, cleanup, setup). Cleanup ensures no duplicate fetches.
- Concurrent Rendering: In React 18, multiple renders are safe due to cleanup and idempotent state updates.
- Use AbortController for async cleanup to prevent race conditions.
- Include all used variables (url) in the dependency array.
- Handle errors explicitly, filtering AbortError.
- Reset loading for each fetch for accurate UX.
- Use ESLint’s react-hooks/exhaustive-deps rule.
- Test in Strict Mode and concurrent rendering.
- Missing Cleanup: Risks race conditions, as per the Async Challenges section.
- Incorrect Dependencies: Omitting [url] causes stale fetches; including unused variables triggers redundant runs.
- Unscoped Async Function: Defining fetchData outside useEffect requires it as a dependency, complicating the array.
- Logging AbortError: Clutters the console; filter it out.
function UserList() {
const { data, loading, error } = useFetch('https://api.example.com/users');
Purpose: Defines the UserList component, which uses the useFetch Hook to fetch and display a list of users.
- Declares the UserList functional component.
- Calls useFetch with a static URL ('https://api.example.com/users') to fetch user data, destructuring the returned { data, loading, error } object.
- Demonstrates how custom Hooks simplify component logic by abstracting side effects, reducing boilerplate and enhancing maintainability.
- Shows seamless integration of the Hook’s state management into the component’s rendering logic.
- Synergy with Other Hooks: The component leverages useFetch’s encapsulated useEffect and useState logic, as per the Synergy with Other Hooks section.
- Cosmic Stage Manager: useFetch manages the fetch, while UserList focuses on the stage (UI), showcasing separation of concerns.
- The component name UserList follows React’s PascalCase convention.
- useFetch('https://api.example.com/users') returns an object with data, loading, and error, destructured for use in the render.
- The URL is hardcoded, but could be dynamic (e.g., via props) in other use cases.
- Invalid URL: The hardcoded URL is assumed to be valid; if invalid, the Hook handles the error, and the component renders it.
- Hook Misuse: Calling useFetch conditionally or outside a component breaks React’s Rules of Hooks.
- Use descriptive component names (e.g., UserList).
- Call custom Hooks at the top level of components.
- Validate or dynamically generate URLs in production.
- Conditional Hook calls break the hook order.
- Hardcoding URLs without validation risks failures in production.
if (loading) return <div>Loading...</div>;
if (error) return <div>Error: {error.message}</div>;
return (
<ul>
{data.map((user) => (
<li key={user.id}>{user.name}</li>
))}
</ul>
);
}
Purpose: Provides the UserList component’s UI, rendering loading states, error messages, or a list of users based on the useFetch Hook’s state.
- Uses conditional rendering to:
- Return <div>Loading...</div> if loading is true.
- Return <div>Error: {error.message}</div> if error is non-null.
- Otherwise, render a <ul> mapping data to <li> elements with user.id as keys and user.name as content.
- The component leverages the Hook’s state management to handle all fetch states (loading, error, success), demonstrating a production-ready UI pattern.
- It minimizes component logic, focusing on UI while the Hook handles side effects, showcasing abstraction.
- useState Integration: The UI depends on data, loading, and error from useFetch, reflecting Hook-driven reactivity.
- Declarative-Imperative Nexus: The UI declaratively reflects the Hook’s state, with useEffect managing the fetch imperatively.
- Execution Pipeline: The render runs first, showing “Loading…” before the fetch completes, ensuring responsiveness.
- The if statements provide early returns for loading and error, simplifying the success case.
- The <ul> maps data to <li> elements, assuming data is an array of objects with id and name (e.g., [{ id: 1, name: 'Alice' }]).
- The key={user.id} ensures efficient DOM updates.
- The <div> wrappers in early returns ensure single root elements.
- Invalid Data: If data is null or not an array, or lacks id/name, the map fails. The Hook’s null initial state and render guards prevent this.
- Error Message: If error.message is missing, the UI may render “Error: undefined”. Ensure errors have messages in production.
- Empty Data: An empty array ([]) renders an empty <ul>, safe but may need a “No users” message.
- Concurrent Rendering: Multiple renders in React 18 are safe, as the UI depends on stable Hook state.
- Accessibility: The <div> and <ul> lack ARIA attributes. Add aria-busy for loading or aria-label in production.
- Use conditional rendering for clear state handling.
- Provide unique key props in lists.
- Enhance accessibility with semantic elements or ARIA.
- Keep render logic declarative, relying on Hook state.
- Accessing data without checking for null risks errors.
- Missing key in map causes rendering issues.
- Side-effect logic in the render violates React’s separation of concerns.
- Encapsulated Logic: Combines useEffect, useState, cleanup, and error handling into a reusable Hook, reducing boilerplate.
- Reusability: Applicable to any component needing data fetching, promoting DRY code.
- Dynamic Dependencies: The [url] array handles dynamic inputs, ensuring fresh data.
- Robustness: Includes cleanup and error handling for production use.
- For recurring side effects like data fetching, timers, or subscriptions.
- When multiple components share similar useEffect logic.
- In applications requiring robust state management and cleanup.
- Encapsulation: Abstracts complex fetch logic into a reusable Hook.
- Dynamic Fetching: Responds to url changes via [url].
- Cleanup with AbortController: Prevents race conditions.
- Comprehensive State: Manages data, loading, and error for complete UX.
- Race Conditions: Without AbortController, stale fetches could overwrite state, as per the Async Challenges section.
- Boilerplate: Repeating fetch logic in components violates DRY.
- Missing Dependencies: Omitting [url] causes stale data.
- Uncleaned Fetches: Risks state updates after unmount.
- Response Validation: Check response.ok or validate result structure.
- Timeout: Add a fetch timeout to prevent hangs.
- Caching: Cache responses for repeated URLs.
- Retry Logic: Implement retries for transient failures.
- Testing: Mock fetch and AbortController to test all states.
- Accessibility: Enhance UserList with ARIA attributes.
This pattern elevates your useEffect mastery, showcasing how custom Hooks transform complex side effects into reusable, maintainable code.
Task: Create a custom hook 'usePosts' that fetches a list of posts from https://jsonplaceholder.typicode.com/posts and returns data, loading, and error states.
Hint: Model the hook after "useFetch", using "AbortController" for cleanup and handling loading/error states.
Try It Yourself
Task: Modify 'useFetch' to accept a 'url' parameter that can change dynamically, fetching new data when the URL changes.
Hint: Include the "url" in the dependency array and re-run the effect when it changes.
Try It Yourself
Task: Create a 'useFetchWithRetry' hook that retries a failed fetch up to 3 times before setting an error state.
Hint: Use a retry counter state and include it in the dependency array to trigger retries.
Try It Yourself
Task: Build a 'usePollingFetch' hook that fetches data from a URL every 5 seconds and returns the latest data.
Hint: Use "setInterval" in the effect to poll the API, with cleanup to clear the interval.
Try It Yourself
Task: Create a 'useFetchWithParams' hook that accepts a base URL and query parameters object, constructing the URL dynamically.
Hint: Use "URLSearchParams" to build the query string and include the params object in the dependency array.
Try It Yourself
Example 9: Effect Synchronization with Multiple Effects (Advanced Patterns: Elevating Your Craft)
Using multiple useEffect calls to separate concerns enhances clarity, maintainability, and testability in complex components. This example creates a Dashboard component that fetches user data and notifications for a given userId prop, using two distinct useEffect Hooks to manage these independent side effects. The pattern showcases advanced techniques like modular effect design and precise dependency management, making it a cornerstone for mastering useEffect in multifaceted scenarios. Below, we present the exact code provided, followed by a detailed explanation organized into logical code blocks to illuminate every aspect of its functionality.
import { useState, useEffect } from 'react';
function Dashboard({ userId }) {
const [user, setUser] = useState(null);
const [notifications, setNotifications] = useState([]);
// Effect 1: Fetch user data
useEffect(() => {
const fetchUser = async () => {
const response = await fetch(`https://api.example.com/user/${userId}`);
const data = await response.json();
setUser(data);
};
fetchUser();
}, [userId]);
// Effect 2: Fetch notifications
useEffect(() => {
const fetchNotifications = async () => {
const response = await fetch(`https://api.example.com/notifications/${userId}`);
const data = await response.json();
setNotifications(data);
};
fetchNotifications();
}, [userId]);
return (
<div>
<h1>{user ? user.name : 'Loading...'}</h1>
<ul>
{notifications.map((note) => (
<li key={note.id}>{note.message}</li>
))}
</ul>
</div>
);
}
The code is divided into five logical blocks: Imports and Component Setup, State Initialization, Effect Logic for User Data, Effect Logic for Notifications, and Render Output. Each block is explained with comprehensive detail, covering its purpose, implementation, connection to the guide’s theoretical concepts, edge cases, best practices, and pitfalls. This structure ensures a clear, intuitive flow that anticipates every question a learner might have, making this example a definitive resource for mastering useEffect in advanced multi-effect scenarios.
import { useState, useEffect } from 'react';
function Dashboard({ userId }) {
Purpose: Imports the necessary React Hooks and defines the Dashboard functional component, which accepts a userId prop to fetch user-specific data and notifications.
- The import statement brings in useState and useEffect from the React library, enabling state management and side-effect scheduling.
- The function Dashboard({ userId }) { line declares a functional component that receives a userId prop (e.g., 1) to identify the user for API requests.
- Using multiple useEffect calls to manage distinct side effects (user data vs. notifications) demonstrates a modular approach, aligning with the Pro-Level Explanation for separating concerns in complex components.
- The component handles dynamic props (userId), requiring precise dependency management, as per the Dependency Array section.
- Hook Storage: The component’s fiber node stores the useState and useEffect Hooks in a linked list, ensuring consistent execution across renders, as explained in the Hook Storage section.
- Cosmic Stage Manager: The Dashboard component sets the stage (UI) for two useEffect Hooks to act as stage managers, fetching user data and notifications (arranging constellations) based on userId.
- The import uses named imports ({ useState, useEffect }) from the 'react' module, requiring React to be installed (e.g., via npm install react).
- The component name Dashboard follows React’s PascalCase convention.
- The { userId } parameter destructures the props object, providing access to userId, assumed to be a string or number.
- Incorrect Import: Mistyping 'react' or omitting the import causes a runtime error (useState is not defined). Verify the module setup in package.json.
- Incompatible React Version: Hooks require React 16.8 or later. Check the React dependency version.
- Invalid Prop: If userId is undefined or invalid, API URLs may be malformed (e.g., /user/undefined). In production, validate props.
- Lowercase Component: Naming the component dashboard (lowercase) causes React to treat it as an HTML element, leading to errors.
- Ensure React is installed and imported correctly.
- Use descriptive, PascalCase component names (e.g., Dashboard).
- Validate or type-check props (e.g., with PropTypes or TypeScript) in production.
- Forgetting to import useState or useEffect breaks the component.
- Using Hooks in non-functional components violates React’s Rules of Hooks.
const [user, setUser] = useState(null);
const [notifications, setNotifications] = useState([]);
Purpose: Initializes two state variables: user for fetched user data and notifications for fetched notifications, driving the component’s behavior and UI.
- const [user, setUser] = useState(null); creates a user state (initially null) to store the user data (e.g., { id: 1, name: 'Alice' }) and a setter setUser.
- const [notifications, setNotifications] = useState([]); creates a notifications state (initially an empty array []) to store the notifications (e.g., [{ id: 1, message: 'Welcome' }]).
- Managing multiple states for independent side effects supports the separation of concerns, allowing each useEffect to focus on a single responsibility.
- The initial states ensure safe rendering and clear UX, critical for complex components, as per the Synergy with Other Hooks section.
- useState Integration: The user and notifications states connect each effect’s side effect to the UI, creating a reactive feedback loop.
- Philosophical Lens: These states represent the component’s truth, which the UI reflects, with useEffect managing the fetches.
- Each useState call returns an array [state, setState], destructured into variables.
- user is null initially, indicating no data, pairing with the render logic (user ? user.name : 'Loading...').
- notifications is an empty array [], ensuring safe mapping in the UI even before fetching.
- States are stored in the component’s fiber node, as per the Hook Storage section.
- Invalid Initial State: Setting user to an empty object ({}) risks errors if user.name is accessed prematurely. null requires explicit checks, ensuring safety.
- Empty Notifications: An empty [] is safe for rendering but may need a “No notifications” message in production.
- Choose initial states (null, []) that align with UI logic.
- Use descriptive state names (e.g., user, notifications).
- Place useState at the top level, adhering to React’s Rules of Hooks.
- Accessing user.name without checking user risks errors (null.name is undefined).
- Conditional useState calls break the hook order, causing errors.
useEffect(() => {
const fetchUser = async () => {
const response = await fetch(`https://api.example.com/user/${userId}`);
const data = await response.json();
setUser(data);
};
fetchUser();
}, [userId]);
Purpose: Defines the first useEffect Hook to fetch user data based on userId, updating the user state when userId changes.
- The useEffect Hook schedules a side effect to fetch user data when userId changes.
- Defines an async fetchUser function that:
- Fetches data from https://api.example.com/user/${userId}.
- Parses the JSON response and updates user with setUser.
- Calls fetchUser() to initiate the fetch.
- The dependency array [userId] ensures the effect runs on mount and when userId changes.
- Separating the user data fetch into its own useEffect enhances modularity, making the code easier to maintain and test, as per the Separation of Concerns principle.
- The focused dependency array ([userId]) ensures precise execution, aligning with the Dependency Array section.
- Cosmic Stage Manager: This useEffect orchestrates the user data fetch (arranging one constellation) based on userId, acting independently of other effects.
- Dependency Comparison: React compares userId with its previous value using Object.is, as per the Dependency Comparison section.
- Asynchronous Nature: The async fetch is managed within a synchronous effect callback, per the Asynchronous Nature section.
- useEffect Call: Takes a callback and [userId] dependency array. The callback defines the fetch, executed post-render.
- Async Function: fetchUser is scoped inside the callback, fetching data and updating user.
- Fetch API: Uses fetch with a dynamic URL, returning a Response. response.json() parses the body (e.g., { id: 1, name: 'Alice' }).
- State Update: setUser(data) updates user, triggering a re-render.
- Dependency Array: [userId] ensures the effect runs only when userId changes.
- Missing Dependency: Omitting [userId] causes stale data fetches, as warned in the Stale Closures section.
- Network Failure: Unhandled errors (e.g., 404) could break the component. In production, add try/catch.
- Race Conditions: Rapid userId changes could cause out-of-order updates. In production, use AbortController.
- Invalid userId: A malformed userId may fail the fetch. Validate props in production.
- Strict Mode: The effect runs twice on mount, which is safe without side effects.
- Concurrent Rendering: In React 18, multiple renders are safe, but test for consistency.
- Include all used variables (userId) in the dependency array.
- Define async functions inside the effect to simplify dependencies.
- In production, add error handling and cleanup.
- Use ESLint’s react-hooks/exhaustive-deps rule.
- Test in Strict Mode and concurrent rendering.
- Missing Dependencies: Omitting [userId] causes stale data.
- No Error Handling: Unhandled fetch errors risk failure.
- No Cleanup: Risks race conditions without AbortController.
useEffect(() => {
const fetchNotifications = async () => {
const response = await fetch(`https://api.example.com/notifications/${userId}`);
const data = await response.json();
setNotifications(data);
};
fetchNotifications();
}, [userId]);
Purpose: Defines the second useEffect Hook to fetch notifications based on userId, updating the notifications state when userId changes.
- The useEffect Hook schedules a side effect to fetch notifications when userId changes.
- Defines an async fetchNotifications function that:
- Fetches data from https://api.example.com/notifications/${userId}.
- Parses the JSON response and updates notifications with setNotifications.
- Calls fetchNotifications() to initiate the fetch.
- The dependency array [userId] ensures the effect runs on mount and when userId changes.
- Keeping the notifications fetch separate from the user data fetch promotes clarity and maintainability, allowing independent debugging and testing.
- The parallel execution of effects optimizes performance, as each fetch runs concurrently, aligning with the Execution Pipeline section.
- Cosmic Stage Manager: This useEffect orchestrates the notifications fetch (arranging a second constellation) independently, showcasing modular design.
- Dependency Comparison: React compares userId for this effect, ensuring precise triggers.
- Asynchronous Nature: The async fetch is managed similarly to the user data effect.
- useEffect Call: Identical structure to the first effect, but targets notifications.
- Async Function: fetchNotifications fetches data and updates notifications.
- Fetch API: Returns an array (e.g., [{ id: 1, message: 'Welcome' }]).
- State Update: setNotifications(data) triggers a re-render.
- Dependency Array: [userId] ensures correct execution timing.
- Same as Block 3: missing dependencies, network failures, race conditions, invalid userId, Strict Mode, and concurrent rendering apply.
- Different Response Times: If notifications fetch faster than user data, the UI may show notifications before the user’s name. This is acceptable but may need UX adjustments.
- Include all used variables (userId) in the dependency array.
- Define async functions inside the effect to simplify dependencies.
- In production, add error handling and cleanup.
- Use ESLint’s react-hooks/exhaustive-deps rule.
- Test in Strict Mode and concurrent rendering.
- Missing Dependencies: Omitting [userId] causes stale data.
- No Error Handling: Unhandled fetch errors risk failure.
- No Cleanup: Risks race conditions without AbortController.
return (
<div>
<h1>{user ? user.name : 'Loading...'}</h1>
<ul>
{notifications.map((note) => (
<li key={note.id}>{note.message}</li>
))}
</ul>
</div>
);
Purpose: Defines the Dashboard component’s UI, displaying the user’s name and a list of notifications based on the user and notifications states.
- Returns JSX that renders:
- An <h1> showing user.name if user is non-null, otherwise “Loading…”.
- A <ul> mapping notifications to <li> elements with note.id as keys and note.message as content.
- The UI handles asynchronous state updates from two effects, providing clear feedback (loading, success), demonstrating robust state-driven rendering.
- It integrates multiple side effects’ outputs seamlessly, aligning with the Declarative-Imperative Nexus.
- useState Integration: The UI depends on user and notifications, updated by separate effects, showcasing Hook synergy.
- Execution Pipeline: The render runs first, showing “Loading…” before fetches complete, ensuring responsiveness.
- Philosophical Lens: The UI reflects the component’s state-driven truth, with useEffect managing the fetches.
- The <h1> uses a ternary (user ? user.name : 'Loading...') for conditional rendering.
- The <ul> maps notifications, using note.id for efficient DOM updates and note.message for display.
- The <div> ensures a single root element.
- Invalid User Data: If user lacks name, user.name is undefined. Use optional chaining (user?.name) in production.
- Invalid Notifications: If notifications lacks id or message, rendering fails. Validate data in production.
- Empty Notifications: An empty [] renders an empty <ul>, safe but may need a “No notifications” message.
- Concurrent Rendering: Multiple renders in React 18 are safe, as the UI depends on stable state.
- Accessibility: The <h1> and <ul> lack ARIA attributes. Add aria-busy for loading in production.
- Use conditional rendering for state handling.
- Provide unique key props in lists.
- Enhance accessibility with ARIA.
- Keep render logic declarative.
- Accessing user.name without checking user risks errors.
- Missing key in map causes rendering issues.
- Side-effect logic in the render violates React’s separation.
- Separated Concerns: Distinct useEffect calls for user data and notifications enhance clarity and maintainability.
- Precise Dependencies: Each effect’s [userId] array ensures targeted execution.
- Modular Design: Avoids monolithic effects, simplifying debugging and testing.
- Parallel Execution: Concurrent fetches optimize performance.
- When managing multiple independent side effects in a single component.
- In complex components requiring clear separation of concerns.
- For scenarios with distinct data sources or side-effect triggers.
- Multiple Effects: Separates user data and notifications for clarity.
- Dependency-Driven: [userId] ensures precise effect execution.
- No Cleanup: Simplifies the example, but production needs AbortController.
- State-Driven UI: user and notifications drive the reactive UI.
- Monolithic Effects: Combining fetches in one useEffect complicates logic, as warned in the Separation of Concerns section.
- Missing Dependencies: Omitting [userId] causes stale data.
- Uncleaned Fetches: Risks race conditions without cleanup.
- Overloaded State: Mixing states in one effect reduces maintainability.
- Error Handling: Add try/catch to handle fetch failures.
- Cleanup: Use AbortController to prevent race conditions.
- Loading State: Add explicit loading states for each fetch for better UX.
- Validation: Ensure data has expected properties (name, message).
- Testing: Mock fetch to test each effect independently.
- Accessibility: Enhance UI with ARIA attributes.
This pattern advances your useEffect mastery, showcasing how multiple effects create modular, maintainable components.
Task: Create a component that fetches a user by ID and their posts in separate effects, displaying both.
Hint: Use two useEffect calls, one for the user and one for posts, with userId as a dependency.
Try It Yourself
Task: Build a component that fetches a user’s profile and settings in separate effects based on 'userId'.
Hint: Separate the concerns of profile and settings fetches into distinct useEffect calls.
Try It Yourself
Task: Extend the user and posts component to include separate loading states for each fetch.
Hint: Add loading states for user and posts, and update them in their respective effects.
Try It Yourself
Task: Create a component that fetches a user by ID and their comments in separate effects, displaying both.
Hint: Use separate effects for user and comments, with userId as the dependency.
Try It Yourself
Task: Modify the user and posts component to handle errors for each fetch separately.
Hint: Add error states for user and posts, and display error messages if fetches fail.
Try It Yourself
Example 10: Conditional Logic Inside Effects (Advanced Patterns: Elevating Your Craft)
Placing conditional logic inside the useEffect callback, rather than conditionally calling the Hook itself, adheres to React’s Hook rules and ensures robust side-effect management. This example creates a Notification component that fetches a message for a given userId only when isActive is true, resetting the message when isActive is false. The pattern showcases advanced techniques like conditional side-effect execution and dependency-driven state resets, making it a cornerstone for mastering useEffect in dynamic scenarios. Below, we present the exact code provided, followed by a detailed explanation organized into logical code blocks to illuminate every aspect of its functionality.
import { useState, useEffect } from 'react';
function Notification({ isActive, userId }) {
const [message, setMessage] = useState('');
useEffect(() => {
if (isActive) {
const fetchMessage = async () => {
const response = await fetch(`https://api.example.com/message/${userId}`);
const data = await response.json();
setMessage(data.message);
};
fetchMessage();
} else {
setMessage(''); // Reset when inactive
}
}, [isActive, userId]);
return <div>{message || 'No message'}</div>;
}
The code is divided into four logical blocks: Imports and Component Setup, State Initialization, Effect Logic, and Render Output. Each block is explained with comprehensive detail, covering its purpose, implementation, connection to the guide’s theoretical concepts, edge cases, best practices, and pitfalls. This structure ensures a clear, intuitive flow that anticipates every question a learner might have, making this example a definitive resource for mastering useEffect in advanced conditional scenarios.
import { useState, useEffect } from 'react';
function Notification({ isActive, userId }) {
Purpose: Imports the necessary React Hooks and defines the Notification functional component, which accepts isActive and userId props to control message fetching.
- The import statement brings in useState and useEffect from the React library, enabling state management and side-effect scheduling.
- The function Notification({ isActive, userId }) { line declares a functional component that receives isActive (a boolean) to toggle fetching and userId (e.g., 1) for the API request.
- Placing conditional logic inside the useEffect callback avoids violating React’s Rules of Hooks, a critical advanced concept, as per the Rules of Hooks section.
- The component dynamically responds to isActive and userId, requiring precise dependency management, aligning with the Dependency Array section.
- Hook Storage: The component’s fiber node stores the useState and useEffect Hooks in a linked list, ensuring consistent execution across renders, as explained in the Hook Storage section.
- Cosmic Stage Manager: The Notification component sets the stage (UI) for useEffect to act as the stage manager, fetching messages (arranging stars) only when isActive, with conditional logic directing the performance.
- The import uses named imports ({ useState, useEffect }) from the 'react' module, requiring React to be installed (e.g., via npm install react).
- The component name Notification follows React’s PascalCase convention.
- The { isActive, userId } parameters destructure the props object, with isActive as a boolean and userId as a string or number.
- Incorrect Import: Mistyping 'react' or omitting the import causes a runtime error (useState is not defined). Verify the module setup in package.json.
- Incompatible React Version: Hooks require React 16.8 or later. Check the React dependency version.
- Invalid Props: If isActive is non-boolean or userId is invalid, the effect may misbehave (e.g., fetching /message/undefined). In production, validate props.
- Lowercase Component: Naming the component notification (lowercase) causes React to treat it as an HTML element, leading to errors.
- Ensure React is installed and imported correctly.
- Use descriptive, PascalCase component names (e.g., Notification).
- Validate or type-check props (e.g., with PropTypes or TypeScript) in production.
- Forgetting to import useState or useEffect breaks the component.
- Using Hooks in non-functional components violates React’s Rules of Hooks.
const [message, setMessage] = useState('');
Purpose: Initializes the message state variable to store the fetched message or reset state, driving the component’s UI.
- const [message, setMessage] = useState(''); creates a message state (initially an empty string '') to store the API response (e.g., 'Welcome') or reset value, with a setter setMessage.
- The single state manages both active (fetched) and inactive (reset) scenarios, integrating seamlessly with conditional effect logic, as per the Synergy with Other Hooks section.
- The empty string ensures safe rendering and aligns with the reset behavior when isActive is false.
- useState Integration: The message state connects the effect’s conditional fetch to the UI, creating a reactive feedback loop.
- Philosophical Lens: The message state represents the component’s truth, reflected in the UI and managed by useEffect.
- The useState call returns an array [message, setMessage], destructured into variables.
- The initial value '' is a string, suitable for display and reset, pairing with the render logic (message || 'No message').
- The state is stored in the component’s fiber node, as per the Hook Storage section.
- Invalid Initial State: Setting message to null could complicate rendering logic. An empty string '' simplifies checks and aligns with the reset case.
- State Overwrites: Rapid isActive or userId changes could trigger multiple fetches, but the effect’s logic ensures correct updates.
- Choose an initial state ('') that aligns with UI and logic.
- Use descriptive state names (e.g., message).
- Place useState at the top level, adhering to React’s Rules of Hooks.
- Conditional useState calls break the hook order, causing errors.
- Using an incompatible initial state risks rendering issues.
useEffect(() => {
if (isActive) {
const fetchMessage = async () => {
const response = await fetch(`https://api.example.com/message/${userId}`);
const data = await response.json();
setMessage(data.message);
};
fetchMessage();
} else {
setMessage(''); // Reset when inactive
}
}, [isActive, userId]);
Purpose: Defines the useEffect Hook to conditionally fetch a message when isActive is true and reset message when isActive is false, responding to changes in isActive or userId.
- The useEffect Hook schedules a side effect to manage message fetching based on isActive and userId.
- Inside the callback:
- If isActive is true, defines and calls an async fetchMessage function to fetch data from https://api.example.com/message/${userId}, parsing the response and setting message to data.message.
- If isActive is false, sets message to '' to reset the state.
- The dependency array [isActive, userId] ensures the effect runs on mount and when either prop changes.
- Placing the if (isActive) condition inside the callback adheres to React’s Rules of Hooks, avoiding errors from conditional Hook calls, as per the Rules of Hooks section.
- The effect handles both active (fetch) and inactive (reset) states cleanly, demonstrating robust conditional logic.
- The dual dependencies ([isActive, userId]) ensure precise execution, aligning with the Dependency Array section.
- Cosmic Stage Manager: useEffect orchestrates the message fetch (arranging stars) only when isActive, resetting the stage otherwise, with dependencies directing the performance.
- Dependency Comparison: React compares isActive and userId with their previous values using Object.is, as per the Dependency Comparison section.
- Asynchronous Nature: The async fetch is managed within a synchronous callback, per the Asynchronous Nature section.
- useEffect Call: Takes a callback and [isActive, userId] dependency array. The callback defines the conditional logic, executed post-render.
- Conditional Logic: The if (isActive) check determines whether to fetch or reset, ensuring the Hook is always called.
- Async Function: fetchMessage is scoped inside the callback, fetching data and updating message with data.message (e.g., 'Welcome').
- Fetch API: Uses fetch with a dynamic URL, returning a Response. response.json() parses the body (e.g., { message: 'Welcome' }).
- State Update: setMessage(data.message) or setMessage('') updates message, triggering a re-render.
- Dependency Array: [isActive, userId] ensures the effect runs when isActive toggles or userId changes.
- Conditional Hook Call: Wrapping useEffect in if (isActive) violates React’s Rules of Hooks, causing runtime errors. The internal condition avoids this.
- Missing Dependency: Omitting isActive or userId from [isActive, userId] causes stale fetches or missed resets, as warned in the Stale Closures section.
- Network Failure: Unhandled errors (e.g., 404) could break the component. In production, add try/catch.
- Race Conditions: Rapid isActive or userId changes could cause out-of-order updates. In production, use AbortController.
- Invalid userId: A malformed userId may fail the fetch. Validate props in production.
- Strict Mode: The effect runs twice on mount. The logic is safe, but test for side effects.
- Concurrent Rendering: In React 18, multiple renders are safe, but test for consistency.
- Place conditional logic inside the useEffect callback to adhere to Hook rules.
- Include all used variables (isActive, userId) in the dependency array.
- In production, add error handling and cleanup.
- Use ESLint’s react-hooks/exhaustive-deps rule.
- Test in Strict Mode and concurrent rendering.
- Conditional Hook Calls: Wrapping useEffect in a condition breaks Hook rules.
- Missing Dependencies: Omitting [isActive, userId] causes stale or incorrect behavior.
- No Error Handling: Unhandled fetch errors risk failure.
- No Cleanup: Risks race conditions without AbortController.
return <div>{message || 'No message'}</div>;
Purpose: Defines the Notification component’s UI, displaying the fetched message or a fallback “No message” text.
- Returns JSX rendering a <div> with the message state if non-empty, otherwise “No message” (via the || operator).
- The UI elegantly handles both fetched and reset states with minimal logic, relying on the effect’s conditional behavior, aligning with the Declarative-Imperative Nexus.
- The fallback ensures clear UX even when message is empty, suitable for dynamic conditions.
- useState Integration: The UI depends on message, updated by useEffect, showcasing Hook synergy.
- Execution Pipeline: The render runs first, showing “No message” before the fetch, ensuring responsiveness, per the Execution Pipeline section.
- Philosophical Lens: The UI reflects the component’s state-driven truth, with useEffect managing the conditional fetch.
- The expression message || 'No message' evaluates to message if truthy (non-empty string), otherwise “No message”.
- The <div> ensures a single root element, per JSX requirements.
- Empty Message: A fetched data.message of '' renders “No message”, consistent with the reset state, which is acceptable but may need clarification in production.
- Concurrent Rendering: Multiple renders in React 18 are safe, as the UI depends on stable state.
- Accessibility: The <div> lacks semantic meaning. Use ARIA or semantic elements (e.g., <p>) in production.
- Use declarative JSX to reflect state.
- Provide fallback content for empty states.
- Enhance accessibility with semantic elements or ARIA.
- Keep render logic simple and declarative.
- Omitting the root element causes JSX errors.
- Side-effect logic in the render violates React’s separation of concerns.
- Assuming message is always non-empty risks incorrect UX.
- Hook Rule Compliance: Avoids conditional Hook calls, ensuring stability and adherence to React’s rules.
- Clean Conditional Logic: Manages fetch and reset within the callback, maintaining clarity.
- Dynamic State Reset: Resets message when isActive is false, ensuring correct state alignment.
- Dependency-Driven: Responds to isActive and userId changes precisely.
- When side effects depend on boolean flags or dynamic conditions.
- In components requiring conditional fetching or state resets.
- When adhering to React’s Hook rules is critical for stability.
- Internal Conditions: Logic inside the callback avoids Hook rule violations.
- Dual Dependencies: [isActive, userId] ensures precise effect execution.
- State Reset: Clears message when inactive, maintaining UX.
- No Cleanup: Simplifies the example, but production needs AbortController.
- Conditional Hook Calls: Wrapping useEffect in if (isActive) breaks React’s Rules of Hooks, causing errors, as warned in the Rules of Hooks section.
- Missing Dependencies: Omitting [isActive, userId] causes stale or missed updates.
- Uncleaned Fetches: Risks race conditions without cleanup.
- External Conditions: Logic outside useEffect complicates dependency management.
- Error Handling: Add try/catch to handle fetch failures.
- Cleanup: Use AbortController to prevent race conditions.
- Validation: Ensure data.message is a string and userId is valid.
- Loading State: Add a loading state for better UX during fetches.
- Testing: Mock fetch to test active and inactive states.
- Accessibility: Enhance UI with ARIA attributes (e.g., aria-live for dynamic messages).
This pattern completes your useEffect mastery, showcasing how to handle conditional side effects with precision and adherence to React’s rules.
Task: Create a component with a toggle switch that fetches data only when enabled, resetting the data when disabled.
Hint: Use a boolean state for the toggle and place the fetch logic inside the effect’s conditional block.
Try It Yourself
Task: Build a component that runs a timer to update a counter only when a status prop is “running.”
Hint: Start the timer in the effect if the status is “running,” and clear it otherwise.
Try It Yourself
Task: Create a component that fetches different data based on a userRole prop (e.g., “admin” vs. “user”).
Hint: Use conditional logic in the effect to fetch from different endpoints based on the role.
Try It Yourself
Task: Extend the toggle fetch component to include a loading state when fetching data.
Hint: Add a loading state that’s set to true during the fetch and false when it completes or is disabled.
Try It Yourself
Task: Modify the role-based fetch component to handle errors and display them if the fetch fails.
Hint: Add an error state and catch errors in the fetch logic.
Try It Yourself
Example 11: Effect Chaining via State Updates (Advanced Patterns: Elevating Your Craft)
Triggering sequential effects by updating state enables a chain of side effects, ideal for orchestrating multi-step processes. This example creates a DataPipeline component that executes a two-step data fetch, using state changes to control the sequence. The first effect fetches initial data and advances the step, triggering the second effect to fetch dependent data. The pattern showcases advanced techniques like state-driven orchestration and dependency management, making it a cornerstone for mastering useEffect in complex workflows. Below, we present the exact code provided, followed by a detailed explanation organized into logical code blocks to illuminate every aspect of its functionality.
import { useState, useEffect } from 'react';
function DataPipeline() {
const [step, setStep] = useState(1);
const [data, setData] = useState(null);
useEffect(() => {
if (step === 1) {
const fetchStep1 = async () => {
const response = await fetch('https://api.example.com/step1');
const result = await response.json();
setData(result);
setStep(2); // Trigger next effect
};
fetchStep1();
}
}, [step]);
useEffect(() => {
if (step === 2) {
const fetchStep2 = async () => {
const response = await fetch(`https://api.example.com/step2?data=${data.id}`);
const result = await response.json();
setData(result);
};
fetchStep2();
}
}, [step, data]);
return <div>{data ? data.value : 'Processing...'}</div>;
}
The code is divided into five logical blocks: Imports and Component Setup, State Initialization, Effect Logic for Step 1, Effect Logic for Step 2, and Render Output. Each block is explained with comprehensive detail, covering its purpose, implementation, connection to the guide’s theoretical concepts, edge cases, best practices, and pitfalls. This structure ensures a clear, intuitive flow that anticipates every question a learner might have, making this example a definitive resource for mastering useEffect in advanced chained workflows.
import { useState, useEffect } from 'react';
function DataPipeline() {
Purpose: Imports the necessary React Hooks and defines the DataPipeline functional component to orchestrate a two-step data fetch process.
- The import statement brings in useState and useEffect from the React library, enabling state management and side-effect scheduling.
- The function DataPipeline() { line declares a functional component with no props, managing a sequential data pipeline internally.
- Chaining effects via state updates creates a controlled sequence, a sophisticated use of useEffect for multi-step workflows, aligning with the Pro-Level Explanation for orchestrating complex side effects.
- The component relies on precise dependency management to ensure sequential execution, as per the Dependency Array section.
- Hook Storage: The component’s fiber node stores the useState and useEffect Hooks in a linked list, ensuring consistent execution across renders, as explained in the Hook Storage section.
- Cosmic Stage Manager: The DataPipeline component sets the stage (UI) for two useEffect Hooks to act as stage managers, fetching data in sequence (arranging constellations) guided by the step state.
- The import uses named imports ({ useState, useEffect }) from the 'react' module, requiring React to be installed (e.g., via npm install react).
- The component name DataPipeline follows React’s PascalCase convention.
- Incorrect Import: Mistyping 'react' or omitting the import causes a runtime error (useState is not defined). Verify the module setup in package.json.
- Incompatible React Version: Hooks require React 16.8 or later. Check the React dependency version.
- Lowercase Component: Naming the component dataPipeline (lowercase) causes React to treat it as an HTML element, leading to errors.
- Ensure React is installed and imported correctly.
- Use descriptive, PascalCase component names (e.g., DataPipeline).
- Forgetting to import useState or useEffect breaks the component.
- Using Hooks in non-functional components violates React’s Rules of Hooks.
const [step, setStep] = useState(1);
const [data, setData] = useState(null);
Purpose: Initializes two state variables: step to control the pipeline’s progress and data to store fetched results, driving the sequential effects.
- The step state acts as a control mechanism to sequence effects, a powerful pattern for multi-stage processes, as per the Synergy with Other Hooks section.
- The data state bridges the two effects, carrying results from the first fetch to the second, enabling dependent API calls.
- useState Integration: The step and data states drive the effect chain and UI, creating a reactive feedback loop.
- Philosophical Lens: These states represent the component’s truth, orchestrating the pipeline and reflected in the UI.
- Each useState call returns an array [state, setState], destructured into variables.
- step initializes to 1, starting the pipeline at the first stage.
- data initializes to null, indicating no data, pairing with the render logic (data ? data.value : 'Processing...').
- States are stored in the component’s fiber node, as per the Hook Storage section.
- Invalid Initial Step: Setting step to 0 or non-numeric values could skip or break the pipeline. The value 1 ensures the first effect runs.
- Invalid Initial Data: Setting data to an empty object ({}) risks errors if data.id is accessed prematurely. null requires explicit checks, ensuring safety.
- Choose initial states (1, null) that align with the pipeline’s logic.
- Use descriptive state names (e.g., step, data).
- Place useState at the top level, adhering to React’s Rules of Hooks.
- Conditional useState calls break the hook order, causing errors.
- Incorrect initial states risk pipeline failures.
useEffect(() => {
if (step === 1) {
const fetchStep1 = async () => {
const response = await fetch('https://api.example.com/step1');
const result = await response.json();
setData(result);
setStep(2); // Trigger next effect
};
fetchStep1();
}
}, [step]);
Purpose: Defines the first useEffect Hook to fetch initial data when step is 1, updating data and advancing step to trigger the next effect.
- The useEffect Hook schedules a side effect to fetch data when step is 1.
- Inside the callback, if step === 1:
- Defines an async fetchStep1 function to fetch data from https://api.example.com/step1, parse the JSON response, set data, and advance step to 2.
- Calls fetchStep1() to initiate the fetch.
- The dependency array [step] ensures the effect runs on mount (when step is 1) and when step changes.
- The effect uses step to control execution and triggers the next effect via setStep(2), demonstrating state-driven chaining, a sophisticated workflow pattern.
- The conditional logic inside the callback adheres to React’s Hook rules, as per the Rules of Hooks section.
- Cosmic Stage Manager: This useEffect orchestrates the first fetch (arranging the first constellation), setting the stage for the next effect by advancing step.
- Dependency Comparison: React compares step with its previous value using Object.is, as per the Dependency Comparison section.
- Asynchronous Nature: The async fetch is managed within a synchronous callback, per the Asynchronous Nature section.
- useEffect Call: Takes a callback and [step] dependency array. The callback defines the conditional fetch, executed post-render.
- Conditional Logic: The if (step === 1) check ensures the fetch runs only in the first stage.
- Async Function: fetchStep1 fetches data, updates data with setData(result) (e.g., { id: 'abc', value: 'Initial' }), and sets step to 2.
- Fetch API: Returns a Response, with response.json() parsing the body.
- State Updates: setData and setStep trigger a re-render, with setStep(2) activating the second effect.
- Dependency Array: [step] ensures the effect runs when step changes (initially 1).
- Missing Dependency: Omitting [step] causes the effect to run only on mount, missing resets if step reverts to 1.
- Network Failure: Unhandled errors could break the pipeline. In production, add try/catch.
- Race Conditions: Rapid state changes are unlikely, but in production, use AbortController for cleanup.
- Invalid Response: If result lacks id, the second fetch fails. Validate data in production.
- Strict Mode: The effect runs twice on mount. The logic is safe, but test for duplicate fetches.
- Concurrent Rendering: In React 18, multiple renders are safe, but test for consistency.
- Include all used variables (step) in the dependency array.
- Define async functions inside the effect to simplify dependencies.
- In production, add error handling and cleanup.
- Use ESLint’s react-hooks/exhaustive-deps rule.
- Test in Strict Mode and concurrent rendering.
- Missing Dependency: Omitting [step] prevents re-execution.
- No Error Handling: Unhandled fetch errors risk pipeline failure.
- No Cleanup: Risks race conditions without AbortController.
- Infinite Loops: Incorrect state updates (e.g., setting step to 1 repeatedly) risk loops.
useEffect(() => {
if (step === 2) {
const fetchStep2 = async () => {
const response = await fetch(`https://api.example.com/step2?data=${data.id}`);
const result = await response.json();
setData(result);
};
fetchStep2();
}
}, [step, data]);
Purpose: Defines the second useEffect Hook to fetch dependent data when step is 2, using data.id from the first fetch to update data.
- The useEffect Hook schedules a side effect to fetch data when step is 2.
- Inside the callback, if step === 2:
- Defines an async fetchStep2 function to fetch data from https://api.example.com/step2?data=${data.id}, parse the JSON response, and update data with setData.
- Calls fetchStep2() to initiate the fetch.
- The dependency array [step, data] ensures the effect runs when step or data changes.
- The effect depends on both step and data, executing only after the first effect completes, showcasing dependent chaining.
- The use of data.id from the first fetch demonstrates how state bridges sequential API calls, a complex workflow pattern.
- Cosmic Stage Manager: This useEffect orchestrates the second fetch (arranging the second constellation), relying on the first effect’s results via data.
- Dependency Comparison: React compares step and data with their previous values, ensuring the effect runs post-step-1.
- Asynchronous Nature: The async fetch is managed similarly to the first effect.
- useEffect Call: Takes a callback and [step, data] dependency array.
- Conditional Logic: The if (step === 2) check ensures the fetch runs in the second stage.
- Async Function: fetchStep2 fetches data using data.id (e.g., ?data=abc), updates data with setData(result) (e.g., { value: 'Final' }).
- Fetch API: Uses a dynamic URL, parsing the response body.
- State Update: setData triggers a re-render with the final result.
- Dependency Array: [step, data] ensures the effect runs when step becomes 2 or data changes.
- Missing Dependency: Omitting step or data causes premature or missed fetches.
- Invalid Data: If data lacks id, the URL is malformed (e.g., ?data=undefined). Validate data in production.
- Network Failure: Same as Step 1; add try/catch in production.
- Race Conditions: Same as Step 1; use AbortController in production.
- Strict Mode: Safe for double execution, but test for side effects.
- Concurrent Rendering: Safe, but test for consistency.
- Include all used variables (step, data) in the dependency array.
- Define async functions inside the effect to simplify dependencies.
- In production, add error handling and cleanup.
- Use ESLint’s react-hooks/exhaustive-deps rule.
- Test in Strict Mode and concurrent rendering.
- Missing Dependency: Omitting step or data causes incorrect triggers.
- No Error Handling: Unhandled fetch errors risk pipeline failure.
- No Cleanup: Risks race conditions without AbortController.
- Infinite Loops: Incorrect state updates risk loops.
return <div>{data ? data.value : 'Processing...'}</div>;
Purpose: Defines the DataPipeline component’s UI, displaying the final data.value or a “Processing…” message.
- Returns JSX rendering a <div> with data.value if data is non-null, otherwise “Processing…” (via the ternary operator).
- The UI seamlessly reflects the pipeline’s progress, handling intermediate and final states with minimal logic, aligning with the Declarative-Imperative Nexus.
- The conditional rendering ensures clear UX throughout the multi-step process.
- useState Integration: The UI depends on data, updated by chained effects, showcasing Hook synergy.
- Execution Pipeline: The render runs first, showing “Processing…” before fetches complete, ensuring responsiveness, per the Execution Pipeline section.
- Philosophical Lens: The UI reflects the component’s state-driven truth, with useEffect managing the pipeline.
- The expression data ? data.value : 'Processing...' evaluates to data.value if data is non-null, otherwise “Processing…”.
- The <div> ensures a single root element.
- Invalid Data: If data lacks value, data.value is undefined. Use optional chaining (data?.value) in production.
- Concurrent Rendering: Multiple renders in React 18 are safe, as the UI depends on stable state.
- Accessibility: The <div> lacks semantic meaning. Use ARIA or semantic elements (e.g., <p>) in production.
- Use declarative JSX to reflect state.
- Provide fallback content for empty states.
- Enhance accessibility with semantic elements or ARIA.
- Keep render logic simple and declarative.
- Accessing data.value without checking data risks errors.
- Omitting the root element causes JSX errors.
- Side-effect logic in the render violates React’s separation.
- State-Driven Orchestration: Uses step to sequence effects, ensuring controlled execution.
- Dependent Chaining: The second effect relies on data from the first, enabling complex workflows.
- Precise Dependencies: [step] and [step, data] ensure correct trigger timing.
- Multi-Step Workflow: Manages sequential API calls with useEffect.
- For multi-stage data processing or dependent API calls.
- In workflows requiring sequential side effects.
- When orchestrating complex processes via state changes.
- Chained Effects: step updates trigger sequential fetches.
- State as Control: step and data drive the pipeline.
- Dependency Management: Precise arrays ensure correct execution.
- No Cleanup: Simplifies the example, but production needs AbortController.
- Uncontrolled Execution: Without step, effects could run out of order, as warned in the Timing Challenges section.
- Missing Dependencies: Omitting step or data causes incorrect triggers.
- Uncleaned Fetches: Risks race conditions without cleanup.
- Monolithic Effects: Combining steps in one effect reduces clarity.
- Error Handling: Add try/catch to handle fetch failures.
- Cleanup: Use AbortController to prevent race conditions.
- Validation: Ensure result has expected properties (id, value).
- Loading States: Add granular loading states for each step.
- Testing: Mock fetch to test each step independently.
- Accessibility: Enhance UI with ARIA attributes.
This pattern completes your useEffect mastery, showcasing how to orchestrate complex, sequential workflows with state-driven effect chaining.
Task: Create a component that fetches initial data, then uses its ID to fetch related data in a second step.
Hint: Use a step state to control the sequence and trigger the next fetch with a state update.
Try It Yourself
Task: Build a component that simulates a three-step authentication: fetch a token, use it to fetch a session, then fetch user data.
Hint: Use a step state to chain the effects, passing data between steps.
Try It Yourself
Task: Modify the two-step fetch component to handle errors at each step and display them.
Hint: Add an error state and stop the chain if an error occurs.
Try It Yourself
Task: Add a reset button to the two-step fetch component to restart the process from step 1.
Hint: Reset the step and data states to initial values on button click.
Try It Yourself
Task: Extend the two-step fetch component to show loading states for each step.
Hint: Add a loading state that updates at the start and end of each fetch.
Try It Yourself
Example 12: E-Commerce Product Page (Real-World Applications: useEffect in Production)
To cement your useEffect expertise, let’s explore real-world applications where useEffect and useState shine in production-like scenarios. These examples reflect common challenges in dynamic, scalable React applications, demonstrating robust, maintainable solutions.
An e-commerce product page dynamically fetches product details based on a productId prop and updates the browser’s document title with the current cart count. This example uses multiple useEffect Hooks to separate concerns: one for fetching product data with cleanup to prevent race conditions, and another for updating the document title based on cart interactions. The pattern showcases production-ready techniques like error handling, cleanup, and modular effect design, making it a perfect capstone for mastering useEffect in real-world applications. Below, we present the exact code provided, followed by a detailed explanation organized into logical code blocks to illuminate every aspect of its functionality.
import { useState, useEffect } from 'react';
function ProductPage({ productId }) {
const [product, setProduct] = useState(null);
const [cartCount, setCartCount] = useState(0);
// Fetch product details
useEffect(() => {
const controller = new AbortController();
const fetchProduct = async () => {
try {
const response = await fetch(`https://api.example.com/product/${productId}`, {
signal: controller.signal,
});
const data = await response.json();
setProduct(data);
} catch (error) {
if (error.name !== 'AbortError') {
console.error('Fetch error:', error);
}
}
};
fetchProduct();
return () => controller.abort();
}, [productId]);
// Update document title with cart count
useEffect(() => {
document.title = `Cart: ${cartCount} items`;
}, [cartCount]);
return (
<div>
{product ? (
<>
<h1>{product.name}</h1>
<button onClick={() => setCartCount((prev) => prev + 1)}>
Add to Cart
</button>
</>
) : (
'Loading...'
)}
</div>
);
}
The code is divided into five logical blocks: Imports and Component Setup, State Initialization, Effect Logic for Product Fetch, Effect Logic for Document Title, and Render Output. Each block is explained with comprehensive detail, covering its purpose, implementation, connection to the guide’s theoretical concepts, edge cases, best practices, and pitfalls. This structure ensures a clear, intuitive flow that anticipates every question a learner might have, making this example a definitive resource for mastering useEffect in production scenarios.
import { useState, useEffect } from 'react';
function ProductPage({ productId }) {
Purpose: Imports the necessary React Hooks and defines the ProductPage functional component, which accepts a productId prop to fetch product-specific data.
- The import statement brings in useState and useEffect from the React library, enabling state management and side-effect scheduling.
- The function ProductPage({ productId }) { line declares a functional component that receives a productId prop (e.g., 123) to identify the product for the API request.
- In an e-commerce app, productId dynamically changes (e.g., when navigating between product pages), requiring robust fetching and cleanup, as per the Async Challenges section.
- Multiple effects separate concerns (data fetching vs. UI updates), aligning with the Separation of Concerns principle.
- Hook Storage: The component’s fiber node stores the useState and useEffect Hooks in a linked list, ensuring consistent execution across renders, as explained in the Hook Storage section.
- Cosmic Stage Manager: The ProductPage component sets the stage (UI) for two useEffect Hooks to act as stage managers, fetching product data and updating the title (arranging constellations) based on productId and cartCount.
- The import uses named imports ({ useState, useEffect }) from the 'react' module, requiring React to be installed (e.g., via npm install react).
- The component name ProductPage follows React’s PascalCase convention.
- The { productId } parameter destructures the props object, with productId assumed to be a string or number.
- Incorrect Import: Mistyping 'react' or omitting the import causes a runtime error (useState is not defined). Verify the module setup in package.json.
- Incompatible React Version: Hooks require React 16.8 or later. Check the React dependency version.
- Invalid Prop: If productId is undefined or invalid, the API URL may be malformed (e.g., /product/undefined). In production, validate props.
- Lowercase Component: Naming the component productPage (lowercase) causes React to treat it as an HTML element, leading to errors.
- Ensure React is installed and imported correctly.
- Use descriptive, PascalCase component names (e.g., ProductPage).
- Validate or type-check props (e.g., with PropTypes or TypeScript) in production.
- Forgetting to import useState or useEffect breaks the component.
- Using Hooks in non-functional components violates React’s Rules of Hooks.
const [product, setProduct] = useState(null);
const [cartCount, setCartCount] = useState(0);
Purpose: Initializes two state variables: product for fetched product data and cartCount for tracking cart items, driving the component’s behavior and UI.
- const [product, setProduct] = useState(null); creates a product state (initially null) to store the API response (e.g., { id: '123', name: 'Laptop' }), with a setter setProduct.
- const [cartCount, setCartCount] = useState(0); creates a cartCount state (initially 0) to track the number of items added to the cart, with a setter setCartCount.
- product supports dynamic product pages, while cartCount enables real-time cart updates, common in e-commerce apps.
- The initial states ensure safe rendering and clear UX, critical for production, as per the Synergy with Other Hooks section.
- useState Integration: The product and cartCount states connect the effects (fetching, title updates) to the UI, creating a reactive feedback loop.
- Philosophical Lens: These states represent the component’s truth, reflected in the UI and managed by useEffect.
- Each useState call returns an array [state, setState], destructured into variables.
- product is null initially, indicating no data, pairing with the render logic (product ? ... : 'Loading...').
- cartCount is 0 initially, reflecting an empty cart, used in the title effect and updated via button clicks.
- States are stored in the component’s fiber node, as per the Hook Storage section.
- Invalid Initial State: Setting product to an empty object ({}) risks errors if product.name is accessed prematurely. null requires explicit checks, ensuring safety.
- Negative cartCount: The example allows increments only, but in production, prevent negative counts.
- Choose initial states (null, 0) that align with UI logic.
- Use descriptive state names (e.g., product, cartCount).
- Place useState at the top level, adhering to React’s Rules of Hooks.
- Conditional useState calls break the hook order, causing errors.
- Invalid initial states risk rendering or logic issues.
useEffect(() => {
const controller = new AbortController();
const fetchProduct = async () => {
try {
const response = await fetch(`https://api.example.com/product/${productId}`, {
signal: controller.signal,
});
const data = await response.json();
setProduct(data);
} catch (error) {
if (error.name !== 'AbortError') {
console.error('Fetch error:', error);
}
}
};
fetchProduct();
return () => controller.abort();
}, [productId]);
Purpose: Defines the first useEffect Hook to fetch product details based on productId, with cleanup via AbortController to prevent race conditions and error handling for robustness.
- The useEffect Hook schedules a side effect to fetch product data when productId changes.
- Creates an AbortController to manage fetch cancellation.
- Defines an async fetchProduct function that:
- Fetches data from https://api.example.com/product/${productId} with the controller’s signal.
- Parses the JSON response and updates product with setProduct.
- Catches errors, logging non-AbortError issues to the console.
- Calls fetchProduct() to initiate the fetch.
- Returns a cleanup function that calls controller.abort() to cancel the fetch on productId change or unmount.
- The dependency array [productId] ensures the effect runs on mount and when productId changes.
- Fetching product data dynamically is critical for e-commerce, and AbortController prevents stale data when users quickly navigate between products, as per the Async Challenges section.
- Error handling ensures the app remains stable, a production necessity.
- Cosmic Stage Manager: This useEffect orchestrates the product fetch (arranging one constellation) based on productId, with cleanup ensuring a clean stage.
- Cleanup Functions: The controller.abort() cleanup runs before re-execution or on unmount, preventing race conditions, per the Cleanup Phase section.
- Dependency Comparison: React compares productId with its previous value using Object.is, as per the Dependency Comparison section.
- Asynchronous Nature: The async fetch is managed within a synchronous callback, per the Asynchronous Nature section.
- useEffect Call: Takes a callback and [productId] dependency array. The callback defines the fetch, executed post-render.
- AbortController: Creates a controller with a signal for cancellation. The abort() method cancels the fetch.
- Async Function: fetchProduct is scoped inside the callback, fetching data and updating product.
- Fetch API: Uses fetch with a dynamic URL and signal, returning a Response. response.json() parses the body (e.g., { id: '123', name: 'Laptop' }).
- Error Handling: The try/catch block logs non-AbortError errors, ignoring canceled fetches.
- State Update: setProduct(data) triggers a re-render.
- Cleanup: Cancels the fetch on productId change or unmount.
- Dependency Array: [productId] ensures fresh data for each product.
- Race Conditions: Without AbortController, a slow fetch for an old productId could overwrite a newer fetch’s state. Cleanup prevents this.
- Network Failure: Non-abort errors are logged, but the UI remains “Loading…”. In production, set an error state.
- Invalid productId: A malformed productId causes a fetch failure, logged but not displayed. Validate props in production.
- Slow Fetch: A slow response delays UI updates. Consider a timeout in production.
- Strict Mode: The effect runs twice on mount (setup, cleanup, setup). Cleanup ensures no duplicate fetches.
- Concurrent Rendering: In React 18, multiple renders are safe due to cleanup and idempotent updates.
- Use AbortController for async cleanup to prevent race conditions.
- Include all used variables (productId) in the dependency array.
- Handle errors explicitly, filtering AbortError.
- Use ESLint’s react-hooks/exhaustive-deps rule.
- Test in Strict Mode and concurrent rendering.
- Missing Cleanup: Risks race conditions, as per the Async Challenges section.
- Incorrect Dependencies: Omitting [productId] causes stale fetches.
- Unscoped Async Function: Defining fetchProduct outside useEffect requires it as a dependency, complicating the array.
- No Error Handling: Unhandled errors risk silent failures.
useEffect(() => {
document.title = `Cart: ${cartCount} items`;
}, [cartCount]);
Purpose: Defines the second useEffect Hook to update the browser’s document title based on cartCount, reflecting cart interactions.
- The useEffect Hook schedules a side effect to update document.title when cartCount changes.
- Sets document.title to Cart: ${cartCount} items (e.g., “Cart: 3 items”).
- The dependency array [cartCount] ensures the effect runs on mount and when cartCount changes.
- Updating the document title enhances UX by reflecting cart state in the browser tab, common in e-commerce apps.
- The separate effect keeps concerns modular (fetching vs. UI updates), as per the Separation of Concerns principle.
- Cosmic Stage Manager: This useEffect orchestrates the title update (adjusting a star) based on cartCount, independent of the fetch effect.
- Dependency Comparison: React compares cartCount with its previous value, ensuring precise triggers.
- Execution Pipeline: The effect runs post-render, ensuring the UI is responsive, per the Execution Pipeline section.
- useEffect Call: Takes a callback and [cartCount] dependency array.
- Title Update: Sets document.title, a side effect impacting the browser’s UI.
- Dependency Array: [cartCount] triggers the effect when cartCount changes (e.g., via button clicks).
- Missing Dependency: Omitting [cartCount] causes the title to remain stale.
- No Cleanup: The title persists after unmount, which is acceptable here but may need resetting in complex apps.
- Strict Mode: The effect runs twice on mount, setting the same title, which is safe.
- Concurrent Rendering: Safe, as the effect is idempotent.
- Include all used variables (cartCount) in the dependency array.
- Keep effects focused on single responsibilities.
- In production, consider cleanup to reset the title on unmount.
- Use ESLint’s react-hooks/exhaustive-deps rule.
- Missing Dependency: Omitting [cartCount] causes stale titles.
- Complex Logic: Adding unrelated logic to this effect reduces modularity.
- No Cleanup: Risks leaving stale titles in complex apps.
return (
<div>
{product ? (
<>
<h1>{product.name}</h1>
<button onClick={() => setCartCount((prev) => prev + 1)}>
Add to Cart
</button>
</>
) : (
'Loading...'
)}
</div>
);
Purpose: Defines the ProductPage component’s UI, displaying product details or a loading message, with a button to update cartCount.
- Returns JSX that renders:
- A <div> containing either:
- If product is non-null, a <h1> with product.name and a button to increment cartCount.
- If product is null, the text “Loading…”.
- The UI mimics an e-commerce product page, showing dynamic product details and enabling cart interactions, with clear loading feedback.
- The functional update for cartCount ensures state consistency, critical for production, as per the State Update Logic section.
- useState Integration: The UI depends on product and cartCount, updated by effects and user actions, showcasing Hook synergy.
- Declarative-Imperative Nexus: The UI declaratively reflects state, with useEffect managing imperative side effects (fetch, title).
- Execution Pipeline: The render runs first, showing “Loading…” before the fetch, ensuring responsiveness.
- The ternary product ? ... : 'Loading...' handles conditional rendering.
- The <h1> displays product.name (e.g., “Laptop”).
- The <button> uses a functional update setCartCount((prev) => prev + 1) to increment cartCount, ensuring consistency.
- The <Fragment> (<>) groups elements without adding DOM nodes.
- The <div> ensures a single root element.
- Invalid Product Data: If product lacks name, product.name is undefined. Use optional chaining (product?.name) in production.
- Rapid Clicks: Multiple button clicks queue updates correctly due to the functional update.
- Concurrent Rendering: Multiple renders in React 18 are safe, as the UI depends on stable state.
- Accessibility: The button lacks ARIA attributes. Add aria-label in production.
- Use conditional rendering for clear state handling.
- Use functional updates for state changes in event handlers.
- Enhance accessibility with ARIA.
- Keep render logic declarative.
- Accessing product.name without checking product risks errors.
- Using direct state updates (setCartCount(cartCount + 1)) risks stale state in rapid updates.
- Side-effect logic in the render violates React’s separation.
- Dynamic Fetching: Fetches product data based on productId, common in e-commerce navigation.
- Cleanup: AbortController prevents race conditions, critical for fast page switches.
- Modular Effects: Separates fetching and title updates for clarity and maintainability.
- Interactive UI: The cart button updates cartCount, reflected in the title, enhancing UX.
- Multiple Effects: Separates fetching and title updates for modularity.
- Cleanup with AbortController: Prevents race conditions.
- Error Handling: Logs non-abort errors, maintaining stability.
- Functional Updates: Ensures consistent cartCount increments.
- Race Conditions: Without cleanup, stale fetches could overwrite state, as per the Async Challenges section.
- Missing Dependencies: Omitting [productId] or [cartCount] causes stale data or titles.
- Uncleaned Fetches: Risks state updates after navigation.
- Monolithic Effects: Combining concerns reduces maintainability.
- Error UI: Add an error state to display fetch failures.
- Validation: Ensure data has name and productId is valid.
- Loading State: Add a loading state for explicit UX.
- Title Reset: Cleanup the title on unmount to restore the default.
- Testing: Mock fetch and test button interactions.
- Accessibility: Add ARIA attributes and keyboard support for the button.
This application solidifies your useEffect mastery, demonstrating production-ready e-commerce functionality with robust fetching and UI updates.
Task: Create a component that fetches a product by ID and displays its details and reviews, updating the document title with the cart count.
Hint: Use two effects: one for fetching product and reviews, and one for updating the title.
Try It Yourself
Task: Modify the product page to allow users to select a quantity before adding to the cart, updating the cart count accordingly.
Hint: Add a quantity state and include it in the cart count update.
Try It Yourself
Task: Extend the product page to display an error message if the product fetch fails.
Hint: Add an error state and check for fetch errors.
Try It Yourself
Task: Create a product page that disables the “Add to Cart” button if the product is out of stock.
Hint: Check the product’s stock in the render logic to control the button’s disabled state.
Try It Yourself
Task: Modify the product page to save the cart count to local storage and restore it on mount.
Hint: Use an effect to save the cart count to local storage and initialize it from storage.
Try It Yourself
Example 13: Real-Time Chat Indicator (Real-World Applications: useEffect in Production)
A chat application displays a “user is typing” indicator, simulating a WebSocket-driven feature using a timer to mimic real-time updates. This example uses useEffect to manage the typing state with cleanup to prevent memory leaks and ensure the indicator resets appropriately. The pattern showcases production-ready techniques like transient state management and robust cleanup, making it a perfect example for mastering useEffect in real-time UI scenarios. Below, we present the exact code provided, followed by a detailed explanation organized into logical code blocks to illuminate every aspect of its functionality.
import { useState, useEffect } from 'react';
function ChatIndicator({ chatId }) {
const [isTyping, setIsTyping] = useState(false);
useEffect(() => {
const timer = setTimeout(() => {
// Simulate WebSocket event
setIsTyping(true);
}, 1000);
return () => {
clearTimeout(timer);
setIsTyping(false); // Reset on cleanup
};
}, [chatId]);
return <div>{isTyping ? 'User is typing...' : 'User is idle'}</div>;
}
The code is divided into four logical blocks: Imports and Component Setup, State Initialization, Effect Logic, and Render Output. Each block is explained with comprehensive detail, covering its purpose, implementation, connection to the guide’s theoretical concepts, edge cases, best practices, and pitfalls. This structure ensures a clear, intuitive flow that anticipates every question a learner might have, making this example a definitive resource for mastering useEffect in real-time chat applications.
import { useState, useEffect } from 'react';
function ChatIndicator({ chatId }) {
Purpose: Imports the necessary React Hooks and defines the ChatIndicator functional component, which accepts a chatId prop to identify the chat session.
- The import statement brings in useState and useEffect from the React library, enabling state management and side-effect scheduling.
- The function ChatIndicator({ chatId }) { line declares a functional component that receives a chatId prop (e.g., chat_001) to simulate a unique chat session.
- In a chat app, chatId distinguishes different conversations, and the typing indicator updates in real-time, a common feature in platforms like WhatsApp or Slack.
- The useEffect cleanup ensures the indicator resets when switching chats, preventing stale UI states, as per the Cleanup Lifecycle section.
- Hook Storage: The component’s fiber node stores the useState and useEffect Hooks in a linked list, ensuring consistent execution across renders, as explained in the Hook Storage section.
- Cosmic Stage Manager: The ChatIndicator component sets the stage (UI) for useEffect to act as the stage manager, simulating typing events (arranging stars) based on chatId.
- The import uses named imports ({ useState, useEffect }) from the 'react' module, requiring React to be installed (e.g., via npm install react).
- The component name ChatIndicator follows React’s PascalCase convention.
- The { chatId } parameter destructures the props object, with chatId assumed to be a string or number identifying the chat.
- Incorrect Import: Mistyping 'react' or omitting the import causes a runtime error (useState is not defined). Verify the module setup in package.json.
- Incompatible React Version: Hooks require React 16.8 or later. Check the React dependency version.
- Invalid Prop: If chatId is undefined, the effect still functions, but in a real WebSocket setup, validate the prop to ensure correct event binding.
- Lowercase Component: Naming the component chatIndicator (lowercase) causes React to treat it as an HTML element, leading to errors.
- Ensure React is installed and imported correctly.
- Use descriptive, PascalCase component names (e.g., ChatIndicator).
- Validate or type-check props (e.g., with PropTypes or TypeScript) in production to ensure chatId is valid.
- Forgetting to import useState or useEffect breaks the component.
- Using Hooks in non-functional components violates React’s Rules of Hooks.
const [isTyping, setIsTyping] = useState(false);
Purpose: Initializes the isTyping state variable to track whether a user is typing, driving the component’s UI.
- const [isTyping, setIsTyping] = useState(false); creates an isTyping state (initially false) to indicate typing status, with a setter setIsTyping.
- The isTyping state manages the transient UI state for the typing indicator, a common feature in chat apps where state changes rapidly based on user activity.
- The initial false value ensures the UI starts with “User is idle”, providing clear feedback before events occur.
- useState Integration: The isTyping state connects the effect’s simulated events to the UI, creating a reactive feedback loop, as per the Synergy with Other Hooks section.
- Philosophical Lens: The isTyping state represents the component’s truth, reflected in the UI and managed by useEffect.
- The useState call returns an array [isTyping, setIsTyping], destructured into variables.
- The initial value false is a boolean, suitable for the binary typing/idle state, pairing with the render logic (isTyping ? 'User is typing...' : 'User is idle').
- The state is stored in the component’s fiber node, as per the Hook Storage section.
- Invalid Initial State: Setting isTyping to a non-boolean (e.g., null) could break rendering logic. false is safe and aligns with the idle state.
- Rapid State Changes: Frequent chatId changes trigger cleanup, resetting isTyping, which is intentional but may need debouncing in a real WebSocket setup.
- Choose an initial state (false) that aligns with UI and logic.
- Use descriptive state names (e.g., isTyping).
- Place useState at the top level, adhering to React’s Rules of Hooks.
- Conditional useState calls break the hook order, causing errors.
- Using an incompatible initial state risks rendering issues.
useEffect(() => {
const timer = setTimeout(() => {
// Simulate WebSocket event
setIsTyping(true);
}, 1000);
return () => {
clearTimeout(timer);
setIsTyping(false); // Reset on cleanup
};
}, [chatId]);
Purpose: Defines the useEffect Hook to simulate a WebSocket-driven typing event using a timer, with cleanup to clear the timer and reset isTyping when chatId changes or the component unmounts.
- The useEffect Hook schedules a side effect to simulate a typing event when chatId changes.
- Sets a setTimeout timer to call setIsTyping(true) after 1000ms, mimicking a WebSocket event.
- Returns a cleanup function that:
- Clears the timer with clearTimeout(timer) to prevent the callback from firing.
- Resets isTyping to false to ensure the UI shows “User is idle” on cleanup.
- The dependency array [chatId] ensures the effect runs on mount and when chatId changes.
- Typing indicators in chat apps rely on real-time events (e.g., via WebSocket). The timer simulates this, and cleanup prevents stale indicators when switching chats, critical for UX.
- The cleanup’s state reset (setIsTyping(false)) ensures the UI remains accurate, a production necessity, as per the Cleanup Lifecycle section.
- Cosmic Stage Manager: The useEffect orchestrates the typing simulation (arranging a star) based on chatId, with cleanup ensuring a clean stage when the chat changes.
- Cleanup Functions: The cleanup runs before re-execution or on unmount, preventing memory leaks and stale states, per the Cleanup Phase section.
- Dependency Comparison: React compares chatId with its previous value using Object.is, as per the Dependency Comparison section.
- Timing Challenges: The timer mimics asynchronous events, managed within the effect, aligning with the Timing Challenges section.
- useEffect Call: Takes a callback and [chatId] dependency array. The callback defines the timer, executed post-render.
- Timer Setup: setTimeout schedules setIsTyping(true) after 1000ms, stored in timer for cleanup.
- State Update: setIsTyping(true) triggers a re-render with “User is typing…”.
- Cleanup: clearTimeout(timer) prevents the timer callback, and setIsTyping(false) resets the UI.
- Dependency Array: [chatId] ensures the effect runs when chatId changes (e.g., switching chats).
- Missing Dependency: Omitting [chatId] causes the effect to run only on mount, missing resets when chatId changes.
- Rapid chatId Changes: Frequent chatId changes trigger cleanup before the timer fires, resetting isTyping to false, which is correct but may seem “jumpy”. In a real WebSocket setup, debounce or throttle events.
- Unmount Before Timer: If the component unmounts before 1000ms, cleanup ensures the timer is cleared and isTyping is reset, preventing memory leaks.
- Strict Mode: The effect runs twice on mount (setup, cleanup, setup). Cleanup ensures no duplicate timers, and the reset is idempotent.
- Concurrent Rendering: In React 18, multiple renders are safe, as cleanup prevents stale states.
- Timer Failure: setTimeout is reliable, but in a WebSocket setup, handle connection errors.
- Use cleanup to clear timers and reset state, preventing leaks.
- Include all used variables (chatId) in the dependency array.
- Reset transient states (isTyping) in cleanup for accurate UX.
- Use ESLint’s react-hooks/exhaustive-deps rule.
- Test in Strict Mode and concurrent rendering.
- Missing Cleanup: Risks memory leaks or stale timers, as per the Cleanup Lifecycle section.
- Incorrect Dependencies: Omitting [chatId] causes stale indicators.
- No State Reset: Omitting setIsTyping(false) in cleanup leaves the UI incorrect.
- Complex Effect Logic: Adding unrelated logic reduces modularity.
return <div>{isTyping ? 'User is typing...' : 'User is idle'}</div>;
Purpose: Defines the ChatIndicator component’s UI, displaying “User is typing…” or “User is idle” based on the isTyping state.
- Returns JSX rendering a <div> with “User is typing…” if isTyping is true, otherwise “User is idle” (via the ternary operator).
- The UI provides immediate feedback for the typing indicator, a critical UX feature in chat apps, reflecting real-time state changes.
- The simple, declarative rendering ensures responsiveness, aligning with production needs.
- useState Integration: The UI depends on isTyping, updated by useEffect, showcasing Hook synergy.
- Declarative-Imperative Nexus: The UI declaratively reflects state, with useEffect managing the imperative timer.
- Execution Pipeline: The render runs first, showing “User is idle” before the timer, ensuring responsiveness, per the Execution Pipeline section.
- The expression isTyping ? 'User is typing...' : 'User is idle' evaluates to the appropriate string based on isTyping.
- The <div> ensures a single root element, per JSX requirements.
- Rapid State Changes: Frequent isTyping updates (e.g., via chatId changes) are handled by cleanup, ensuring UI accuracy.
- Concurrent Rendering: Multiple renders in React 18 are safe, as the UI depends on stable state.
- Accessibility: The <div> lacks ARIA attributes. In production, use aria-live="polite" for dynamic updates.
- Use declarative JSX to reflect state.
- Provide clear feedback for state changes.
- Enhance accessibility with ARIA for dynamic content.
- Keep render logic simple and declarative.
- Omitting the root element causes JSX errors.
- Side-effect logic in the render violates React’s separation of concerns.
- Ignoring accessibility risks poor user experience.
- Typing Indicator: Mimics a chat app’s real-time feature, common in messaging platforms.
- Cleanup: Ensures timers are cleared and state is reset, preventing leaks and stale UI.
- Transient State: isTyping manages short-lived UI updates, driven by the effect.
- Simulated WebSocket: The timer simplifies the example, but the pattern applies to real WebSocket events.
- Timer Simulation: Uses setTimeout to mimic WebSocket-driven typing events.
- Robust Cleanup: Clears timers and resets isTyping to prevent leaks.
- Dependency-Driven: [chatId] ensures the effect runs per chat session.
- Reactive UI: isTyping drives the indicator dynamically.
- Memory Leaks: Without clearTimeout, timers persist after unmount, as per the Cleanup Lifecycle section.
- Missing Dependencies: Omitting [chatId] causes stale indicators.
- Stale State: Without cleanup reset, isTyping may remain true.
- Uncleaned Timers: Risks firing stale callbacks after chat changes.
- WebSocket Integration: Replace setTimeout with a real WebSocket listener (e.g., socket.on('typing')).
- Error Handling: Handle WebSocket connection failures.
- Validation: Ensure chatId is valid for event binding.
- Debouncing: Prevent excessive updates in rapid typing events.
- Testing: Mock timers or WebSocket events to test states.
- Accessibility: Add aria-live and test with screen readers.
This application reinforces your useEffect mastery, demonstrating a production-ready chat indicator with robust cleanup and real-time UI updates.
Task: Create a chat indicator that shows “Typing…” after a 500ms delay when the chat ID changes.
Hint: Use setTimeout to delay the typing state change, with cleanup to reset the state.
Try It Yourself
Task: Build a chat component with an input field that shows “Typing…” when the user types, resetting after 1 second of inactivity.
Hint: Use setTimeout to debounce the typing state, resetting it in cleanup.
Try It Yourself
Task: Create a component that shows typing indicators for multiple users based on a chatId prop and simulated user activity.
Hint: Store an array of typing users and update it in the effect based on chatId.
Try It Yourself
Task: Build a chat indicator with a toggle to enable/disable the typing simulation.
Hint: Use a boolean state to control whether the effect runs the typing simulation.
Try It Yourself
Task: Modify the typing indicator to simulate a failure (e.g., WebSocket error) and display an error message.
Hint: Introduce a random failure in the effect and handle it with an error state.
Try It Yourself
Example 14: Analytics Dashboard with Dynamic Filters (Real-World Applications: useEffect in Production)
An analytics dashboard fetches data based on user-selected filters, using debouncing to optimize performance by reducing unnecessary API calls during rapid filter changes. This example employs useEffect to manage data fetching with a debounced timer and cleanup to prevent stale requests. The pattern showcases production-ready techniques like performance optimization, dynamic state-driven fetching, and robust cleanup, making it a perfect example for mastering useEffect in data-driven applications. Below, we present the exact code provided, followed by a detailed explanation organized into logical code blocks to illuminate every aspect of its functionality.
import { useState, useEffect } from 'react';
function AnalyticsDashboard() {
const [filter, setFilter] = useState({ period: 'daily', metric: 'views' });
const [data, setData] = useState([]);
useEffect(() => {
const debounceFetch = setTimeout(() => {
const fetchData = async () => {
const response = await fetch(
`https://api.example.com/analytics?period=${filter.period}&metric=${filter.metric}`
);
const result = await response.json();
setData(result);
};
fetchData();
}, 500);
return () => clearTimeout(debounceFetch);
}, [filter]);
return (
<div>
<select
value={filter.period}
onChange={(e) => setFilter({ ...filter, period: e.target.value })}
>
<option value="daily">Daily</option>
<option value="weekly">Weekly</option>
</select>
<select
value={filter.metric}
onChange={(e) => setFilter({ ...filter, metric: e.target.value })}
>
<option value="views">Views</option>
<option value="clicks">Clicks</option>
</select>
<ul>{data.map((item) => <li key={item.id}>{item.value}</li>)}</ul>
</div>
);
}
The code is divided into four logical blocks: Imports and Component Setup, State Initialization, Effect Logic, and Render Output. Each block is explained with comprehensive detail, covering its purpose, implementation, connection to the guide’s theoretical concepts, edge cases, best practices, and pitfalls. This structure ensures a clear, intuitive flow that anticipates every question a learner might have, making this example a definitive resource for mastering useEffect in analytics dashboards.
import { useState, useEffect } from 'react';
function AnalyticsDashboard() {
Purpose: Imports the necessary React Hooks and defines the AnalyticsDashboard functional component to manage dynamic data fetching based on user filters.
- The import statement brings in useState and useEffect from the React library, enabling state management and side-effect scheduling.
- The function AnalyticsDashboard() { line declares a functional component with no props, managing filter state and data fetching internally.
- Analytics dashboards in SaaS platforms (e.g., Google Analytics, Mixpanel) allow users to filter data by dimensions like time period or metric, requiring efficient API calls.
- Debouncing optimizes performance by limiting requests during rapid filter changes, a critical production feature, as per the Performance Considerations section.
- Hook Storage: The component’s fiber node stores the useState and useEffect Hooks in a linked list, ensuring consistent execution across renders, as explained in the Hook Storage section.
- Cosmic Stage Manager: The AnalyticsDashboard component sets the stage (UI) for useEffect to act as the stage manager, fetching filtered data (arranging constellations) based on filter.
- The import uses named imports ({ useState, useEffect }) from the 'react' module, requiring React to be installed (e.g., via npm install react).
- The component name AnalyticsDashboard follows React’s PascalCase convention.
- Incorrect Import: Mistyping 'react' or omitting the import causes a runtime error (useState is not defined). Verify the module setup in package.json.
- Incompatible React Version: Hooks require React 16.8 or later. Check the React dependency version.
- Lowercase Component: Naming the component analyticsDashboard (lowercase) causes React to treat it as an HTML element, leading to errors.
- Ensure React is installed and imported correctly.
- Use descriptive, PascalCase component names (e.g., AnalyticsDashboard).
- Forgetting to import useState or useEffect breaks the component.
- Using Hooks in non-functional components violates React’s Rules of Hooks.
const [filter, setFilter] = useState({ period: 'daily', metric: 'views' });
const [data, setData] = useState([]);
Purpose: Initializes two state variables: filter for user-selected filter options and data for fetched analytics results, driving the component’s behavior and UI.
- const [filter, setFilter] = useState({ period: 'daily', metric: 'views' }); creates a filter state (initially { period: 'daily', metric: 'views' }) to store user selections, with a setter setFilter.
- const [data, setData] = useState([]); creates a data state (initially an empty array []) to store API results (e.g., [{ id: '1', value: 100 }]), with a setter setData.
- The filter state captures user interactions with dropdowns, common in analytics dashboards for customizing data views.
- The data state ensures safe rendering of results, even before fetching, critical for production UX.
- useState Integration: The filter and data states connect user inputs and effect-driven fetches to the UI, creating a reactive feedback loop, as per the Synergy with Other Hooks section.
- Philosophical Lens: These states represent the component’s truth, reflected in the UI and managed by useEffect.
- Each useState call returns an array [state, setState], destructured into variables.
- filter initializes with default values (daily, views), aligning with the <select> options and API query.
- data initializes as [], ensuring safe mapping in the UI before fetching.
- States are stored in the component’s fiber node, as per the Hook Storage section.
- Invalid Filter State: Setting filter to null or missing properties breaks the API URL. The object { period, metric } ensures safety.
- Empty Data: An empty [] is safe for rendering but may need a “No data” message in production.
- Choose initial states that align with UI and API logic.
- Use descriptive state names (e.g., filter, data).
- Place useState at the top level, adhering to React’s Rules of Hooks.
- Conditional useState calls break the hook order, causing errors.
- Invalid initial states risk API or rendering issues.
useEffect(() => {
const debounceFetch = setTimeout(() => {
const fetchData = async () => {
const response = await fetch(
`https://api.example.com/analytics?period=${filter.period}&metric=${filter.metric}`
);
const result = await response.json();
setData(result);
};
fetchData();
}, 500);
return () => clearTimeout(debounceFetch);
}, [filter]);
Purpose: Defines the useEffect Hook to fetch analytics data based on filter, with debouncing to delay API calls and cleanup to clear the timer, optimizing performance.
- The useEffect Hook schedules a side effect to fetch data when filter changes.
- Sets a setTimeout timer (debounceFetch) to delay execution by 500ms, containing:
- An async fetchData function that fetches data from https://api.example.com/analytics with query parameters from filter.period and filter.metric, parses the JSON response, and updates data with setData.
- A call to fetchData() to initiate the fetch.
- Returns a cleanup function that clears the timer with clearTimeout(debounceFetch) to prevent stale fetches.
- The dependency array [filter] ensures the effect runs when filter changes (e.g., via <select> updates).
- Debouncing reduces API calls during rapid filter changes (e.g., multiple dropdown selections), critical for performance in analytics dashboards, as per the Performance Considerations section.
- Cleanup prevents unnecessary fetches if filter changes before the 500ms delay, ensuring efficiency and correctness.
- Cosmic Stage Manager: The useEffect orchestrates the data fetch (arranging constellations) based on filter, with debouncing and cleanup ensuring a precise performance.
- Cleanup Functions: The clearTimeout cleanup runs before re-execution or on unmount, preventing stale requests, per the Cleanup Phase section.
- Dependency Comparison: React compares filter with its previous value using Object.is, triggering the effect on changes, as per the Dependency Comparison section.
- Asynchronous Nature: The async fetch is managed within a debounced timer, aligning with the Asynchronous Nature section.
- useEffect Call: Takes a callback and [filter] dependency array. The callback defines the debounced fetch, executed post-render.
- Debouncing: setTimeout delays the fetch by 500ms, stored in debounceFetch for cleanup.
- Async Function: fetchData is scoped inside the timer, fetching data with a dynamic URL (e.g., ?period=daily&metric=views).
- Fetch API: Returns a Response, with response.json() parsing the body (e.g., [{ id: '1', value: 100 }]).
- State Update: setData(result) triggers a re-render with the results.
- Cleanup: clearTimeout(debounceFetch) cancels the timer if filter changes or the component unmounts.
- Dependency Array: [filter] ensures the effect runs when filter (or its properties) changes.
- Missing Dependency: Omitting [filter] causes the effect to run only on mount, missing filter updates.
- Rapid Filter Changes: Multiple filter updates within 500ms reset the timer, ensuring only the latest fetch runs, which is the desired debouncing behavior.
- Network Failure: Unhandled errors could break the component. In production, add try/catch.
- Invalid Filter Values: Malformed filter properties (e.g., undefined) break the URL. Validate state in production.
- Strict Mode: The effect runs twice on mount (setup, cleanup, setup). Cleanup ensures no duplicate fetches, and the timer is safe.
- Concurrent Rendering: In React 18, multiple renders are safe due to cleanup.
- Use debouncing to optimize performance for frequent state changes.
- Include all used variables (filter) in the dependency array.
- Clear timers in cleanup to prevent stale fetches.
- In production, add error handling for fetches.
- Use ESLint’s react-hooks/exhaustive-deps rule.
- Test in Strict Mode and concurrent rendering.
- Missing Cleanup: Risks stale fetches, as per the Cleanup Lifecycle section.
- Incorrect Dependencies: Omitting [filter] causes stale data.
- No Error Handling: Unhandled fetch errors risk failure.
- No Debouncing: Rapid fetches overload the API, harming performance.
return (
<div>
<select
value={filter.period}
onChange={(e) => setFilter({ ...filter, period: e.target.value })}
>
<option value="daily">Daily</option>
<option value="weekly">Weekly</option>
</select>
<select
value={filter.metric}
onChange={(e) => setFilter({ ...filter, metric: e.target.value })}
>
<option value="views">Views</option>
<option value="clicks">Clicks</option>
</select>
<ul>{data.map((item) => <li key={item.id}>{item.value}</li>)}</ul>
</div>
);
Purpose: Defines the AnalyticsDashboard component’s UI, with dropdowns for filter selection and a list of fetched data.
- Returns JSX rendering:
- A <div> containing:
- Two <select> elements for filter.period and filter.metric, with onChange handlers to update filter.
- A <ul> mapping data to <li> elements with item.id as keys and item.value as content.
- The UI mimics an analytics dashboard, allowing users to filter data via dropdowns and view results, common in SaaS platforms.
- The debounced fetch ensures smooth UX during rapid filter changes, critical for production.
- useState Integration: The UI depends on filter and data, updated by user actions and useEffect, showcasing Hook synergy.
- Declarative-Imperative Nexus: The UI declaratively reflects state, with useEffect managing the imperative fetch.
- Execution Pipeline: The render runs first, showing an empty list before fetching, ensuring responsiveness, per the Execution Pipeline section.
- Select Elements: Each <select> binds to filter.period or filter.metric via value, with onChange updating filter using the spread operator ({ ...filter, ... }) to preserve other properties.
- Options: <option> elements provide value (API-compatible) and display text (user-friendly).
- Data List: The <ul> maps data, using item.id for efficient DOM updates and item.value for display.
- Root Element: The <div> ensures a single root element.
- Invalid Data: If data items lack id or value, rendering fails. Validate API results in production.
- Empty Data: An empty [] renders an empty <ul>, safe but may need a “No data” message.
- Rapid Filter Changes: Debouncing ensures only the latest fetch runs, maintaining UI consistency.
- Concurrent Rendering: Multiple renders in React 18 are safe, as the UI depends on stable state.
- Accessibility: <select> elements lack ARIA labels. Add aria-label in production.
- Use controlled components (<select>) for state-driven inputs.
- Provide unique key props in lists.
- Enhance accessibility with ARIA.
- Keep render logic declarative.
- Mutating filter directly risks stale state.
- Missing key in map causes rendering issues.
- Side-effect logic in the render violates React’s separation.
- Dynamic Filters: Reflects SaaS dashboard functionality with user-driven data views.
- Debouncing: Optimizes API calls for rapid filter changes, improving performance.
- State-Driven Fetch: filter drives the effect, ensuring relevant data.
- Cleanup: Prevents stale fetches, maintaining efficiency.
- Debounced Fetch: Delays API calls by 500ms to optimize performance.
- Dynamic Query: Uses filter for API parameters.
- Cleanup: Clears timers to prevent stale requests.
- Reactive UI: Filter inputs and data list update seamlessly.
- Excessive API Calls: Without debouncing, rapid filter changes overload the API, as per the Performance Considerations section.
- Missing Dependencies: Omitting [filter] causes stale data.
- Stale Fetches: Without cleanup, old timers trigger incorrect fetches.
- Uncontrolled Inputs: Direct DOM manipulation risks state inconsistency.
- Error Handling: Add try/catch to handle fetch failures.
- Loading State: Add a loading state for better UX during fetches.
- Validation: Ensure result has id and value properties.
- Testing: Mock fetch and test filter interactions.
- Accessibility: Add ARIA labels and test with screen readers.
- AbortController: Consider for fetch cleanup in addition to timer cleanup.
This application completes your useEffect mastery, demonstrating a production-ready analytics dashboard with optimized fetching and dynamic filters.
Task: Create a dashboard with a single filter (e.g., period) that fetches data with a 500ms debounce.
Hint: Use setTimeout to debounce the fetch and update the data state.
Try It Yourself
Task: Extend the dashboard to allow selecting multiple metrics (e.g., views, clicks) and fetch data for all.
Hint: Use a state array for selected metrics and construct the API query dynamically.
Try It Yourself
Task: Modify the dashboard to display an error message if the data fetch fails.
Hint: Add an error state and handle fetch errors in the effect.
Try It Yourself
Task: Add a reset button to the dashboard to restore filters to their initial values and refetch data.
Hint: Create a reset function to set the filter state to initial values.
Try It Yourself
Task: Modify the dashboard to save the current filters to local storage and restore them on mount.
Hint: Use an effect to save filters to local storage and initialize them from storage.
Try It Yourself
Your useEffect Mastery Journey
Follow our structured path from useState mastery to useEffect expertise, then continue to useContext. Each step builds on the previous one for a solid understanding.
useState Completed
You've mastered state management basics
You've learned the foundation of React state management with useState: declaring state variables, updating state, handling forms, and managing re-renders.
useEffect Fundamentals
Master side effects and lifecycle with useEffect hook
Learn the core concepts of useEffect: handling side effects, managing component lifecycle, cleanup functions, and dependency arrays. Practice with API calls, timers, and DOM interactions.
Build Effect Projects
Code 5 real-world useEffect projects
Apply useEffect through projects: live data dashboard, real-time search, subscription manager, animation controller, and dynamic theme switcher. Each reinforces lifecycle management.
Advanced Effect Patterns
Master complex side effect patterns
Dive into advanced useEffect techniques: debouncing, throttling, handling async operations, optimizing with memoization, and managing complex cleanup scenarios.
Ace Effect Interviews
Master useEffect interview challenges
Prepare with useEffect-focused interview questions, coding challenges, and quizzes. Practice explaining lifecycle concepts and solving real-world side effect problems.
Next: useContext Hook
Ready for global state management?
You've mastered useEffect! Next, learn useContext for managing global state, sharing data across components, and building scalable React applications.